第18章 主从复制

147 阅读4分钟

第18章 主从复制

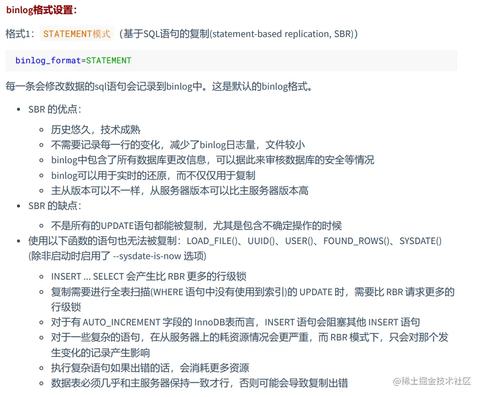
1. 主从复制概述

1.1 如何提升数据库并发能力

image.png 一般应用对数据库而言都是“读多写少”,也就说对数据库读取数据的压力比较大,有一个思路就是采用数据库集群的方案,主从架构、进行读写分离,这样同样可以提升数据库的并发处理能力。但并不是所有的应用都需要对数据库进行主从架构的设置,毕竟设置架构本身是有成本的。

如果我们的目的在于提升数据库高并发访问的效率,那么

  • 首先考虑的是如何优化SQL和索引,这种方式简单有效;
    • 其次才是采用缓存的策略,比如使用 Redis将热点数据保存在内存数据库中,提升读取的效率;
      • 最后才是对数据库采用主从架构,进行读写分离。

image.png

1.2 主从复制的作用

image.png image.png image.png

2. 主从复制的原理

image.png

2.1 原理剖析

三个线程

实际上主从同步的原理就是基于 binlog 进行数据同步的。在主从复制过程中,会基于3 个线程来操作,一个主库线程,两个从库线程。 image.png 二进制日志转储线程(Binlog dump thread)是一个主库线程。当从库线程连接的时候, 主库可以将二进制日志发送给从库,当主库读取事件(Event)的时候,会在 Binlog 上加锁,读取完成之后,再将锁释放掉。

从库 I/O 线程会连接到主库,向主库发送请求更新 Binlog。这时从库的 I/O 线程就可以读取到主库的二进制日志转储线程发送的 Binlog 更新部分,并且拷贝到本地的中继日志 (Relay log)。

从库 SQL 线程会读取从库中的中继日志,并且执行日志中的事件,将从库中的数据与主库保持同步。 image.png 复制三步骤

步骤1:Master将写操作记录到二进制日志(binlog)。

步骤2:SlaveMaster的binary log events拷贝到它的中继日志(relay log);

步骤3:Slave重做中继日志中的事件,将改变应用到自己的数据库中。 MySQL复制是异步的且串行化的,而且重启后从接入点开始复制。

复制的问题

复制的最大问题:延时

2.2 复制的基本原则
  • 每个Slave只有一个Master

  • 每个Slave只能有一个唯一的服务器ID

  • 每个Master可以有多个Slave

*3. 一主一从架构搭建

image.png

3.1 准备工作

image.png

3.2 主机配置文件

image.png image.png {-- image.png image.png image.png --}

3.3 从机配置文件

image.png

3.4 主机: 建立账户并授权

image.png image.png

3.5 从机: 配置需要复制的主机

image.png

image.png image.png image.png

3.6 测试

image.png

3.7 停止主从复制

image.png

3.8 后续

image.png image.png


题外话 : 关于 Mycat 学习资料所在目录

全部资料下载
8op3image.png


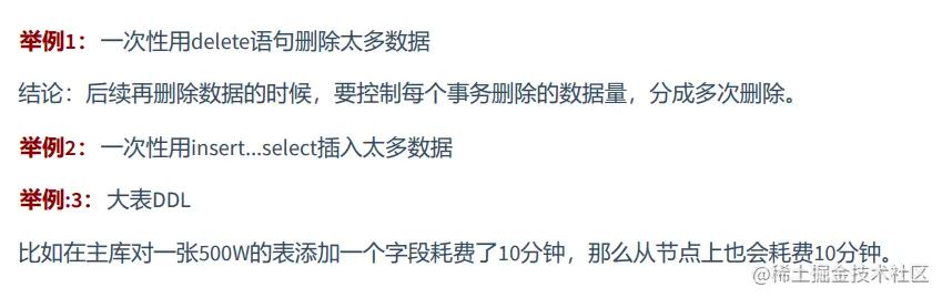
4. 同步数据一致性问题

主从同步的要求:

  • 读库和写库的数据一致(最终一致)

  • 写数据必须写到写库

  • 读数据必须到读库(不一定)

4.1 理解主从延迟问题

进行主从同步的内容是二进制日志,它是一个文件,在进行网络传输的过程中就一定会存在主从延迟(比如 500ms),这样就可能造成用户在从库上读取的数据不是最新的数据,也就是主从同步中的数据不一致性问题。

4.2 主从延迟问题原因

在网络正常的时候,日志从主库传给从库所需的时间是很短的,即T2-T1的值是非常小的。即,网络正常情况下,主备延迟的主要来源是备库接收完binlog和执行完这个事务之间的时间差。

主备延迟最直接的表现是,从库消费中继日志(relay log)的速度,比主库生产binlog的速度要慢; 造成原因:

1、从库的机器性能比主库要差

2、从库的压力大

3、大事务的执行

image.png

4.3 如何减少主从延迟
  • 若想要减少主从延迟的时间,可以采取下面的办法:
      1. 降低多线程大事务并发的概率,优化业务逻辑
      1. 优化SQL,避免慢SQL,减少批量操作,建议写脚本以update-sleep这样的形式完成。
      1. 提高从库机器的配置,减少主库写binlog和从库读binlog的效率差。
      1. 尽量采用短的链路,也就是主库和从库服务器的距离尽量要短,提升端口带宽,减少binlog传输的网络延时。
      1. 实时性要求的业务读强制走主库,从库只做灾备,备份。
4.4 如何解决一致性问题

image.png 方法 1:异步复制 image.png image.png 方法 2:半同步复制 image.png image.png 方法 3:组复制 image.png image.png

5. 知识延伸

image.png image.png image.png image.png