王道考研 操作系统 第四章 文件管理

345 阅读5分钟

本文已参与「新人创作礼」活动,一起开启掘金创作之路。

第四章 文件管理

前言

  • 参考书籍《计算机操作系统》 汤小丹、《2022年 操作系统考研复习资料》 王道。(个人认为王道的书整体顺序安排更合理,更好用)
  • B站王道计算机考研 操作系统视频课
  • 原本是小张期末考试整理的王道笔记,后来复习过程中使用笔记可以快速的根据目录或者文字检索去查找某个概念、知识点。所以分享给大家,需要文本文件的可以留言评论。
  • 思维导图和文字内容是手敲的,所以可能有一些错别字,评论我会修改。
  • 如果只是为了期末考试可以看我的这篇操作系统期末考试总结_鬼才小张同学的博客-CSDN博客

4.1.1初识文件管理

思维导图

image-20220106135301683

本节内容

文件的属性

文件名:由创建文件的用户决定文件名,主要是为了方便用户找到文件,==同一目录下不允许有重复文件==。

标识符:一个系统内的各文件标识符唯一,对用户来说毫无可读性,因此标识符只是操作系统用于区分各个文件的一种内部名称。

类型:指明文件的类型(bat.txt)。

位置:文件存放的路径(让用户使用)、对外存中的地址(操作系统使用、对用户不可见)。

创建时间、上次修改时间、文件所有者信息

保护信息:对文件进行保护的访问控制。

image-20220106133811259

文件内部的数据应该怎样组织起来

image-20220106134009984

image-20220106133928490

操作系统应该向上提供哪些功能

image-20220106134244826

image-20220106134407002

从上往下看,文件应该如何存放在外存

image-20220106134718038

其他需要由操作系统实现的文件管理功能

image-20220106134851150

4.1.2文件的逻辑结构

思维导图

image-20220106142858202

本节内容

无结构文件

image-20220106135621400

无结构文件没有明显的结构特性,所以重点学习有结构文件

有结构文件

由一组相似的记录组成,又称“==记录式文件==”。每条记录由若干个数据项组成。如:数据库表文件。一般来说,每条记录有一个数据可作为==关键字==。

image-20220106140413805

image-20220106140322592

顺序文件

img-nzgagfZF-1642411836039

image-20220106140555750

image-20220106141221368

索引文件

image-20220106141509816

索引顺序文件

image-20220106141746682

image-20220106141849880

多级索引顺序文件

image-20220106141958670

4.1.3文件目录

思维导图

1

本节内容

文件控制块

image-20220106143748996

img-rKuRZNY0-1642411857946

需要对目录进行的操作

image-20220106144112463

目录结构—单级目录结构

image-20220106144520367

目录结构—两级目录结构

image-20220106144608042

目录结构—多级目录结构

image-20220106144800156

img-LgGYmfcN-1642411857950

目录结构—无环图目录结构

img-2dmtLxfL-1642411857951

索引结点(FCB改进)

image-20220106145443403

image-20220106145530015

4.1.4文件的物理结构(上)

本节内容

文件块、磁盘块

img-M2kzCXBi-1642411857953

文件分配方式—连续分配

img-qzWL9ssj-1642411966255

优点

在这里插入图片描述

缺点

img-Nij0VH1p-1642411857955

img-klAY52gv-1642411857955

image-20220106164835471

文件分配方式—链接分配,隐式链接

image-20220106164940912 img-gRJ6yeyq-1642411914864

image-20220106165027356

文件分配方式—链接分配 显式链接

img-Rsj55HuA-1642411857959

image-20220106165334035

img-GIpBdS8N-1642411857960

4.1.4文件的物理结构(下)

思维导图

img-fijdjT0J-1642411900559

本节内容

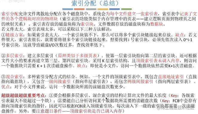
文件分配方式—索引分配

img-EAXbsg6D-1642411900560

img-zWrSePm0-1642411900561

img-w2iEyBc2-1642411900562

img-bx7kzUKt-1642411900563

在这里插入图片描述

img-jqT0dsSW-1642411900564

总结

img-d4x42a4a-1642411900565

4.1.5文件存储空间管理

思维导图

1

本节内容

存储空间的规划与初始化

image-20220115164845098

存储空间的管理—空闲表法

img-zRrMp5ag-1642412178691

存储空间管理—空闲链表法

操作系统保存着==链头、链尾指针==

离散分配、连续分配都适用。为一个文件分配多个盘块时效率更高!

image-20220115165430793

存储空间管理—位示图法

==位示图==:每个二进制位对应一个盘块。

eg:(字号,位号)={i,j}的二进制位对应的==盘块号 b=ni+j== b号盘块对应的==字号i=b/n==,==位号j=b%n==

image-20220115170033374

image-20220115170125204

存储空间管理—成组链接法

image-20220115170219252

image-20220115170334644

回收过程动画22:00-27:00

[video(video-GI98E2uN-1642412259790)(type-bilibili)(url-player.bilibili.com/player.html… 操作系统)]

4.1.6文件的基本操作

思维导图

image-20220115173554076

本节内容

创建文件

image-20220115172216759

删除文件

image-20220115172256633

打开文件

image-20220115172407257

关闭文件

image-20220115172639745

读文件

image-20220115172733042

写文件

image-20220115172816538

4.1.7文件共享

思维导图

image-20220115174230887

本节内容

==注意复制与共享的区别==

多个用户共享一个文件,意味着系统中只有"一份"文件数据。并且只要某个用户修改了该文件的数据,其他用户也可以看到文件数据的变化。 如果是多个用户都"复制"了同一个文件,那么系统中会有"好几份"文件数据。其中一个用户修改了自己的那份文件数据,对其他用户的文件数据并没有影响。

基于索引结点的共享方式(硬链接)

image-20220115174659354

基于符号链的共享方式(软链接)

image-20220115174758633

eg:快捷方式6:00-9:00

[video(video-rdSUu4vm-1642412504432)(type-bilibili)(url-player.bilibili.com/player.html… 操作系统)]

4.1.8文件保护

思维导图

img-5FfSTdvL-1642412357878

本节内容

口令保护

img-lNolIWxg-1642412357879

加密保护

img-ktCPL3Z8-1642412357880

访问控制

image-20220115175629133

精简的访问控制表

image-20220115175654094

4.1.9文件系统的层次结构

本节内容

文件系统的层次结构

image-20220115180645397

重要考点

在这里插入图片描述

4.2.1磁盘的结构

思维导图

img-ll00Wjaz-1642412357885

本节内容

磁盘、磁道、扇区

image-20220115181025899

如何在磁盘中读/写数据

img-qNqwN8ZB-1642412593204

盘面、柱面

image-20220115181409239

磁盘的分类

img-ESly47w1-1642412357888

4.2.2磁盘调度算法

思维导图

img-hcg3WPVr-1642412357889

本节内容

image-20220106173442859

先来先服务

img-fQCTW2AA-1642412357891

最短寻找时间优先

image-20220106174820093

扫描算法

img-MI6a7qLp-1642412357893

LOOK调度算法

image-20220106175602285

循环扫描算法

image-20220106175719297

C-LOOK调度算法

img-hjiAIGQe-1642412357897

4.2.3减少磁盘延迟时间的方法

思维导图

img-o9NVzLJB-1642412357898

本节内容

img-vjq1Wc5B-1642412357899

减少延迟时间的方法:交替编号

img-ACF7Bvk3-1642412357900

磁盘地址结构的设计

img-E3i3YIWt-1642412357901

image-20220115202546385

img-vtoJ0f3i-1642412357902

减少延迟时间的方法:错位命名

动画9:00-14:00

img-junFFMHD-1642412357903

img-EqOPBZLb-1642412357903

[video(video-b6xXuNic-1642412652188)(type-bilibili)(url-player.bilibili.com/player.html… 操作系统)]

4.2.4磁盘的管理

思维导图

img-RBrcifPZ-1642412357904

本节内容

磁盘初始化

image-20220115203818234

引导块

img-XBx4FdXP-1642412357905

坏块的管理

img-cmyAekPR-1642412357906