Zookeeper源码篇2-单机Server服务端组件架构启动流程分析

1,155 阅读16分钟

欢迎大家关注 github.com/hsfxuebao ,希望对大家有所帮助,要是觉得可以的话麻烦给点一下Star哈

1. 持久化和序列化组件

1.1 持久化组件

Leader 和 Follower 中的数据会在内存和磁盘中各保存一份。所以需要将内存中的数据持久化到磁盘中。

image.png

1.1.1 快照

public interface SnapShot {

    // 反序列化
    long deserialize(DataTree dt, Map<Long, Integer> sessions) throws IOException;
    // 序列化
    void serialize(DataTree dt, Map<Long, Integer> sessions, File name, boolean fsync) throws IOException;
    // 查找最近的快照文件
    File findMostRecentSnapshot() throws IOException;

    SnapshotInfo getLastSnapshotInfo();

    // 释放资源
    void close() throws IOException;

}

1.1.2 操作日志

public interface TxnLog extends Closeable {
    // 设置服务状态
    void setServerStats(ServerStats serverStats);
    // 滚动日志
    void rollLog() throws IOException;
 
    // 追加
    boolean append(TxnHeader hdr, Record r) throws IOException;
    boolean append(TxnHeader hdr, Record r, TxnDigest digest) throws IOException;

    // 读取数据
    TxnIterator read(long zxid) throws IOException;
    // 获取最后一个zxid
    long getLastLoggedZxid() throws IOException;
    // 删除日志
    boolean truncate(long zxid) throws IOException;

    long getDbId() throws IOException;

    // 提交
    void commit() throws IOException;

    // 日志同步时间
    long getTxnLogSyncElapsedTime();
    // 关闭日志
    void close() throws IOException;
  
    // 读取日志的接口
    interface TxnIterator extends Closeable {

        // 获取头信息
        TxnHeader getHeader();
        // 获取传输的内容
        Record getTxn();
        TxnDigest getDigest();
        // 下一条记录
        boolean next() throws IOException;
        // 关闭资源
        void close() throws IOException;
        // 获取存储的大小
        long getStorageSize() throws IOException;
    }
}

1.1.3 处理持久化的核心类

image.png

1.2 序列化组件

zookeeper-jute代码是关于zookeeper的序列化的。 image.png

核心类如下:

  • Record:序列化和反序列化类
  • Index:迭代
  • OutputArchive:序列化支持的数据类型
  • InputArchive:反序列化支持的数据类型

2. Server服务端架构组件

2.1 前话

Zookeeper有集群和单机模式,鉴于一开始学习Zookeeper源码,因此从单机切入,先了解其主要的组件及其相关功能,等基础功打好之后再去深入了解Zookeeper的集群模式。

对于Zookeeper有以下疑问,Zookeeper的主要组件有哪些?其中大致的功能又是什么?为什么服务端的数据结构是树状的?和Client端的交互对象又是什么?带着这些疑问编写了这篇文章。

因此只能自己通过源码逐步分析其内部组成以及交互流程了,整个流程分析可能会存在不对或者遗漏的地方,如果对此有研究的小伙伴发现了欢迎指正。

注:本篇基于ZK版本3.7 分析的.

2.2 基本组件

其Server端基本重要组件如下:

image.png

从图中可以看到基本有九个主要组件,包括启动入口一起来简要的说明下其功能及组成:

  • ZookeeperServerMain:这个类是ZK单机启动的启动入口QuorumPeerMain是集群ZK的启动入口,等以后分析到集群的时候再来讲解。当然,启动入口使用QuorumPeerMain也是可以的,只要把入参形式传成单机的即可。而对于其作用也很简单,启动ZK的各类Thread处理线程以及生成ZK的文件日志;

  • ZookeeperServer:单机的实例类型,这个类的对象实例就是ZK的server实例。如果是集群模式实例类型将会是其实现子类,包括Leade、Follower和Observer这些角色,都是其实现子类;如果把ZK服务比喻成人,那么这个类的实例就是具体的某个人,其重要的组件便是人的一些重要的器官,互相协调完成某种动作和功能;

  • RequestProcessor:看名字便可以得知,这个组件的作用便是用来处理Request请求的。在ZK实例中,会有多个RequestProcessor实例链,每个实例都会对Request对象进行某种操作。

  • FileTxnSnapLog:用来管理TxnLog和SnapShot对象和其对应的File对象,TxnLog实现类的作用便是提供操作Txn日志文件的api方法,SnapShot实现类的作用便是保存、序列化和反序列化快照的功能;

  • ZKMBeanInfo:ZK的主要类信息接口,用来方便对接JMX代理服务,进而实现对JVM中的这些类进行监控,主要用于监控管理;

  • SessionTracker:ZK服务端用来追踪session的组件,单机和集群leader使用的是同一个,而Follower使用的是简单的Shell来跟踪转发给leader的;

  • Record:在ZK中是信息承载的角色,诸如各种的Request、Response和DataNode这些都是属于该接口的实现类,这个接口提供了序列化和反序列化接口标准;

  • ZKDatabase:维护内存中ZK关于session、datatree和提交日志的内存数据库,在从硬盘上读取日志和快照时将会被创建。这个组件主要由DataTree、DataNode、WatchManager和Watcher等几个部分组成,这几个部分主要负责存储记录ZK的节点数据以及节点数据的监听功能,而Watcher接口则是Server端和Client端共用的监听接口;

  • NIO的ServerCnxn等:这次只分析通过NIO进行连接的ZK服务端,Netty的暂不分析。ServerCnxn是Client端连接到Server端的实际实例类型,而其对象将是从ServerCnxnFactory工厂对象中产生的。

接下来分析一下上述几个组件中最关键的几个重要组件。

2.3 RequestProcessor

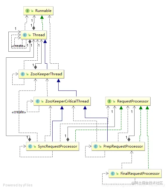
先看下在单机模式下该组件的组成情况,UML类图如下:

image.png

从图中可以看到PrepRequestProcessor和SyncRequestProcessor都是一个线程子类,而在实际的ZK服务端运行过程中这两个就是以线程轮询的方式异步执行的。FinalRequestProcessor实现类只实现了RequestProcessor接口,因此这个类的流程是同步的,为什么呢?因为这个类一般都是处理所有的请求类型,且在RequestProcessor调用链的末尾,没有nextProcessor,因此便不需要像其它的RequestProcessor实现类一样使用线程轮询的方式来处理请求。

其用到的三个重要实现子类功能分别如下:

  • PrepRequestProcessor:RequestProcessor的开始部分,根据请求的参数判断请求的类型,如create、delete操作这些,随后将会创建相应的Record实现子类,进行一些合法性校验以及改动记录;
  • SyncRequestProcessor:同步刷新记录请求到日志,在将请求的日志同步到磁盘之前,不会把请求传递给下一个RequestProcessor;
  • FinalRequestProcessor:为RequestProcessor的末尾处理类,从名字也能看出来,基本上所有的请求都会最后经过这里。此类将会处理改动记录以及session记录,最后会根据请求的操作类型更新对象的ServerCnxn对象并回复请求的客户端。

2.4 Record

现在以创建节点的操作为例,稍微看下这个操作涉及的具体类以及各自的功能作用。大致图如下:

image.png

前面说过Record接口实现类在ZK中是信息承载的角色,以创建节点为实例,来分析Record如何实现的。Record接口一共只有两个方法,serialize()序列化和deserialize()反序列化方法,我们都知道ZK是通过网络在Server间及Client端间进行交互的,因此如何传递携带的消息就是一个重要的问题。而ZK的处理方式则是为每一种操作提供对应的Request和Response,每个Request和Response都有各自不一样的序列化反序列化规则。

CreateTxn代表着一次创建请求实例,ZK很多地方都用到了Txn后缀,那么txn具体是什么意思呢?在英语中txn为transaction的缩写,因此CreateTxn从字面意思上理解就是创建事务对象。

以一次ZK Client端向Server端请求创建节点请求为例,ZK的做法是使用一个RequestHeader对象和CreateRequest分别序列化并组合形成一次请求,到ZK Server端先反序列化RequestHeader获取Client端的请求类型,再根据不同的请求类型使用相应的Request对象反序列化,这样Server端和Client端就可以完成信息的交互。相应也是一样的步骤,只是RequestHeader变成了ReplyHeader,而Request变成了Response。大致交互图如下:

image.png

了解这个过程十分重要,因为ZK的Server和Client端的数据交互就是根据这种模式进行的,只是IO传输ZK提供了NIO和Netty两种方式。

2.5 DataTree及DataNode监听

其中关键类的组成依赖关系如下:

image.png

接下来详细介绍下这些子组件:

  • DataTree:我们都知道ZK的数据结构就是类似于文件夹式的树状结构,其原因便是该对象的数据结构组成。这个类维护了树状数据结构,其没有任何的网络操作以及连接相关代码在这里面,只会操作DataNode数据节点。其维护了两个平行的数据结构:一个是节点全路径和DataNode的对应关系HashMap,一个是DataNode对象的树状结构;

  • DataNode:存储数结构DataTree的数据节点,也包括父节点和所有子节点的引用关系;

  • WatchManager:用来管理多个Watcher实现类的,可以用来记录全路径和Watcher的关联关系,也可以删除Watcher和触发路径的对应Watcher;

  • Watcher:ZK监听通知实现的重要接口,Server端和Client共用同一个接口。Client连接端将会通过这些Watcher获得多种事件,同时也会通过Client端注册的Watcher发送回调对象处理这些事件;

  • WatchedEvent:当Watcher监听生效时,不同的事件类型将会被保存到这个类中,包括ZK当前的状态、触发事件类型和事件对应的节点路径。

另外提一嘴,在ZK的Server端中,闻名遐迩的监听事件发布机制都是在DataTree中使用监听器管理对象WatchManager触发的,入口便是processTxn()方法。

2.6 NIO的ServerCnxn组件

这部分组件的主要组件如下图:

image.png

鉴于Netty不够熟悉,因此暂时根据研究过使用流程的NIO来分析ZK的流程。这里面有很多的Cnxn缩写,为什么使用Cnxn这个缩写?很多和连接相关的类都会有Cnxn缩写,个人猜测类似于txn表示transaction缩写,因此cnxn应该是表示connectio缩写,了解了这个之后接下来看这种缩写的类名称就可以很好理解了。接下来详细介绍一下这几个类:

  • ServerCnxn:在Server端连接的抽象父类,其每个实现子类都代表着Client端在Server端的连接。根据前面的缩写也能知道其全名称应该是ServerConnection,即服务连接;
  • NIOServerCnxn:ServerCnxn的实现子类,使用NIO来处理Client端的连接通信请求,每个客户端在Server端对应一个ServerCnxn实例。在类中有NIO的SocketChannel和SelectionKey这种具体的连接相关类;
  • ServerCnxnFactory:ZK的Server端生成ServerCnxn实例是使用工厂模式,这个类便是抽象父类工厂;
  • NIOServerCnxnFactory:用来生产NIOServerCnxn类实例的工厂,并且还含有NIO的选择器Selector和ServerSocketChannel类,用来对Client端的连接进行多路复用;
  • Stats:这个接口提供了每个ServerCnxn的参数获取方法,诸如zxid、cxid和lastOperation等这样的连接参数。

3. 启动流程

上面已经介绍过各个组件的大致作用,接下来看下ZK在启动的时候的流程,流程图如下:

image.png

接下来逐一分析一下其中的一点细节:

  • 解析参数步骤:在ServerConfig对象解析参数时,如果参数长度为1则代表着指定配置文件路径,而后会使用集群启动用的QuorumPeerConfig去解析对应的配置文件获取相应的配置;另外一种情况参数长度只能是3或4位,一是Server端启动端口地址clientPortAddress,二是数据和日志目录dataDir,三是心跳间隔时间tickTime,四是最大客户端连接数maxClientCnxns;

  • 在3.1当中:如果未指定ServerCnxnFactory类型将会默认指定NIO类型,且在工厂类中会打开NIO的ServerSocketChannel绑定刚刚配置的端口地址,并且注册到NIO的选择器Selector中实现IO多路复用。此外,在这个步骤里面还会以ServerCnxnFactory为运行线程创建一个类型是ZooKeeperThread的守护线程;

  • 在3.3当中:在实例化ZKDatabase将root节点初始化后,将会读取快照日志,将快照中的数据再重新初始化成树状的DataTree对象,同时生成最新的zxid,把快照中已经死亡的连接去除;

  • 在3.5当中:单机的RequestProcessor一共有三个,前面说过,其中两个是线程对象,另一个是处于最末尾的FinalRequestProcessor,用来处理请求并返回Response给Client端。

接下来开始进行简单的源码分析。

3.1 启动脚本分析

Zookeeper 服务的启动命令是 zkServer.sh start
zkServer.sh start 脚本底层实执行内容为:

nohup "$JAVA"
+ 一堆提交参数
+ $ZOOMAIN(org.apache.zookeeper.server.quorum.QuorumPeerMain)
+ "$ZOOCFG" (zkEnv.sh 文件中 ZOOCFG="zoo.cfg"

所以程序的入口是 QuorumPeerMain.java 类,这个是启动集群的,我们先来分析单机启动的源码。

3.2 入口启动类ZooKeeperServerMain

其关键源码如下:

public class ZooKeeperServerMain {
    private ServerCnxnFactory cnxnFactory;
    public static void main(String[] args) {
        ZooKeeperServerMain main = new ZooKeeperServerMain();
        try {
            // 和Java普通的启动类一样,也是一个main函数,进行调用其它的方法
            main.initializeAndRun(args);
        } // 处理异常略过...
    }
    protected void initializeAndRun(String[] args)
        throws ConfigException, IOException {
        try {
            // 注册Log4j日志
            ManagedUtil.registerLog4jMBeans();
        }// 异常略过...
        // 客户端的配置对象
        ServerConfig config = new ServerConfig();
        if (args.length == 1) {
            // 如果参数只有一位,则意味着只传了配置文件路径
            config.parse(args[0]);
        } else {
            // 如果参数有多个,则每个位置都是具体的参数值
            config.parse(args);
        }
        // 根据前面解析获得的配置对象进行进一步的配置
        runFromConfig(config);
    }
public void runFromConfig(ServerConfig config) throws IOException, AdminServerException {
    LOG.info("Starting server");
    // 在这个方法流程中,执行的大致功能为实例化其它的线程对象并启动
    // 根据传进来的参数创建日志文件
    FileTxnSnapLog txnLog = null;
    try {
        ...

        // 在FileTxnSnapLog的构造方法中会创建数据和快照文件夹对象
        // 如果文件夹为空则会新建一个
        txnLog = new FileTxnSnapLog(config.dataLogDir, config.dataDir);
        JvmPauseMonitor jvmPauseMonitor = null;
        if (config.jvmPauseMonitorToRun) {
            jvmPauseMonitor = new JvmPauseMonitor(config);
        }
        // 创建ZooKeeperServer 对象
        final ZooKeeperServer zkServer = new ZooKeeperServer(jvmPauseMonitor, txnLog, config.tickTime, config.minSessionTimeout, config.maxSessionTimeout, config.listenBacklog, null, config.initialConfig);
        txnLog.setServerStats(zkServer.serverStats());

        // Registers shutdown handler which will be used to know the
        // server error or shutdown state changes.
        final CountDownLatch shutdownLatch = new CountDownLatch(1);
        zkServer.registerServerShutdownHandler(new ZooKeeperServerShutdownHandler(shutdownLatch));

        // Start Admin server
        adminServer = AdminServerFactory.createAdminServer();
        adminServer.setZooKeeperServer(zkServer);
        adminServer.start();

        boolean needStartZKServer = true;
        if (config.getClientPortAddress() != null) {
            // 创建的默认类型是NIOServerCnxnFactory,使用NIO进行IO多路复用
            cnxnFactory = ServerCnxnFactory.createFactory();
            // 会打开绑定端口地址到NIO对象上,稍后看下该方法
            cnxnFactory.configure(config.getClientPortAddress(), config.getMaxClientCnxns(), config.getClientPortListenBacklog(), false);
            // 开始启动和配置ZK运行时所需要的重要组件,基本都是启动相应线程对象
            cnxnFactory.startup(zkServer);
            // zkServer has been started. So we don't need to start it again in secureCnxnFactory.
            needStartZKServer = false;
        }
        if (config.getSecureClientPortAddress() != null) {
            secureCnxnFactory = ServerCnxnFactory.createFactory();
            secureCnxnFactory.configure(config.getSecureClientPortAddress(), config.getMaxClientCnxns(), config.getClientPortListenBacklog(), true);
            secureCnxnFactory.startup(zkServer, needStartZKServer);
        }

        containerManager = new ContainerManager(
            zkServer.getZKDatabase(),
            zkServer.firstProcessor,
            Integer.getInteger("znode.container.checkIntervalMs", (int) TimeUnit.MINUTES.toMillis(1)),
            Integer.getInteger("znode.container.maxPerMinute", 10000),
            Long.getLong("znode.container.maxNeverUsedIntervalMs", 0)
        );
        containerManager.start();
        ZKAuditProvider.addZKStartStopAuditLog();

        serverStarted();

        // Watch status of ZooKeeper server. It will do a graceful shutdown
        // if the server is not running or hits an internal error.
        shutdownLatch.await();

        shutdown();

        if (cnxnFactory != null) {
            // 等待cnxnFactory对象启动的子线程执行结束再往下走,否则阻塞
            cnxnFactory.join();
        }
        if (secureCnxnFactory != null) {
            secureCnxnFactory.join();
        }
        // 跑到这里说明cnxnFactory的子线程都停止了
        if (zkServer.canShutdown()) {
            // 如果ZK还是正常运行则需要关闭
            zkServer.shutdown(true);
        }
    }...
}

3.3 解析配置类ServerConfig

其关键源码如下:

public class ServerConfig {
    // 端口和ip的存储对象
    protected InetSocketAddress clientPortAddress;
    // 数据文件夹以及日志文件夹路径
    protected String dataDir;
    protected String dataLogDir;
    // 检测心跳的间隔时间
    protected int tickTime = ZooKeeperServer.DEFAULT_TICK_TIME;
    // 最大客户端连接数
    protected int maxClientCnxns;
    // 最小的session过期时间
    protected int minSessionTimeout = -1;
    // 最大的session过期时间
    protected int maxSessionTimeout = -1;
    
    public void parse(String path) throws ConfigException {
        // 如果传进来的是文件夹路径则使用QuorumPeerConfig对象去解析
        QuorumPeerConfig config = new QuorumPeerConfig();
        // 开始解析文件
        config.parse(path);
        // 将解析获得的配置文件属性进行赋值
        readFrom(config);
    }
    public void readFrom(QuorumPeerConfig config) {
      // 分别对成员对象进行赋值
      // 略...
    }
    public void parse(String[] args) {
        // 参数长度必须为3-4,否则抛异常
        if (args.length < 2 || args.length > 4) {
            // 抛异常忽略...
        }
        // 第一个是ip和端口
        // 第二个是数据日志路径
        // 第三个是心跳检测间隔时间
        // 第四个是客户端最大连接数
        // 具体赋值略过...
    }
}

3.4 NIOServerCnxnFactory设置主要启动组件

主要关键源码如下:

public class NIOServerCnxnFactory extends ServerCnxnFactory 
        implements Runnable {
    
    // NIO的Server端SocketChannel对象,用来和Client端的SocketChannel通信
    ServerSocketChannel ss;
    // Client连接默认最多60个
    int maxClientCnxns = 60;
    ...

    private abstract class AbstractSelectThread extends ZooKeeperThread {
        ...
    }
    // 接收线程
    private class AcceptThread extends AbstractSelectThread {}
    // selector选择器线程
    public class SelectorThread extends AbstractSelectThread {}
    // 连接过期线程
    private class ConnectionExpirerThread extends ZooKeeperThread {}

    @Override
    public void configure(InetSocketAddress addr, int maxcc, int backlog, boolean secure) throws IOException {
        if (secure) {
            throw new UnsupportedOperationException("SSL isn't supported in NIOServerCnxn");
        }
        // 设置SASL登录相关的,略过
        configureSaslLogin();

        // 设置最大客户端连接数
        maxClientCnxns = maxcc;
        initMaxCnxns();
        sessionlessCnxnTimeout = Integer.getInteger(ZOOKEEPER_NIO_SESSIONLESS_CNXN_TIMEOUT, 10000);
        // We also use the sessionlessCnxnTimeout as expiring interval for
        // cnxnExpiryQueue. These don't need to be the same, but the expiring
        // interval passed into the ExpiryQueue() constructor below should be
        // less than or equal to the timeout.
        cnxnExpiryQueue = new ExpiryQueue<NIOServerCnxn>(sessionlessCnxnTimeout);
        expirerThread = new ConnectionExpirerThread();

        int numCores = Runtime.getRuntime().availableProcessors();
        // 32 cores sweet spot seems to be 4 selector threads
        numSelectorThreads = Integer.getInteger(
            ZOOKEEPER_NIO_NUM_SELECTOR_THREADS,
            Math.max((int) Math.sqrt((float) numCores / 2), 1));
        if (numSelectorThreads < 1) {
            throw new IOException("numSelectorThreads must be at least 1");
        }

        numWorkerThreads = Integer.getInteger(ZOOKEEPER_NIO_NUM_WORKER_THREADS, 2 * numCores);
        workerShutdownTimeoutMS = Long.getLong(ZOOKEEPER_NIO_SHUTDOWN_TIMEOUT, 5000);

        String logMsg = "Configuring NIO connection handler with "
            + (sessionlessCnxnTimeout / 1000) + "s sessionless connection timeout, "
            + numSelectorThreads + " selector thread(s), "
            + (numWorkerThreads > 0 ? numWorkerThreads : "no") + " worker threads, and "
            + (directBufferBytes == 0 ? "gathered writes." : ("" + (directBufferBytes / 1024) + " kB direct buffers."));
        LOG.info(logMsg);
        for (int i = 0; i < numSelectorThreads; ++i) {
            selectorThreads.add(new SelectorThread(i));
        }

        listenBacklog = backlog;
        // 开始打开Server通道并绑定端口和地址
        this.ss = ServerSocketChannel.open();
        ss.socket().setReuseAddress(true);
        LOG.info("binding to port {}", addr);
        if (listenBacklog == -1) {
            ss.socket().bind(addr);
        } else {
            ss.socket().bind(addr, listenBacklog);
        }
        ss.configureBlocking(false);

        acceptThread = new AcceptThread(ss, addr, selectorThreads);
    }

    @Override
    public void startup(ZooKeeperServer zks) throws IOException,
            InterruptedException {
        // 启动刚刚实例化的ZooKeeperThread线程
        start();
        // 关联ZooKeeperServer对象和工厂对象的关系
        setZooKeeperServer(zks);
        // 开始启动复原ZooKeeperServer的数据结构及session数据
        zks.startdata();
        // 正式启动ZooKeeperServer的主要组件
        zks.startup();
    }
}

3.5 单机Server类ZooKeeperServer

其关键源码如下:

public class ZooKeeperServer 
        implements SessionExpirer, ServerStats.Provider {
    protected ZooKeeperServerBean jmxServerBean;
    protected DataTreeBean jmxDataTreeBean;
    // 默认心跳间隔时间
    public static final int DEFAULT_TICK_TIME = 3000;
    // 声明的session追踪
    protected SessionTracker sessionTracker;
    // ZK的database,其中包含了zk的数据结构节点信息以及监听器的信息
    private ZKDatabase zkDb;
    // 重要组件RequestProcessor调用链
    protected RequestProcessor firstProcessor;
    // server实例对象的初始状态
    protected volatile State state = State.INITIAL;
    // 绑定的ServerCnxnFactory
    private ServerCnxnFactory serverCnxnFactory;
    // 服务的状态对象
    private final ServerStats serverStats;
    // 服务监听器,目前的作用为用来停止ZK的Server实例
    private final ZooKeeperServerListener listener = 
            new ZooKeeperServerListenerImpl();
    
    
    public void startdata()  throws IOException, InterruptedException {
        // 如果zkDb对象为空则实例化
        if (zkDb == null) {
            // 实例化中会创建DataTree对象,并添加基础的root节点
            zkDb = new ZKDatabase(this.txnLogFactory);
        }
        // 未初始化则加载快照来重新构建DataTree对象
        if (!zkDb.isInitialized()) {
            loadData();
        }
    }

    public synchronized void startup() {
        startupWithServerState(State.RUNNING);
    }
    public void startupWithServerState () {
        // 创建实例化sessionTracker对象并启动sessionTracker线程对象
        if (sessionTracker == null) {
            createSessionTracker();
        }
        startSessionTracker();
        // 设置单机模式下的三个重要RequestProcessor
        setupRequestProcessors();
        // 注册到JMX中,以方便监控
        registerJMX();
        // 设置状态为运行
        state = State.RUNNING;
        // 唤醒所有线程
        notifyAll();
    }
    protected void setupRequestProcessors() {
        // 通过编码的方式确定各个RequestProcessor的前后关系以及手动启动
        // RequestProcessor线程类型的对象
        // 第一个RequestProcessor类型为调用链的FinalRequestProcessor类型
        // 负责最后Response响应对象的实例化以及拼装
        RequestProcessor finalProcessor = new FinalRequestProcessor(this);
        // 接下来的两个全是线程对象,大致功能这里便不做过多的分析了
        RequestProcessor syncProcessor = new SyncRequestProcessor(this,
                finalProcessor);
        ((SyncRequestProcessor)syncProcessor).start();
        firstProcessor = new PrepRequestProcessor(this, syncProcessor);
        ((PrepRequestProcessor)firstProcessor).start();
    }
    public void loadData() throws IOException, InterruptedException {
        // 如果是集群模式,这个方法将会由leader调用,用来初始化zkDb中的
        // DataTree并形成树形结构,而单机模式这个方法是一定会被调用的
        if(zkDb.isInitialized()){
            // 如果已经初始化了则只需要设置最新的zxid
            setZxid(zkDb.getDataTreeLastProcessedZxid());
        } else {
            // 没有初始化则需要加载数据
            setZxid(zkDb.loadDataBase());
        }
        // 清理已经死亡的session
        LinkedList<Long> deadSessions = new LinkedList<Long>();
        for (Long session : zkDb.getSessions()) {
            if (zkDb.getSessionWithTimeOuts().get(session) == null) {
                deadSessions.add(session);
            }
        }
        // 设置为已经初始化
        zkDb.setDataTreeInit(true);
        for (long session : deadSessions) {
            // 正式杀死已死亡session
            killSession(session, zkDb.getDataTreeLastProcessedZxid());
        }
    }
}

3.6 ZKDatabase加载数据

其关键源码如下:

public class ZKDatabase {
    protected DataTree dataTree;
    protected ConcurrentHashMap<Long, Integer> sessionsWithTimeouts;
    protected FileTxnSnapLog snapLog;
    public ZKDatabase(FileTxnSnapLog snapLog) {
        实例化DataTree对象
        dataTree = new DataTree();
        sessionsWithTimeouts = new ConcurrentHashMap<Long, Integer>();
        this.snapLog = snapLog;
    }
    public long loadDataBase() throws IOException {
        // 用来存放被触发的提交日志
        PlayBackListener listener=new PlayBackListener(){
            public void onTxnLoaded(TxnHeader hdr,Record txn){
                Request r = new Request(null, 0, hdr.getCxid(),
                        hdr.getType(),
                        null, null);
                r.txn = txn;
                r.hdr = hdr;
                r.zxid = hdr.getZxid();
                addCommittedProposal(r);
            }
        };
        // 加载快照数据到dataTree对象将由snapLog对象完成
        long zxid = snapLog
                .restore(dataTree,sessionsWithTimeouts,listener);
        initialized = true;
        return zxid;
    }
}

3.7 数据快照日志对象FileTxnSnapLog

其关键源码如下:

public class FileTxnSnapLog {
    private SnapShot snapLog;
    
    public long restore(DataTree dt, Map<Long, Integer> sessions, PlayBackListener listener) throws IOException {
        long snapLoadingStartTime = Time.currentElapsedTime();
        // 反序列化快照文件到dataTree中
        long deserializeResult = snapLog.deserialize(dt, sessions);
       ...

        RestoreFinalizer finalizer = () -> {
            // 最大的zxid,表示最新的zxid
            long highestZxid = fastForwardFromEdits(dt, sessions, listener);
            
            DataTree.ZxidDigest snapshotZxidDigest = dt.getDigestFromLoadedSnapshot();
            if (snapshotZxidDigest != null) {
                LOG.warn(
                        "Highest txn zxid 0x{} is not covering the snapshot digest zxid 0x{}, "
                                + "which might lead to inconsistent state",
                        Long.toHexString(highestZxid),
                        Long.toHexString(snapshotZxidDigest.getZxid()));
            }
            return highestZxid;
        };
        ...
        }

        return finalizer.run();
    }
    public long fastForwardFromEdits(
        DataTree dt,
        Map<Long, Integer> sessions,
        PlayBackListener listener) throws IOException {
        TxnIterator itr = txnLog.read(dt.lastProcessedZxid + 1);
        long highestZxid = dt.lastProcessedZxid;
        TxnHeader hdr;
        int txnLoaded = 0;
        long startTime = Time.currentElapsedTime();
        try {
            while (true) {
                // iterator points to
                // the first valid txn when initialized
                hdr = itr.getHeader();
                if (hdr == null) {
                    //empty logs
                    return dt.lastProcessedZxid;
                }
                if (hdr.getZxid() < highestZxid && highestZxid != 0) {
                    LOG.error("{}(highestZxid) > {}(next log) for type {}", highestZxid, hdr.getZxid(), hdr.getType());
                } else {
                    highestZxid = hdr.getZxid();
                }
                try {
                    // todo 这个方法十分重要,里面调用了DataTree的执行处理连接方法
                    processTransaction(hdr, dt, sessions, itr.getTxn());
                    dt.compareDigest(hdr, itr.getTxn(), itr.getDigest());
                    txnLoaded++;
                } catch (KeeperException.NoNodeException e) {
                    throw new IOException("Failed to process transaction type: "
                                          + hdr.getType()
                                          + " error: "
                                          + e.getMessage(),
                                          e);
                }
                // 处理成功,记录到提交日志中
                listener.onTxnLoaded(hdr, itr.getTxn(), itr.getDigest());
                // 没有下一个了,退出循环
                if (!itr.next()) {
                    break;
                }
            }
        } finally {
            if (itr != null) {
                itr.close();
            }
        }
       ...
        return highestZxid;
    }

    
    public void processTransaction(TxnHeader hdr,DataTree dt,
        Map<Long, Integer> sessions, Record txn)
            throws KeeperException.NoNodeException {
        ProcessTxnResult rc;
        // 不同的header操作类型调用的都是DataTree的processTxn方法
        switch (hdr.getType()) {
        case OpCode.createSession:
            // 当有新连接进来时,将会进入这里,添加新的session信息
            sessions.put(hdr.getClientId(),
                    ((CreateSessionTxn) txn).getTimeOut());
            // 调用DataTree的processTxn,所有的操作类型最终都会进入到这个
            // 方法里面,等后面分析运行流程时再进一步分析
            rc = dt.processTxn(hdr, txn);
            break;
        case OpCode.closeSession:
            // 当有连接关闭时把session进行删除
            sessions.remove(hdr.getClientId());
            rc = dt.processTxn(hdr, txn);
            break;
        default:
            // 不是新连接和关闭连接,则直接进入普通的操作类型,在这里面将会完成
            // 不同操作类型的转发处理
            rc = dt.processTxn(hdr, txn);
        }
    }
}

源码分析暂时就到此为止,启动流程这次只分析了同步流程,并且深度只到了DataTree,因为DataTree里面的逻辑很多,并且后续运行时的流程这回涉及,因此本次分析源码点到为止,下次分析源码再来。

参考文章

zookeeper3.7版本github源码注释分析
## zk源码分析系列
Zookeeper原理和源码学习系列
Zookeeper学习系列
Zookeeper源码系列