<数据结构>链式二叉树的遍历

139 阅读5分钟

本文已参与「新人创作礼」活动,一起开启掘金创作之路。

普通二叉树的增删查改没有价值,如果是为了单纯存储数据,不如使用线性表

我们这一节的学习是为了更好的控制它的结构,为之后学习更复杂的搜索二叉树打基础。并且很多二叉树的OJ算法题都出在普通二叉树上。

1. 前置说明

在学习二叉树的基本操作前,需先要创建一棵二叉树,然后才能学习其相关的基本操作。由于现在大家对二 叉树结构掌握还不够深入,为了降低大家学习成本,此处手动快速创建一棵简单的二叉树,快速进入二叉树 操作学习,等二叉树结构了解的差不多时,我们反过头再来研究二叉树真正的创建方式。

typedef int BTDataType;

typedef struct BinaryTreeNode
{
	struct BinaryTreeNode* left;
	struct BinaryTreeNode* right;
	BTDataType data;
}BTNode;

BTNode* BuyBTNode(BTDataType x)
{
	BTNode* node = (BTNode*)malloc(sizeof(BTNode));
	assert(node);
	node->data = x;
	node->left = node->right = NULL;
	return node;
}

BTNode* CreateBinaryTree()
{
	BTNode* node1 = BuyBTNode(1);
	BTNode* node2 = BuyBTNode(2);
	BTNode* node3 = BuyBTNode(3);
	BTNode* node4 = BuyBTNode(4);
	BTNode* node5 = BuyBTNode(5);
	BTNode* node6 = BuyBTNode(6);

	node1->left = node2;
	node1->right = node4;
	node2->left = node3;
	node4->left = node5;
	node4->right = node6;

	return node1;
}

注意:上述代码并不是创建二叉树的方式,真正创建二叉树方式后序详解重点讲解。 再看二叉树基本操作前,再回顾下二叉树的概念, 二叉树是:

  1. 空树

  2. 非空:根节点,根节点的左子树、根节点的右子树组成的

image-20220419164116989

从概念中可以看出,二叉树定义是==递归式==的,因此==后序基本操作中基本都是按照该概念实现的==

2. 二叉树的遍历

学习二叉树结构,最简单的方式就是遍历。所谓二叉树遍历(Traversal)是按照某种特定的规则,依次对二叉树中的节点进行相应的操作,并且每个节点只操作一次。访问结点所做的操作依赖于具体的应用问题。

遍历是二叉树上最重要的运算之一,也是二叉树上进行其它运算的基础。

img

按照规则,二叉树的遍历有:前序/中序/后序的递归结构遍历

:one:前序遍历——访问根结点的操作发生在遍历其左右子树之前。(根:arrow_right:左子树:arrow_right:右子树)

:two:中序遍历——访问根结点的操作发生在遍历其左右子树之中(间)。(左子树:arrow_right:根:arrow_right:右子树)

:three:后序遍历——访问根结点的操作发生在遍历其左右子树之后。 (左子树:arrow_right:右子树:arrow_right:根)

由于被访问的结点必是某子树的根,所以N(Node)、L(Left subtree)和R(Right subtree)又可解释为根、根的左子树和根的右子树。NLR、LNR和LRN分别又称为先根遍历、中根遍历和后根遍历。

除了深度优先遍历(DFS):先序遍历、中序遍历、后序遍历外,还可以对二叉树进行广度优先遍历(BFS):层序遍历。

层序遍历——自上而下,自左至右逐层访问

image-20220418192951678

2.1 二叉树前序遍历

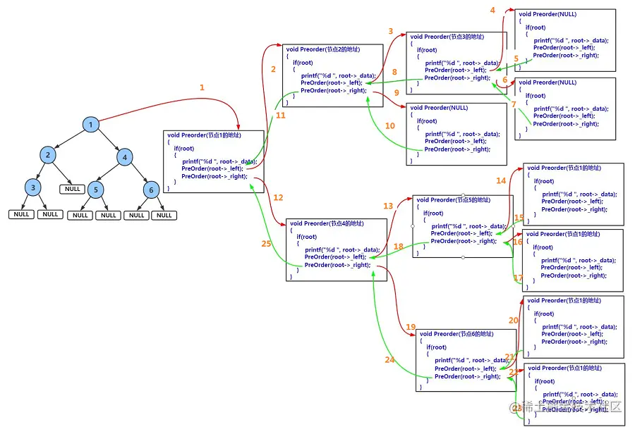
按橙色序号顺序看,效果更好!

image-20220416110823651

==顺序:根:arrow_right:左子树:arrow_right:右子树==

解析:(相同颜色代表遍历同一个根的左子树和右子树,搭配上面的图解和下面的动图一同食用效果更佳<( ̄︶ ̄)>)

根(1)

根(1)的左子树(2)

此时2成了新的根,根(2)的左子树(3)

此时3成了新的根,根(3)的左子树(NULL)

回退,访问根(3)的右子树(NULL)

回退,访问根(2)的右子树(NULL)

回退,访问根(1)的右子树(4)

此时4成了新的根,根(4)的左子树(5)

此时5成了新的根,根(5)的左子树(NULL)

回退,访问根(5)的右子树(NULL)

回退,访问根(4)的右子树(6)

此时6成了新的根,根(6)的左子树(NULL)

回退,访问根(6)的右子树(NULL)

回退到6,再回退到4,最后整棵树都遍历完毕了

image-20220412204822876

==前序遍历结果:1 2 3 4 5 6==

如果还不理解建议看看递归的知识复习一下,c语言自学教程——函数是我好久之前写的,最后一部分详细地讲了递归

void PreOrder(BTNode* root)
{
	if (root == NULL)
	{
		printf("NULL ");
		return;
	}
	printf("%d ", root->data);//根
	PreOrder(root->left);//左子树
	PreOrder(root->right);//右子树
}

2.2 二叉树中序遍历

你已经是个大人了,要学会自己分析、理解啦。

中序和后序遍历跟前序遍历的思路一模二样,在这就不详细画图解释咯。 (*•̀ㅂ•́)و

==顺序:左子树:arrow_right:根:arrow_right:右子树==

image-20220412205543060 image-20220412205419631

==中序遍历结果:3 2 1 5 4 6==

void InOrder(BTNode* root)//中序
{
	if (root == NULL)
	{
		printf("NULL ");
		return;
	}
	InOrder(root->left);
	printf("%d ", root->data);
	InOrder(root->right);
}

2.3 二叉树后序遍历

==顺序:左子树:arrow_right:右子树:arrow_right:根==

image-20220412205543060 image-20220412205442506

==后序遍历结果:3 2 5 6 4 1==

void PostOrder(BTNode* root)
{
	if (root == NULL)
	{
		printf("NULL ");
		return;
	}
	InOrder(root->left);
	InOrder(root->right);
	printf("%d ", root->data);
}

2.4 二叉树层序遍历

设二叉树的根节点所在层数为1,层序遍历就是从所在二叉树的根节点出发,首先访问第一层的树根节点,然后从左到右访问第2层上的节点,接着是第三层的节点,以此类推,==自上而下,自左至右逐层访问==树的结点的过程就是层序遍历。

image-20220412140818490

思路:先把根入队列,运用队列先进先出的性质,上一层的节点出的时候,带下一层的节点进去(在节点不为空的情况下:bangbang:)。

层序遍历

==层序遍历结果:A B C D E F G H I==

void LevelOrder(BTNode* root)
{
	Queue q;
	QueueInit(&q);

	if (root)
	{
		QueuePush(&q, root);
	}

	while (!QueueEmpty(&q))
	{
		BTNode* front = QueueFront(&q);
		QueuePop(&q);

		printf("%d ", front->data);

		if (front->left)
		{
			QueuePush(&q, front->left);
		}
		if (front->right)
		{
			QueuePush(&q, front->right);
		}
	}
	QueueDestory(&q);
}