vue基础第四天

147 阅读2分钟

vue基础第四天

组件通信

Event-Bus 事件总线

常用于跨组件通信时使用

两个组件的关系非常的复杂,通过父子组件通讯是非常麻烦的。这时候可以使用通用的组件通讯方案:事件总线(event-bus)

语法:

  • src/EventBus/index.js – 创建空白Vue对象并导出
  • 在要传递值的组件(a.vue) eventBus.$emit('事件名', 值)
  • 在要接收值的组件(b.vue) eventBus.$on('事件名', 函数体)

1652878141702.png

例:

1652878374264.png

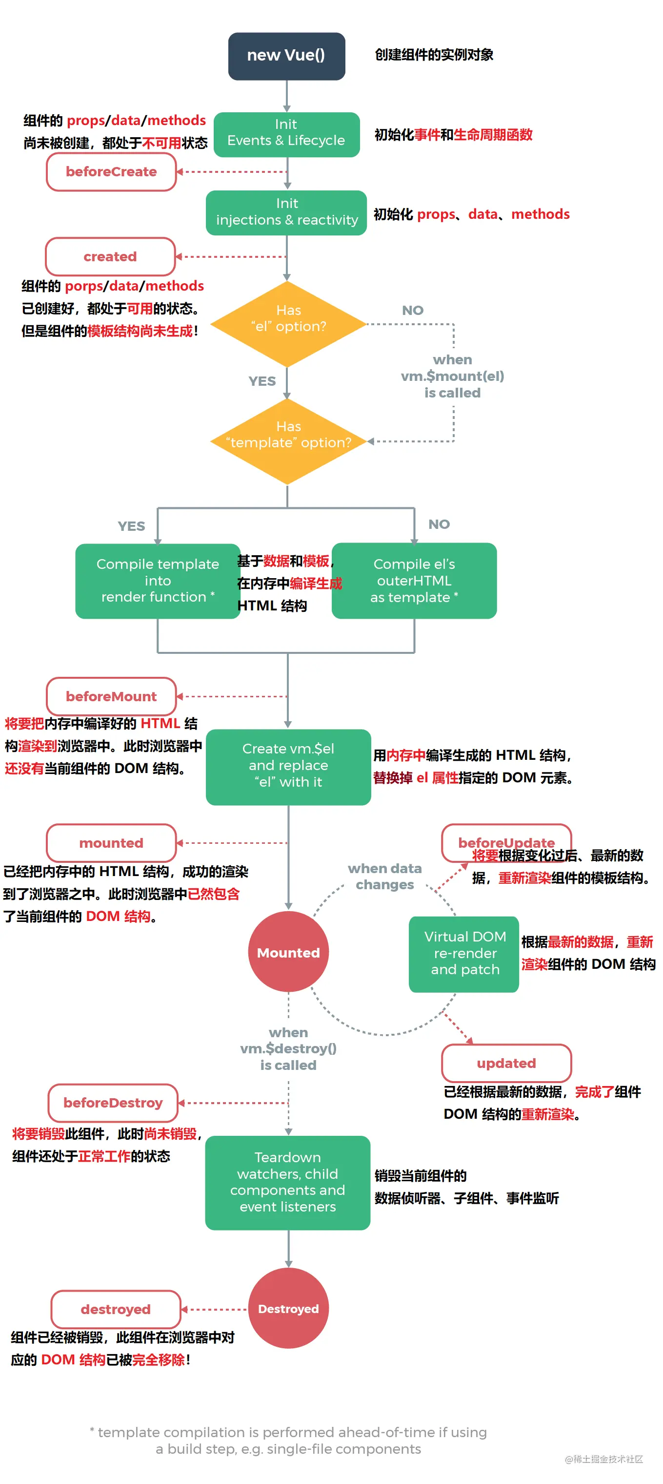
生命周期

目标:从创建 到销毁的整个过程就是 – Vue实例的 - 生命周期

1652879155243.png

钩子函数

Vue 框架内置函数,随着组件的生命周期阶段,自动执行

  • 作用: 特定的时间点,执行特定的操作

  • 场景: 组件创建完毕后,可以在created 生命周期函数中发起Ajax 请求,从而初始化 data 数据

  • 分类: 4大阶段8个方法

阶段方法名方法名
初始化beforeCreatecreated
挂载beforeMountmounted
更新beforeUpdateupdated
销毁beforeDestroydestroyed

1652879329302.png

初始化阶段

beforeCreate / created

\1. new Vue() – Vue实例化(组件也是一个小的Vue实例)

\2. Init Events & Lifecycle – 初始化事件和生命周期函数

\3. beforeCreate – 生命周期钩子函数被执行

\4. Init injections&reactivity – Vue内部添加data和methods等

\5. created – 生命周期钩子函数被执行, 实例创建

\6. 接下来是编译模板阶段 –开始分析

\7. Has el option? – 是否有el选项 – 检查要挂到哪里

没有. 调用$mount()方法

有, 继续检查template选项

1652879996932.png

created函数触发能获取data, 不能获取真实DOM

挂载阶段

beforeMount / mounted

\1. template选项检查

有 - 编译template返回render渲染函数

无 – 编译el选项对应标签作为template(要渲染的模板)

\2. 虚拟DOM挂载成真实DOM之前

\3. beforeMount – 生命周期钩子函数被执行

\4. Create … – 把虚拟DOM和渲染的数据一并挂到真实DOM上

\5. 真实DOM挂载完毕

\6. mounted – 生命周期钩子函数被执行

1652880322963.png

更新阶段

\1. 当data里数据改变, 更新DOM之前

\2. beforeUpdate – 生命周期钩子函数被执行

\3. Virtual DOM…… – 虚拟DOM重新渲染, 打补丁到真实DOM

\4. updated – 生命周期钩子函数被执行

\5. 当有data数据改变 – 重复这个循环

1652880738414.png

当数据发生变化并更新页面后 执行updated钩子函数,可以获取到更新后的DOM元素

销毁阶段

\1. 当$destroy()被调用 – 比如组件DOM被移除(例v-if)

\2. beforeDestroy – 生命周期钩子函数被执行

\3. 拆卸数据监视器、子组件和事件侦听器

\4. 实例销毁后, 最后触发一个钩子函数

\5. destroyed – 生命周期钩子函数被执行

1652881030062.png

一般在beforeDestroy/destroyed里手动消除计时器/定时器/全局事件