Spring学习整理(二)

121 阅读4分钟

本文已参与「新人创作礼」活动,一起开启掘金创作之路。

什么是AOP?

AOP (Aspect Orient Programming),直译过来就是 面向切面编程。AOP 是一种编程思想,是面向对象编程(OOP)的一种补充。面向对象编程将程序抽象成各个层次的对象,而面向切面编程是将程序抽象成各个切面。从《Spring实战(第4版)》图书中扒了一张图:

image.png

从该图可以很形象地看出,所谓切面,相当于应用对象间的横切点,我们可以将其单独抽象为单独的模块。

为什么需要AOP?

想象下面的场景,开发中在多个模块间有某段重复的代码,我们通常是怎么处理的?显然,没有人会靠“复制粘贴”吧。在传统的面向过程编程中,我们也会将这段代码,抽象成一个方法,然后在需要的地方分别调用这个方法,这样当这段代码需要修改时,我们只需要改变这个方法就可以了。然而需求总是变化的,有一天,新增了一个需求,需要再多出做修改,我们需要再抽象出一个方法,然后再在需要的地方分别调用这个方法,又或者我们不需要这个方法了,我们还是得删除掉每一处调用该方法的地方。实际上涉及到多个地方具有相同的修改的问题我们都可以通过 AOP 来解决。

AOP实现分类

AOP 要达到的效果是,保证开发者不修改源代码的前提下,去为系统中的业务组件添加某种通用功能。AOP 的本质是由 AOP 框架修改业务组件的多个方法的源代码,看到这其实应该明白了,AOP 其实就是前面一篇文章讲的代理模式的典型应用。

按照 AOP 框架修改源代码的时机,可以将其分为两类:

静态 AOP 实现, AOP 框架在编译阶段对程序源代码进行修改,生成了静态的 AOP 代理类(生成的 *.class 文件已经被改掉了,需要使用特定的编译器),比如 AspectJ。

动态 AOP 实现, AOP 框架在运行阶段对动态生成代理对象(在内存中以 JDK 动态代理,或 CGlib 动态地生成 AOP 代理类),如 SpringAOP。

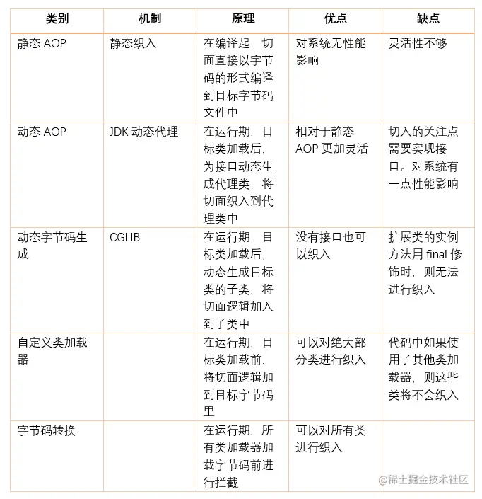
下面给出常用 AOP 实现比较

image.png

AOP术语

AOP 领域中的特性术语:

  • 通知(Advice): AOP 框架中的增强处理。通知描述了切面何时执行以及如何执行增强处理。
  • 连接点(join point): 连接点表示应用执行过程中能够插入切面的一个点,这个点可以是方法的调用、异常的抛出。在 Spring AOP 中,连接点总是方法的调用。
  • 切点(PointCut): 可以插入增强处理的连接点。
  • 切面(Aspect): 切面是通知和切点的结合。
  • 引入(Introduction):引入允许我们向现有的类添加新的方法或者属性。
  • 织入(Weaving): 将增强处理添加到目标对象中,并创建一个被增强的对象,这个过程就是织入。

通过注解声明5种通知类型

Spring AOP 中有 5 中通知类型,分别如下:

image.png

Spring支持的bean的作用域

1.singleton : bean在每个Spring ioc 容器中只有一个实例。

2.prototype:一个bean的定义可以有多个实例。

3.request:每次http请求都会创建一个bean,该作用域仅在基于web的Spring ApplicationContext情形下有效。

4.session:在一个HTTP Session中,一个bean定义对应一个实例。该作用域仅在基于web的Spring ApplicationContext情形下有效。

5.global-session:在一个全局的HTTP Session中,一个bean定义对应一个实例。该作用域仅在基于web的Spring ApplicationContext情形下有效。

Spring框架中的单例bean是线程安全的吗?

不是,Spring框架中的单例bean不是线程安全的。

spring 中的 bean 默认是单例模式,spring 框架并没有对单例 bean 进行多线程的封装处理。

实际上大部分时候 spring bean 无状态的(比如 dao 类),所有某种程度上来说 bean 也是安全的,但如果 bean 有状态的话(比如 view model 对象),那就要开发者自己去保证线程安全了,最简单的就是改变 bean 的作用域,把“singleton”变更为“prototype”,这样请求 bean 相当于 new Bean()了,所以就可以保证线程安全了。

有状态就是有数据存储功能。

无状态就是不会保存数据。