70. 爬楼梯

109 阅读1分钟

70. 爬楼梯

题目要求 n>=1

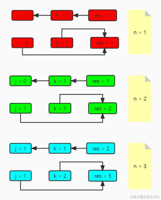
要求爬完n个台阶,存在的情况个数,它是爬完n-2个台阶和n-1个台阶的总和,我们可以使用参数去构建 这种依赖关系

var climbStairs = function(n) {
    var j = 0
    var k = 0
    var res = 1;
    for (var i = 1; i <= n; i++) {
        j = k;
        k = res;
        res = j + k;
    }
    return res;
};

image.png