Vue基础第四天

135 阅读1分钟

Vue基础第四天

什么是生命周期

创建销毁的过程叫生命周期

钩子函数

Vue框架内置函数,随着组件的生命周期阶段,自动执行

作用:特定的时间点,执行特定的操作

场景:组件创建完毕后,可以在created生命周期函数中发起Ajax请求,从而初始化data数据

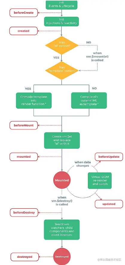
分类:4大阶段8个方法

1652871509532

官网文档

1652872087416

初始化阶段

1.new Vue() – Vue实例化(组件也是一个小的Vue实例)

2.Init Events & Lifecycle – 初始化事件和生命周期函数

3.beforeCreate – 生命周期钩子函数被执行

4.Init injections&reactivity – Vue内部添加data和methods等

5.created – 生命周期钩子函数被执行, 实例创建

6.接下来是编译模板阶段 –开始分析

7.Has el option? – 是否有el选项 – 检查要挂到哪里

​ 没有. 调用$mount()方法

​ 有, 继续检查template选项

1652872145845

例子:


<script>
export default {
    data(){
        return {
            msg: "hello, Vue"
        }
    },
    // 一. 初始化
    // new Vue()以后, vue内部给实例对象添加了一些属性和方法, data和methods初始化"之前"
    beforeCreate(){
        console.log("beforeCreate -- 执行");
        console.log(this.msg); // undefined
    },
    // data和methods初始化以后
    // 场景: 网络请求, 注册全局事件
    created(){
        console.log("created -- 执行");
        console.log(this.msg); // hello, Vue

        this.timer = setInterval(() => {
            console.log("哈哈哈");
        }, 1000)
    }
}
</script>
<template>
  <div>
    <h1>1. 生命周期</h1>
 	<Life></Life>
  </div>
</template>

<script>
import Life from './components/Life'
export default {
  components: {
    Life
  }
}
</script>

挂载阶段

  1. template选项检查
    1. 有 - 编译template返回render渲染函数
    2. 无 – 编译el选项对应标签作为template(要渲染的模板)
  2. 虚拟DOM挂载成真实DOM之前
  3. beforeMount – 生命周期钩子函数被执行
  4. Create … – 把虚拟DOM和渲染的数据一并挂到真实DOM上
  5. 真实DOM挂载完毕
  6. mounted – 生命周期钩子函数被执行

1652872278885

例子

<template>
  <div>
      <p>学习生命周期 - 看控制台打印</p>
      <p id="myP">{{ msg }}</p>
  </div>
</template>

<script>
export default {
    // ...省略其他代码
    
    // 二. 挂载
    // 真实DOM挂载之前
    // 场景: 预处理data, 不会触发updated钩子函数
    beforeMount(){
        console.log("beforeMount -- 执行");
        console.log(document.getElementById("myP")); // null

        this.msg = "重新值"
    },
    // 真实DOM挂载以后
    // 场景: 挂载后真实DOM
    mounted(){
        console.log("mounted -- 执行");
        console.log(document.getElementById("myP")); // p
    }
}
</script>

更新阶段

  1. 当data里数据改变, 更新DOM之前
  2. beforeUpdate – 生命周期钩子函数被执行
  3. Virtual DOM…… – 虚拟DOM重新渲染, 打补丁到真实DOM
  4. updated – 生命周期钩子函数被执行
  5. 当有data数据改变 – 重复这个循环

1652872353783

例子

<template>
  <div>
      <p>学习生命周期 - 看控制台打印</p>
      <p id="myP">{{ msg }}</p>
      <ul id="myUL">
          <li v-for="(val, index) in arr" :key="index">
              {{ val }}
          </li>
      </ul>
      <button @click="arr.push(1000)">点击末尾加值</button>
  </div>
</template>

<script>
export default {
    data(){
        return {
            msg: "hello, Vue",
            arr: [5, 8, 2, 1]
        }
    },
    // ...省略其他代码

    // 三. 更新
    // 前提: data数据改变才执行
    // 更新之前
    beforeUpdate(){
        console.log("beforeUpdate -- 执行");
        console.log(document.querySelectorAll("#myUL>li")[4]); // undefined
    },
    // 更新之后
    // 场景: 获取更新后的真实DOM
    updated(){
        console.log("updated -- 执行");
        console.log(document.querySelectorAll("#myUL>li")[4]); // li
    }
}
</script>

销毁阶段

  1. 当$destroy()被调用 – 比如组件DOM被移除(例v-if)
  2. beforeDestroy – 生命周期钩子函数被执行
  3. 拆卸数据监视器、子组件和事件侦听器
  4. 实例销毁后, 最后触发一个钩子函数
  5. destroyed – 生命周期钩子函数被执行

1652872424487

例子

<script>
export default {
    // ...省略其他代码
    
    // 四. 销毁
    // 前提: v-if="false" 销毁Vue实例
    // 场景: 移除全局事件, 移除当前组件, 计时器, 定时器, eventBus移除事件$off方法
    beforeDestroy(){
        // console.log('beforeDestroy -- 执行');
        clearInterval(this.timer)
    },
    destroyed(){
        // console.log("destroyed -- 执行");
    }
}
</script>
<Life v-if="show"></Life>
<button @click="show = false">销毁组件</button>

<script>
    data(){
        return {
            show: true
        }
    },
</script>