【每日一题】反转链表

124 阅读2分钟

🌟个人博客:www.hellocode.top🌟

⭐所有文章均在上方博客首发,其他平台同步更新

🔥本文专栏:《每日一题》

⚡如有问题,欢迎指正,一起学习~~

文章部分参考《代码随想录》,如有侵权,请联系删除~~


  • 时间:2022-05-15
  • 题目序号:206
  • 难度:简单

问题描述

给你单链表的头节点 head ,请你反转链表,并返回反转后的链表。

来源:力扣(LeetCode)

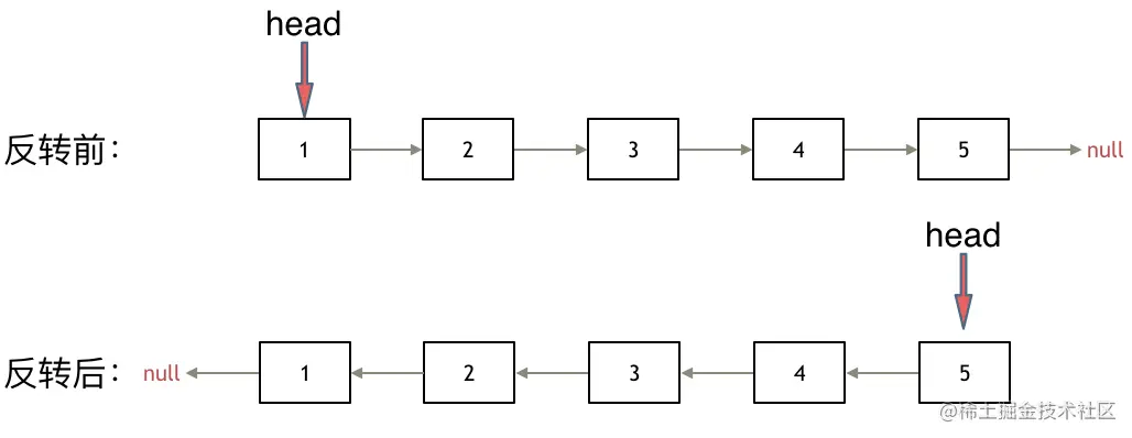
示例1

img

输入:head = [1,2,3,4,5]
输出:[5,4,3,2,1]

示例2

img

输入:head = [1,2]
输出:[2,1]

示例3

输入:head = []
输出:[]

提示

  • 链表中节点的数目范围是 [0, 5000]
  • -5000 <= Node.val <= 5000

解题思路

题解部分参考自代码随想录。如有侵权,请联系进行删除~~

  • 本题可以通过双指针或者递归两种方法解决,基本思路一样
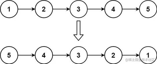
  • 需要改变链表的next指针的指向,直接将链表反转 ,如图所示:

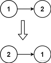
  • 可以通过定义两个指针:cur和pre
  • cur指向当前结点,pre指向前一个结点

img

  • 如图,使用一个临时变量temp记录cur.next结点
  • 然后将cur.next = pre(逐个进行反转)
  • 再将pre和cur指针后移(pre = cur、cur = temp)
  • 通过不断地循环,最后pre指向的就是最后一个结点,也就是反转后的头结点,直接返回即可

代码实现

双指针法

class Solution {
    public ListNode reverseList(ListNode head) {
        ListNode cur = head, prev = null;
        while(cur != null){
            ListNode temp = cur.next;
            cur.next = prev;
            prev = cur;
            cur = temp;
        }
        return prev;
    }
}

递归

  • 递归相对于抽象一些,但是基本思路都一样
  • 首先明确递归结束的条件,然后进行递归调用
  • 在理解双指针法后,理解递归也会容易一些
class Solution {
    public ListNode reverseList(ListNode head) {
        ListNode cur = head, prev = null;
        return reserve(prev, cur);
    }
    
    public ListNode reserve(ListNode prev, ListNode cur){
        if(cur == null) return prev;
        ListNode temp = cur.next;
        cur.next = prev;
        return reserve(cur, temp);
    }
}

总结

  • 本题比较简单,两种方法思路一样,只不过代码写法略有不同
  • 在使用递归方法时,一定要首先确认递归结束条件,并做出判断(否则递归就会无休止的调用下去)