你不知道的vue生命周期?

765 阅读3分钟

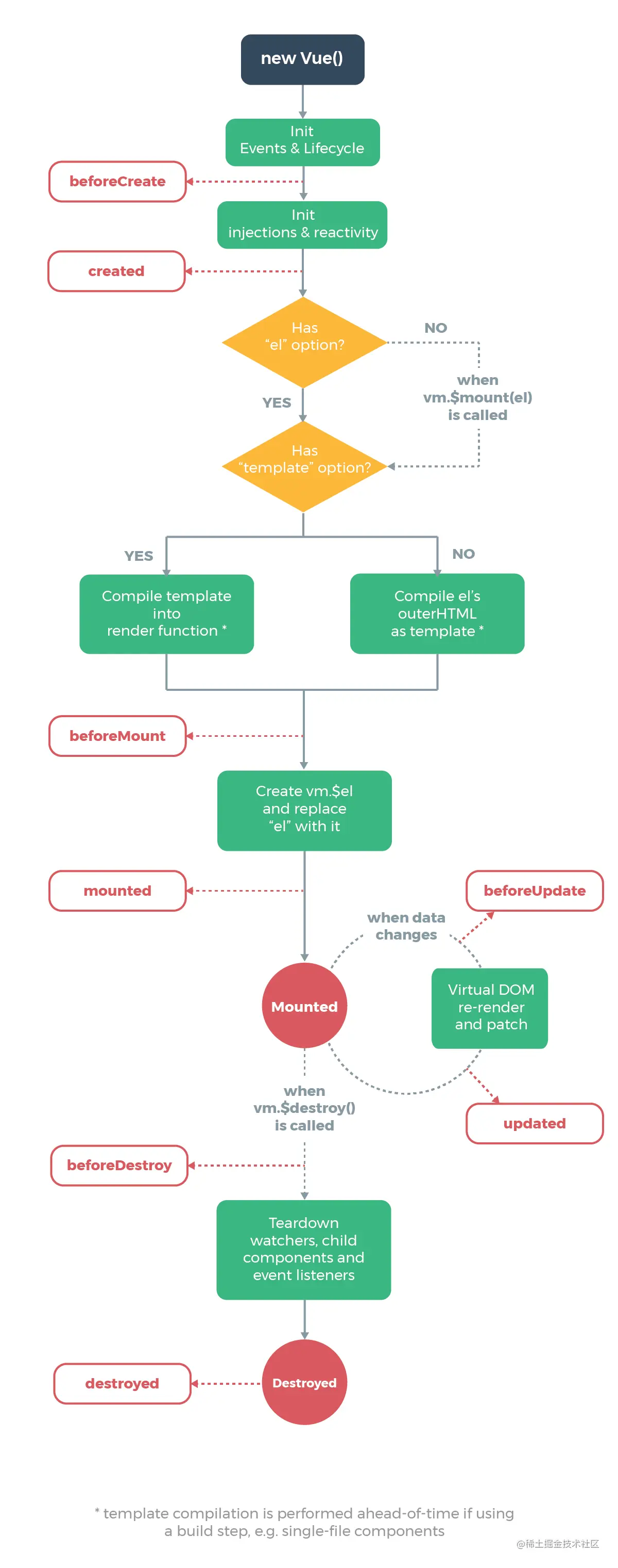
Vue的生命周期

Vue_生命周期

lifecycle.png

1.1_钩子函数

目标: Vue 框架内置函数,随着组件的生命周期阶段,自动执行

作用: 特定的时间点,执行特定的操作

场景: 组件创建完毕后,可以在created 生命周期函数中发起Ajax 请求,从而初始化 data 数据

分类: 4大阶段8个方法

  • 初始化
  • 挂载
  • 更新
  • 销毁
阶段方法名方法名
初始化beforeCreatecreated
挂载beforeMountmounted
更新beforeUpdateupdated
销毁beforeDestroydestroyed

官网文档

下图展示了实例的生命周期。你不需要立马弄明白所有的东西,不过随着你的不断学习和使用,它的参考价值会越来越高。

1.2_初始化阶段

初始化阶段2个钩子函数作用和执行时机

初始化阶段部分示意图:

image.png 含义讲解:

1.new Vue() – Vue实例化(组件也是一个小的Vue实例)

2.Init Events & Lifecycle – 初始化事件和生命周期函数

3.beforeCreate – 生命周期钩子函数被执行

4.Init injections&reactivity – Vue内部添加data和methods等

5.created – 生命周期钩子函数被执行, 实例创建

6.接下来是编译模板阶段 –开始分析

7.Has el option? – 是否有el选项 – 检查要挂到哪里

没有. 调用$mount()方法

有, 继续检查template选项

beforeCreate()

new Vue()以后,vue内部给实例对象添加了一些属性和方法,beforeCreate()在data和methods等初始化"之前"执行

created()

data和methods等初始化以后执行一般用来网络请求, 因为这个阶段能最早能拿到data中数据来进行赋值,然而,挂载阶段还没开始,$el 属性目前不可见

components/Life.vue - 创建一个文件

<script>
export default {
    data(){
        return {
            msg: "hello, Vue"
        }
    },
    // 一. 初始化
    // new Vue()以后, vue内部给实例对象添加了一些属性和方法, data和methods初始化"之前"
    beforeCreate(){
        console.log("beforeCreate -- 执行");
        console.log(this.msg); // undefined
    },
    // data和methods初始化以后
    // 场景: 网络请求, 注册全局事件
    created(){
        console.log("created -- 执行");
        console.log(this.msg); // hello, Vue
​
        this.timer = setInterval(() => {
            console.log("哈哈哈");
        }, 1000)
    }
}
</script>

App.vue - 引入使用

<template>
  <div>
    <h1>1. 生命周期</h1>
    <Life></Life>
  </div>
</template><script>
import Life from './components/Life'
export default {
  components: {
    Life
  }
}
</script>

1.3_挂载阶段

挂载阶段2个钩子函数作用和执行时机

挂载阶段部分示意图:

image.png 含义讲解:

1.template选项检查

有 - 编译template返回render渲染函数

无 – 编译el选项对应标签作为template(要渲染的模板)

2.虚拟DOM挂载成真实DOM之前

3.beforeMount – 生命周期钩子函数被执行

4.把虚拟DOM和渲染的数据一并挂到真实DOM上

5.真实DOM挂载完毕

6.mounted – 生命周期钩子函数被执行

beforeMount()

在挂载开始之前被调用:相关的 render 函数首次被调用

场景: 预处理data, 不会触发updated钩子函数

mounted()

真实DOM挂载以后被调用

场景: 可获取到dom元素

components/Life.vue - 创建一个文件

<template>
  <div>
      <p>学习生命周期 - 看控制台打印</p>
      <p id="myP">{{ msg }}</p>
  </div>
</template><script>
export default {
    // ...省略其他代码
    
    // 二. 挂载
    // 真实DOM挂载之前
    // 场景: 预处理data, 不会触发updated钩子函数
    beforeMount(){
        console.log("beforeMount -- 执行");
        console.log(document.getElementById("myP")); // null
​
        this.msg = "重新值"
    },
    // 真实DOM挂载以后
    // 场景: 挂载后真实DOM
    mounted(){
        console.log("mounted -- 执行");
        console.log(document.getElementById("myP")); // p
    }
}
</script>

1.4_更新阶段

更新阶段2个钩子函数作用和执行时机

更新阶段部分示意图:

image.png

含义讲解:

1.当data里数据改变, 更新DOM之前

2.beforeUpdate – 生命周期钩子函数被执行

3.虚拟DOM重新渲染, 打补丁到真实DOM

4.updated – 生命周期钩子函数被执行

5.当有data数据改变 – 重复这个循环

beforeUpdate()

数据更新之前执行该钩子函数,此时拿不到更新之后Dom

updated()

数据更新之后执行该钩子函数,能拿到更新后的Dom

components/Life.vue - 创建一个文件

准备ul+li循环, 按钮添加元素, 触发data改变->导致更新周期开始

<template>
  <div>
      <p>学习生命周期 - 看控制台打印</p>
      <p id="myP">{{ msg }}</p>
      <ul id="myUL">
          <li v-for="(val, index) in arr" :key="index">
              {{ val }}
          </li>
      </ul>
      <button @click="arr.push(1000)">点击末尾加值</button>
  </div>
</template><script>
export default {
    data(){
        return {
            msg: "hello, Vue",
            arr: [5, 8, 2, 1]
        }
    },
    // ...省略其他代码
​
    // 三. 更新
    // 前提: data数据改变才执行
    // 更新之前
    beforeUpdate(){
        console.log("beforeUpdate -- 执行");
        console.log(document.querySelectorAll("#myUL>li")[4]); // undefined
    },
    // 更新之后
    // 场景: 获取更新后的真实DOM
    updated(){
        console.log("updated -- 执行");
        console.log(document.querySelectorAll("#myUL>li")[4]); // li
    }
}
</script>

1.5_销毁阶段

目标: 掌握销毁阶段2个钩子函数作用和执行时机

销毁阶段示意图:

image.png 含义讲解:

1.当$destroy()被调用 – 比如组件DOM被移除(例v-if)

2.beforeDestroy – 生命周期钩子函数被执行

3.拆卸数据监视器、子组件和事件侦听器

4.实例销毁后, 最后触发一个钩子函数destroyed – 生命周期钩子函数被执行

beforeDestroy()

实例销毁之前调用。在这一步,实例仍然完全可用。

destroyed()

Vue 实例销毁后调用。调用后,Vue 实例指示的所有东西都会解绑定

场景: 移除全局事件, 移除当前组件, 计时器, 定时器

components/Life.vue - 准备生命周期方法(Life组件即将要被删除)

<script>
export default {
    // ...省略其他代码
    
    // 四. 销毁
    // 前提: v-if="false" 销毁Vue实例
    // 场景: 移除全局事件, 移除当前组件, 计时器, 定时器, eventBus移除事件$off方法
    beforeDestroy(){
        // console.log('beforeDestroy -- 执行');
        clearInterval(this.timer)
    },
    destroyed(){
        // console.log("destroyed -- 执行");
    }
}
</script>

主要: App.vue - 点击按钮让Life组件从DOM上移除 -> 导致Life组件进入销毁阶段

<Life v-if="show"></Life>
<button @click="show = false">销毁组件</button><script>
    data(){
        return {
            show: true
        }
    },
</script>

补充 :

当页面第一次页面加载时一定会触发 beforeCreate, created, beforeMount, mounted 这几个钩子函数

那么当一个父组件引入一个子组件后,页面加载后,这两个组件的钩子函数执行顺序如何?

验证代码:

1.父组件App.vue

<template>
  <div class="box">
    <p>父组件</p>
    <button>获取dim元素</button>
    <Life></Life>
  </div>
</template>

<script>
import Life from "./Life.vue";
export default {
  data() {
    return {
      isShow: true,
    };
  },
  components: {
    Life,
  },
  beforeCreate() {
    console.log("beforeCreate ---  父组件实例初始化前");
  },
  created() {
    console.log("created ---   父组件实例初始化后");
  },
  beforeMount() {
    console.log("beforeMount ---  父组件vue的虚拟DOM, 挂载到真实的网页之前");
  },
  mounted() {
    console.log("mounted --- 父组件vue的虚拟DOM, 挂载到真实的网页上 ");
  },
 
};
</script>
<style scoped>
.box {
  border: 1px solid #000;
}
</style>

2.子组件Life.vue

<template>
  <div>
    <ul id="myUl">
      <li v-for="(item, ind) in arr" :key="ind">{{ item }}</li>
    </ul>
    <button
      @click="arr.push(Math.random() * 10)"
    >
      增加一个元素
    </button>
  </div>
</template>

<script>
export default {
  data () {
    return {
      msg: "我是变量",
      arr: [1, 2, 3, 4],
      isShow: true,
    }
  },
  beforeCreate () {
    // 1. 创建前
    console.log("beforeCreate --- 子组件实例初始化前")
  },
  created () {
    // 2. 创建后=> 发送ajax请求
    console.log("created ---  子组件实例初始化后")
  },
  beforeMount () {
    // 3. 挂载前
    console.log("beforeMount --- 子组件vue的虚拟DOM, 挂载到真实的网页之前")
  },
  mounted () {
    // 4. 挂载后=> 操作dom
    console.log("mounted --- 子组件vue的虚拟DOM, 挂载到真实的网页上 ")
  },
};
</script>

控制台查看验证结果:

image.png

总结: 父组件会先执行beforeCreate, created, beforeMount这三个钩子函数,在挂载到真实页面前,会去先执行子组件初始化阶段与挂载阶段的四个钩子函数,最后再挂载到真实页面,执行mounted钩子函数