Redis技术入门培训

286 阅读13分钟

前言

Redis 是一种基于 键值对NoSQL 数据库。与很多键值对数据库不同,Redis 提供了丰富的 值数据存储结构,包括 string(字符串)、hash(哈希)、list(列表)、set(集合)、zset(有序集合)、bitmap(位图)等等。

1. Redis的特性

  1. 速度快,最快可达到 10w QPS(基于 内存C 语言,单线程 架构);
  2. 基于 键值对 (key/value) 的数据结构服务器。全称 Remote Dictionary Server。包括 string(字符串)、hash(哈希)、list(列表)、set(集合)、zset(有序集合)、bitmap(位图)。同时在 字符串 的基础上演变出 位图BitMaps)和 HyperLogLog 两种数据结构。3.2 版本中加入 GEO地理信息位置)。
  3. 丰富的功能。例如:键过期(缓存),发布订阅(消息队列), Lua 脚本(自己实现 Redis 命令),事务流水线Pipeline,用于减少网络开销)。
  4. 简单稳定。无外部库依赖,单线程模型。
  5. 客户端语言多。
  6. 持久化(支持两种 持久化 方式 RDBAOF)。
  7. 主从复制(分布式的基础)。
  8. 高可用Redis Sentinel),分布式Redis Cluster)和 水平扩容

2. Redis的应用场景

2.1 缓存

合理的使用 缓存 能够明显加快访问的速度,同时降低数据源的压力。这也是 Redis 最常用的功能。Redis 提供了 键值过期时间EXPIRE key seconds)设置,并且也提供了灵活控制 最大内存内存溢出 后的 淘汰策略

2.2 排行榜

每个网站都有自己的排行榜,例如按照 热度排名 的排行榜,发布时间 的排行榜,答题排行榜 等等。Redis 提供了 列表list)和 有序集合zset)数据结构,合理的使用这些数据结构,可以很方便的构建各种排行榜系统。

2.3 计数器

计数器 在网站应用中非常重要。例如:点赞数1浏览数1。还有常用的 限流操作,限制每个用户每秒 访问系统的次数 等等。Redis 支持 计数功能INCR key),而且计数的 性能 也非常好,计数的同时也可以设置 超时时间,这样就可以 实现限流

2.4 社交网络

赞/踩,粉丝,共同好友/喜好,推送,下拉刷新等是社交网站必备的功能。由于社交网站 访问量通常比较大,而且 传统的数据库 不太适合保存这类数据,Redis 提供的 数据结构 可以相对比较容易实现这些功能。

2.5 消息队列

Redis 提供的 发布订阅PUB/SUB)和 阻塞队列 的功能,虽然和专业的消息队列比,还 不够强大,但对于一般的消息队列功能基本满足。

3. 数据结构和内部编码

redis支撑五种数据类型,它们分别是:string字符串)、hash哈希)、list列表)、set集合)、zset有序集合),但这些只是 Redis 对外的 数据结构。如图所示:

对于每种 数据结构,实际上都有自己底层的 内部编码 实现,而且是 多种实现。这样 Redis 会在合适的 场景 选择合适的 内部编码,如图所示:

可以看到,每种 数据结构 都有 两种以上内部编码实现。例如 list 数据结构 包含了 linkedlistziplist 两种 内部编码。同时有些 内部编码,例如 ziplist,可以作为 多种外部数据结构 的内部实现,可以通过 object encoding 命令查询 内部编码

127.0.0.1:6379> object encoding hello
"embstr"
127.0.0.1:6379> object encoding mylist
"quicklist"
复制代码

可以看到键 hello 对应值的 内部编码embstr,键 mylist 对应值的 内部编码ziplist

Redis 这样设计有两个好处:

  • 其一:可以改进 内部编码,而对外的 数据结构命令 没有影响。例如 Redis3.2 提供的 quicklist,结合了 ziplistlinkedlist 两者的优势,为 列表类型 提供了一种 更加高效内部编码实现
  • 其二:不同 内部编码 可以在 不同场景 下发挥各自的 优势。例如 ziplist 比较 节省内存,但是在列表 元素比较多 的情况下,性能 会有所 下降,这时候 Redis 会根据 配置,将列表类型的 内部实现 转换为 linkedlist

4. 单线程架构

Redis 使用了 单线程架构I/O 多路复用模型 来实现 高性能内存数据库服务。那为什么 单线程 还能这么快,下面分析原因:

4.1 纯内存访问

Redis 将所有数据放在 内存 中,内存的 响应时长 大约为 100 纳秒,这是 Redis 达到 每秒万级别 访问的重要基础。

4.2 非阻塞I/O

Redis 使用 epoll 作为 I/O 多路复用技术 的实现,再加上 Redis 自身的 事件处理模型epoll 中的 连接读写关闭 都转换为 事件,从而不用不在 网络 I/O 上浪费过多的时间,如图所示:

4.3 单线程避免线程切换和竞态产生的消耗

采用 单线程 就能达到如此 高的性能,那么不失为一种不错的选择,因为 单线程 能带来几个好处:

  • 单线程 可以简化 数据结构和算法 的实现,开发人员不需要了解复杂的 并发数据结构
  • 单线程 避免了 线程切换竞态 产生的消耗,对于服务端开发来说,锁和线程切换 通常是性能杀手。

单线程 的问题:对于 每个命令执行时间 是有要求的。如果某个命令 执行过长,会造成其他命令的 阻塞,对于 Redis 这种 高性能 的服务来说是致命的,所以 Redis 是面向 快速执行 场景的数据库。

5. Redis的多种部署模式

单机模式、主从模式、哨兵模式、集群模式

5.1 单机模式

这个最简单,一看就懂。

就是安装一个redis,启动起来,业务调用即可。具体安装步骤和启动步骤就不赘述了,网上随便搜一下就有了。

单机在很多场景也是有使用的,例如在一个并非必须保证高可用的情况下。

咳咳咳,其实我们的服务使用的就是redis单机模式,所以来了就让我改为哨兵模式。

说说单机的优缺点吧。

优点:

  • 部署简单,0成本。
  • 成本低,没有备用节点,不需要其他的开支。
  • 高性能,单机不需要同步数据,数据天然一致性。

缺点:

  • 可靠性保证不是很好,单节点有宕机的风险。
  • 单机高性能受限于CPU的处理能力,redis是单线程的。

单机模式选择需要根据自己的业务场景去选择,如果需要很高的性能、可靠性,单机就不太合适了。

5.2 主从复制

主从复制,是指将一台Redis服务器的数据,复制到其他的Redis服务器。

前者称为主节点(master),后者称为从节点(slave);数据的复制是单向的,只能由主节点到从节点。

主从模式配置很简单,只需要在从节点配置主节点的ip和端口号即可。

slaveof <masterip> <masterport>
# 例如
# slaveof 192.168.1.214 6379
复制代码

启动主从节点的所有服务,查看日志即可以看到主从节点之间的服务连接。

从上面很容易就想到一个问题,既然主从复制,意味着master和slave的数据都是一样的,有数据冗余问题。

在程序设计上,为了高可用性和高性能,是允许有冗余存在的。这点希望大家在设计系统的时候要考虑进去,不用为公司节省这一点资源。

对于追求极致用户体验的产品,是绝对不允许有宕机存在的。

主从模式在很多系统设计时都会考虑,一个master挂在多个slave节点,当master服务宕机,会选举产生一个新的master节点,从而保证服务的高可用性。

主从模式的优点:

  • 一旦 主节点宕机,从节点 作为 主节点 的 备份 可以随时顶上来。
  • 扩展 主节点读能力,分担主节点读压力。
  • 高可用基石:除了上述作用以外,主从复制还是哨兵模式和集群模式能够实施的基础,因此说主从复制是Redis高可用的基石。

也有相应的缺点,比如我刚提到的数据冗余问题:

  • 一旦 主节点宕机从节点 晋升成 主节点,同时需要修改 应用方主节点地址,还需要命令所有 从节点复制 新的主节点,整个过程需要 人工干预
  • 主节点写能力 受到 单机的限制
  • 主节点存储能力 受到 单机的限制

5.3 哨兵模式

刚刚提到了,主从模式,当主节点宕机之后,从节点是可以作为主节点顶上来,继续提供服务的。

但是有一个问题,主节点的IP已经变动了,此时应用服务还是拿着主节点的地址去访问,这...

于是,在Redis 2.8版本开始引入,就有了哨兵这个概念。

复制的基础上,哨兵实现了自动化的故障恢复。

如图,哨兵节点由两部分组成,哨兵节点和数据节点:

  • 哨兵节点:哨兵系统由一个或多个哨兵节点组成,哨兵节点是特殊的redis节点,不存储数据。
  • 数据节点:主节点和从节点都是数据节点。

访问redis集群的数据都是通过哨兵集群的,哨兵监控整个redis集群。

一旦发现redis集群出现了问题,比如刚刚说的主节点挂了,从节点会顶上来。但是主节点地址变了,这时候应用服务无感知,也不用更改访问地址,因为哨兵才是和应用服务做交互的。

Sentinel 很好的解决了故障转移,在高可用方面又上升了一个台阶,当然Sentinel还有其他功能。

比如 主节点存活检测主从运行情况检测主从切换

Redis的Sentinel最小配置是 一主一从

说下哨兵模式监控的原理

每个Sentinel以 每秒钟 一次的频率,向它所有主服务器从服务器 以及其他Sentinel实例 发送一个PING 命令。

如果一个 实例(instance)距离最后一次有效回复 PING命令的时间超过 down-after-milliseconds 所指定的值,那么这个实例会被 Sentinel标记为 主观下线

如果一个 主服务器 被标记为 主观下线,那么正在 监视 这个 主服务器 的所有 Sentinel 节点,要以 每秒一次 的频率确认 该主服务器是否的确进入了 主观下线 状态。

如果一个 主服务器 被标记为 主观下线,并且有 足够数量 的 Sentinel(至少要达到配置文件指定的数量)在指定的 时间范围 内同意这一判断,那么这个该主服务器被标记为 客观下线

在一般情况下, 每个 Sentinel 会以每 10秒一次的频率,向它已知的所有 主服务器 和 从服务器 发送 INFO 命令。

当一个 主服务器 被 Sentinel标记为 客观下线 时,Sentinel 向 下线主服务器 的所有 从服务器 发送 INFO 命令的频率,会从10秒一次改为 每秒一次。

Sentinel和其他 Sentinel 协商 主节点 的状态,如果 主节点处于 SDOWN`状态,则投票自动选出新的主节点。将剩余的 从节点 指向 新的主节点 进行 数据复制

当没有足够数量的 Sentinel 同意 主服务器 下线时, 主服务器 的 客观下线状态 就会被移除。当 主服务器 重新向 Sentinel的PING命令返回 有效回复 时,主服务器 的 主观下线状态 就会被移除。

哨兵模式的优缺点

​ 优点:

  • 哨兵模式是基于主从模式的,所有主从的优点,哨兵模式都具有。
  • 主从可以自动切换,系统更健壮,可用性更高。
  • Sentinel 会不断的检查 主服务器 和 从服务器 是否正常运行。当被监控的某个 Redis 服务器出现问题,Sentinel 通过API脚本向管理员或者其他的应用程序发送通知。

​ 缺点:

  • Redis较难支持在线扩容,对于集群,容量达到上限时在线扩容会变得很复杂。

5.4 集群模式

主从不能解决故障自动恢复问题,哨兵已经可以解决故障自动恢复了,那到底为啥还要集群模式呢?

主从和哨兵都还有另外一些问题没有解决,单个节点的存储能力是有上限,访问能力是有上限的。

Redis Cluster 集群模式具有 高可用可扩展性分布式容错 等特性。

Cluster 集群模式的原理

通过数据分片的方式来进行数据共享问题,同时提供数据复制和故障转移功能。

之前的两种模式数据都是在一个节点上的,单个节点存储是存在上限的。集群模式就是把数据进行分片存储,当一个分片数据达到上限的时候,就分成多个分片。

数据分片怎么分?

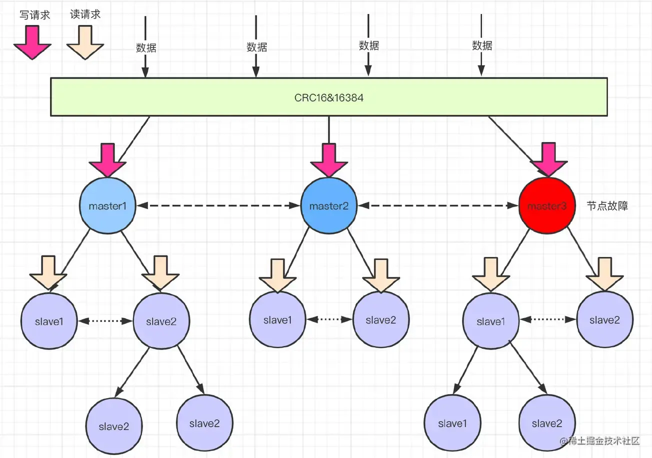
集群的键空间被分割为16384个slots(即hash槽),通过hash的方式将数据分到不同的分片上的。

HASH_SLOT = CRC16(key) & 16384 
复制代码

CRC16是一种循环校验算法,这里不是我们研究的重点,有兴趣可以看看。

这里用了位运算得到取模结果,位运算的速度高于取模运算。

有一个很重要的问题,为什么是分割为16384个槽?这个问题可能会被面试官随口一问

数据分片之后怎么查,怎么写?

读请求分配给slave节点,写请求分配给master,数据同步从master到slave节点。

读写分离提高并发能力,增加高性能。

如何做到水平扩展?

master节点可以做扩充,数据迁移redis内部自动完成。

当你新增一个master节点,需要做数据迁移,redis服务不需要下线。

举个栗子:上面的有三个master节点,意味着redis的槽被分为三个段,假设三段分别是07000,700112000、12001~16383。

现在因为业务需要新增了一个master节点,四个节点共同占有16384个槽。

槽需要重新分配,数据也需要重新迁移,但是服务不需要下线。

redis集群的重新分片由redis内部的管理软件redis-trib负责执行。redis提供了进行重新分片的所有命令,redis-trib通过向节点发送命令来进行重新分片。

如何做故障转移?

假如途中红色的节点故障了,此时master3下面的从节点会通过 选举 产生一个主节点。替换原来的故障节点。

此过程和哨兵模式的故障转移是一样的。