麻了,今天上午面了个阿里拿38K出来的程序员,让我见识到了基础的天花板

111 阅读2分钟

今年的春招基本已经进入大规模的结束期了,很多小伙伴收获不错,拿到了心仪的offer。

各大论坛和社区里也看见不少小伙伴慷慨地分享了常见的面试题和八股文,为此咱这里也统一做一次大整理和大归类,这也算是划重点了。

俗话说得好,他山之石,可以攻玉,多看多借鉴还是有帮助的,这次腾讯也在疯狂招人!肝完这份八股文,38K妥了!

这份总结内容涵盖极广,包含了 14 个技术栈:

基础篇
JVM 篇
多线程 &并发篇
Spring 篇
MyBatis 篇
Spring Boot 篇
MySQL 篇
Redis 篇
Spring Cloud 篇
Nginx 篇
MQ 篇
数据结构与算法篇
Linux 篇
简历篇
第一篇:基础篇

\

\

第二篇:JVM 篇

\


注:含内容详解! 篇幅有限,已整理到网盘 ,转发+评论,关注我。文末有获取方式

第三篇:多线程 &并发篇

\

\

第四篇:Spring 篇

\


第五篇:MyBatis 篇\

\

第六篇:Spring Boot 篇

\


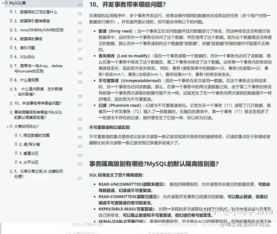
第七篇:MySQL 篇\


第八篇:Redis 篇\


注:含内容详解! 篇幅有限,已整理到网盘 ,转发+评论,关注我。文末有获取方式

第九篇:Spring Cloud 篇

\

\

第十篇:Nginx 篇

\


第十一篇:MQ 篇\

\

第十二篇:数据结构与算法篇

\


第十三篇:Linux 篇\


第十四篇:简历篇\

最后

整份文档一共有将近 200 页,全部为大家展示出来肯定是不太现实的,为了不影响大家的阅读体验就只展示了部分内容,还望大家海涵,希望能帮助到您面试前的复习且找到一个好的工作,也节省大家在网上搜索资料的时间来学习!需要的小伙伴可以看,在此祝大家都能拿到心仪的offer。