软件项目管理 1.3.敏捷项目管理概念

8,179 阅读2分钟

软件项目管理 1.3.敏捷项目管理概念

归档于《软件项目管理初级学习路线》

第一章 软件项目管理基本概念

《初级学习路线合集 》


前言

大家好,这节我们学习敏捷项目管理基本概念,说到软件项目管理不得不提敏捷管理,它的发展和应用是有目共睹的,最新的PMBOK也配套了敏捷实践指南


一、敏捷项目的由来?

软件项目很特殊

软件项目的特殊决定了全部工程化是有一定难度的!

传统开发面临的挑战

如图:

产生新的管理需求

软件行业已经不再是“以大吃小”的时代了,而是转变成了“以快吃慢”的时代
所以需要快速的软件开发,如图:

敏捷模型

如图:

敏捷实践认为:项目开始的时候,大家对细节是不清楚的

所以,敏捷开发过程是一个慢慢改进的过程,而不是一蹴而就的过程

敏捷的核心价值

敏捷的核心价值是敏捷组织提出的敏捷宣言:
1.不应该过分强调和依赖过程
2.尽早提交可运行的版本,可用版本是很重要的
3.强调合作很重要
4.要适应变更是很重要的

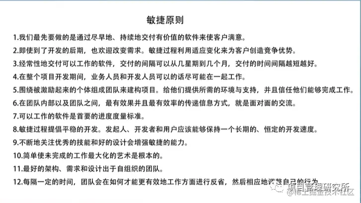
敏捷原则

敏捷的四个核心价值对应12个敏捷原则

项目管理核心三角形比对

互联网企业敏捷转型

补充:

敏捷可以适应很多行业

总结

敏捷是一种思维模式,它是由《敏捷宣言》的价值观所界定,受《敏捷宣言》原则指导,并通过各种实践实现。

到这里,第一章 软件项目管理基本概念就全部讲解完毕啦!希望大家对软件项目管理有一个基本的认识~

下一章将讲解—第二章 软件项目确立

【公众号将会第一时间更新文章】
gzh——LOGO.jpg

如果您觉得这篇文章有帮助到您的的话不妨点赞支持一下哟~~😉
后续将持续更新【软件项目管理初级学习路线】的全知识点,大家感兴趣的多多关注博主哟~