首页
沸点
课程
数据标注
HOT
AI Coding
更多
直播
活动
APP
插件
直播
活动
APP
插件
搜索历史
清空
创作者中心
写文章
发沸点
写笔记
写代码
草稿箱
创作灵感
查看更多
登录
注册
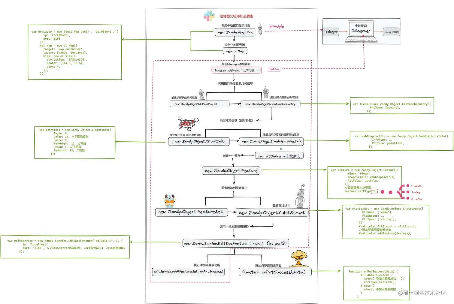
给地图文档添加点要素
小矮人gason
2022-05-17
99
阅读1分钟
小矮人gason
giser,前端,建筑设计 @xxxx有限公司
3
文章
1.9k
阅读
0
粉丝
目录
收起