生命周期钩子函数的地位在vue中,可以说是举足轻重

334 阅读3分钟

一.生命周期钩子函数

1.什么是组件生命周期

一个组件从 创建 到 销毁 的整个过程就是生命周期

2.作用:

特定的时间点,执行某些特定的操作

3.场景:

组件创建完毕后,可以在created 生命周期函数中发起Ajax 请求,从而初始化 data 数据

4.十个钩子函数

  1. beforeCreate:实例刚被创建出来,data 数据和 methods 方法还未被初始化,不能访问。用于初始化变量。

  2. created:可以访问 data 数据和 methods 方法,不能访问 DOM 节点。用于 ajax 和页面初始化。

  3. beforeMount:虚拟 DOM 已经创建,但是还未挂载到真实节点,可以在挂载之前更改数据。

  4. mounted:可以访问 DOM 节点。

  5. beforeUpdate:状态更新之前执行,页面还未渲染。

  6. updated:页面渲染更新完成。

  7. beforeDestroy:实例摧毁前调用,这时还可以使用实例。

  8. destroyed:实例摧毁后调用。

  9. activated:该钩子在服务器端渲染期间不被调用,在 DOM 节点挂载后和数据更新前调用。运用了组件缓存时,如果想每次切换都发送一次请求的话,需要把请求函数写在activated中,如果写在 created 或 mounted 中就只会在首次加载该组件时调用。

  10. deactivated:keep-alive组件停用时调用。

其中 activated 和 deactivated 是 独有的钩子函数。也就是只有使用了 keep-alive 组件后才会有。 包裹的动态组件会被缓存,它是一个抽象组件,它自身不会渲染一个dom元素,也不会出现在父组件链中。当组件在 内部被切换时,它的 activated 和 deactivated 这两个生命周期钩子函数将会被对应执行。

当使用了 ,页面初始化时,生命周期的执行顺序为 created -> mounted -> activated,退出或关闭页面时触发 deactivated。当再次进入(前进或者后退)时,只触发 activated。

只执行一次的事件放在 mounted 中;每次进入页面都要执行的事件放在 activated 中。

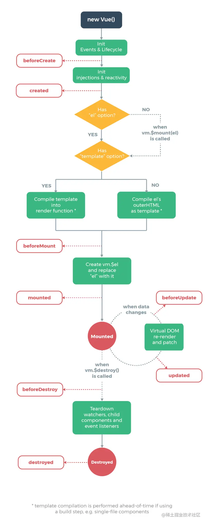
5.下图展示了实例的生命周期

image.png

这张图很重要,大家要深深记住它

二. 父子组件的钩子函数执行前后顺序

image.png

父组件

export default {
  name: 'app',
  components: {
    Child
  },
  beforeCreate() {
      console.log('父组件组件beforeCreate')
  },
  created() {
      console.log('父组件created')
  },
  beforeMount() {
      console.log('父组件beforeMount')
  },
  mounted() {
      console.log('父组件mounted')
  },
  beforeDestroy() {
      console.log('父组件beforeDestroy')
  },
  destroyed() {
      console.log('父组件destroyed')
  },
}

子组件

export default {
  name: 'Child',
  props: {
    msg: String
  },

  beforeCreate() {
      console.log('子组件组件beforeCreate')
  },
  created() {
      console.log('子组件组件created')
  },
  beforeMount() {
      console.log('子组件组件beforeMount')
  },
  mounted() {
      console.log('子组件组件mounted')
  },
  beforeDestroy() {
      console.log('子组件组件beforeDestroy')
  },
  destroyed() {
      console.log('子组件组件destroyed')
  },
}

  父组件执行beforeMount以后执行子组件的beforeCreate,由于父组件要将子组件的数据页渲染到父组件的页面上,须要先加载出子组件的数据,因此在执行父组件的mounted钩子函数以前,须要将子组件的钩子函数beforeCreate,created,beforeMount,mounted执行完毕,这样数据都能渲染到页面上,不会出现白屏的现象。

1.渲染过程

子组件挂载完成后,父组件才挂载,所以挂载顺序是:

父组件 beforeCreate -> 父组件 created -> 父组件 beforeMount -> 子组件 beforeCreate -> 子组件 created -> 子组件 beforeMount -> 子组件 mounted -> 父组件 mounted

2.子组件更新过程

影响到父组件的顺序为:
父组件 beforeUpdate -> 子组件 beforeUpdate -> 子组件 updated -> 父组件 updated

不影响到父组件的顺序为:
子组件 beforeUpdate -> 子组件 updated

3.父组件更新过程

影响到子组件的顺序为:
父组件 beforeUpdate -> 子组件 beforeUpdate -> 子组件 updated -> 父组件 updated

不影响到子组件的顺序为:
父组件 beforeUpdate -> 父组件 updated

4.销毁过程

父组件 beforeDestroy -> 子组件 beforeDestroy -> 子组件 destroyed -> 父组件 destroyed

三.总结

  • 子的生命周期都会被先结束,父的才结束。先由父到子,再从子到父。

  • 生命周期遵从“从外到内,再从内到外,mixins先于组件”的原则。