关于sql优化的一些东西

164 阅读6分钟

原理

  MYSQL逻辑分层 :连接层 服务层 引擎层 存储层

  InnoDB(默认) :事务优先 (适合高并发操作;行锁)
  MyISAM :性能优先  (表锁)

查询数据库引擎:  支持哪些引擎? show engines ;
		查看当前使用的引擎   show variables like '%storage_engine%' ;

指定数据库对象的引擎:
create table tb(
	id int(4) auto_increment ,
	name varchar(5),
	dept varchar(5) ,
	primary key(id)		
)ENGINE=MyISAM AUTO_INCREMENT=1
 DEFAULT CHARSET=utf8   ;

优化原因:

    性能低、执行时间太长、等待时间太长、SQL语句欠佳(连接查询)、索引失效、服务器参数设置不合理(缓冲、线程数)

a.SQL :
	编写过程:
		select dinstinct  ..from  ..join ..on ..where ..group by ...having ..order by ..limit ..

	解析过程:			
		from .. on.. join ..where ..group by ....having ...select dinstinct ..order by limit ...


b.SQL优化, 主要就是 在优化索引
	索引: 相当于书的目录
	索引: index是帮助MYSQL高效获取数据的数据结构。索引是数据结构(树:B树(默认)、Hash树...)

	索引的弊端:
		1.索引本身很大, 可以存放在内存/硬盘(通常为 硬盘)
		2.索引不是所有情况均适用: a.少量数据  b.频繁更新的字段   c.很少使用的字段
		3.索引会降低增删改的效率(增删改  查)

	优势:1提高查询效率(降低IO使用率)
	     2.降低CPU使用率 (...order by age desc,因为 B树索引 本身就是一个 好排序的结构,因此在排序时  可以直接使用)

索引

    分类:
	主键索引:  不能重复。id    不能是null
	唯一索引  :不能重复。id    可以是null
	单值索引  : 单列, age ;一个表可以多个单值索引,name。
	复合索引  :多个列构成的索引 (相当于 二级目录 :  z: zhao)  (name,age)   (a,b,c,d,...,n)
创建索引:
	方式一:
	create 索引类型  索引名  on 表(字段)
	单值:
	create index   dept_index on  tb(dept);
	唯一:
	create unique index  name_index on tb(name) ;
	复合索引
	create index dept_name_index on tb(dept,name);

	方式二:alter table 表名 索引类型  索引名(字段)
	
	单值:
	alter table tb add index dept_index(dept) ;
	唯一:
	alter table tb add unique index name_index(name);
	复合索引
	alter table tb add index dept_name_index(dept,name);

	注意:如果一个字段是primary key,则改字段默认就是 主键索引	


	删除索引:
	drop index 索引名 on 表名 ;
	drop index name_index on tb ;

	查询索引:
	show index from 表名 ;
	show index from 表名 \G

SQL性能问题

a.分析SQL的执行计划  : explain   ,可以模拟SQL优化器执行SQL语句,从而让开发人员 知道自己编写的SQL状况
b.MySQL查询优化其会干扰我们的优化

查询执行计划:  explain +SQL语句
	       explain  select  * from tb ;

优化案例

单表优化、两表优化、三表优化
create table book
(
	bid int(4) primary key,
	name varchar(20) not null,
	authorid int(4) not null,
	publicid int(4) not null,
	typeid int(4) not null 
);

insert into book values(1,'tjava',1,1,2) ;
insert into book values(2,'tc',2,1,2) ;
insert into book values(3,'wx',3,2,1) ;
insert into book values(4,'math',4,2,3) ;	
commit;	
查询authorid=1且 typeid为23的	bid
explain select bid from book where typeid in(2,3) and authorid=1  order by typeid desc ;

(a,b,c)
(a,b)

优化:加索引
alter table book add index idx_bta (bid,typeid,authorid);

索引一旦进行 升级优化,需要将之前废弃的索引删掉,防止干扰。
drop index idx_bta on book;

根据SQL实际解析的顺序,调整索引的顺序:
alter table book add index idx_tab (typeid,authorid,bid); --虽然可以回表查询bid,但是将bid放到索引中 可以提升使用using index ;

再次优化(之前是index级别):思路。因为范围查询in有时会实现,因此交换 索引的顺序,将typeid in(2,3) 放到最后。
drop index idx_tab on book;
alter table book add index idx_atb (authorid,typeid,bid);
explain select bid from book where  authorid=1 and  typeid in(2,3) order by typeid desc ;


--小结:	a.最佳做前缀,保持索引的定义和使用的顺序一致性  b.索引需要逐步优化  c.将含In的范围查询 放到where条件的最后,防止失效。

本例中同时出现了Using where(需要回原表); Using index(不需要回原表):原因,where  authorid=1 and  typeid in(2,3)中authorid在索引(authorid,typeid,bid)中,因此不需要回原表(直接在索引表中能查到);而typeid虽然也在索引(authorid,typeid,bid)中,但是含in的范围查询已经使该typeid索引失效,因此相当于没有typeid这个索引,所以需要回原表(using where);
例如以下没有了In,则不会出现using where
explain select bid from book where  authorid=1 and  typeid =3 order by typeid desc ;

还可以通过key_len证明In可以使索引失效。


    
2)两表优化
create table teacher2
(
	tid int(4) primary key,
	cid int(4) not null
);

insert into teacher2 values(1,2);
insert into teacher2 values(2,1);
insert into teacher2 values(3,3);

create table course2
(
	cid int(4) ,
	cname varchar(20)
);

insert into course2 values(1,'java');
insert into course2 values(2,'python');
insert into course2 values(3,'kotlin');
commit;
左连接:
	explain select *from teacher2 t left outer join course2 c
	on t.cid=c.cid where c.cname='java';
	  

	索引往哪张表加?   -小表驱动大表  
		          -索引建立经常使用的字段上 (本题 t.cid=c.cid可知,t.cid字段使用频繁,因此给该字段加索引) [一般情况对于左外连接,给左表加索引;右外连接,给右表加索引]
	小表:10
	大表:300
	where   小表.x 10 = 大表.y 300;  --循环了几次?10
		
		大表.y 300=小表.x 10	--循环了300次


	小表:10
	大表:300

	select ...where 小表.x10=大表.x300 ;
	for(int i=0;i<小表.length10;i++)
	{
		for(int j=0;j<大表.length300;j++)
		{
			...
		}
	}
	

	select ...where 大表.x300=小表.x10 ;
	for(int i=0;i<大表.length300;i++)
	{
		for(int j=0;j<小表.length10;j++)
		{
			...
		}
	}
	
--以上2个FOR循环,最终都会循环3000次;但是 对于双层循环来说:一般建议 将数据小的循环 放外层;数据大的循环放内存。

	--当编写 ..on t.cid=c.cid 时,将数据量小的表 放左边(假设此时t表数据量小)
	
	alter table teacher2 add index index_teacher2_cid(cid) ;
	alter table course2 add index index_course2_cname(cname);


	Using join buffer:extra中的一个选项,作用:Mysql引擎使用了 连接缓存。
3)三张表优化A B C
	a.小表驱动大表  b.索引建立在经常查询的字段上


示例:
create table test03
(
  a1 int(4) not null,
  a2 int(4) not null,
  a3 int(4) not null,
  a4 int(4) not null
);
alter table test03 add index idx_a1_a2_a3_4(a1,a2,a3,a4) ;

	
	explain select a1,a2,a3,a4 from test03 where a1=1 and a2=2 and a3=3 and a4 =4 ; --推荐写法,因为 索引的使用顺序(where后面的顺序) 和 复合索引的顺序一致

	explain select a1,a2,a3,a4 from test03 where a4=1 and a3=2 and a2=3 and a1 =4 ; --虽然编写的顺序 和索引顺序不一致,但是 sql在真正执行前 经过了SQL优化器的调整,结果与上条SQL是一致的。
	--以上 2个SQL,使用了 全部的复合索引

	explain select a1,a2,a3,a4 from test03 where a1=1 and a2=2 and a4=4 order by a3; 
	--以上SQL用到了a1 a2两个索引,该两个字段 不需要回表查询using index ;而a4因为跨列使用,造成了该索引失效,需要回表查询 因此是using where;以上可以通过 key_len进行验证

	explain select a1,a2,a3,a4 from test03 where a1=1 and a4=4 order by a3; 
	--以上SQL出现了 using filesort(文件内排序,“多了一次额外的查找/排序”) :不要跨列使用( where和order by 拼起来,不要跨列使用)


	explain select a1,a2,a3,a4 from test03 where a1=1 and a4=4 order by a2 , a3; --不会using filesort

	
	--总结:i.如果 (a,b,c,d)复合索引  和使用的顺序全部一致(且不跨列使用),则复合索引全部使用。如果部分一致(且不跨列使用),则使用部分索引。
	select a,c where  a = and b= and d= 
		ii.where和order by 拼起来,不要跨列使用 

	
	using temporary:需要额外再多使用一张表. 一般出现在group by语句中;已经有表了,但不适用,必须再来一张表。
解析过程:			
from .. on.. join ..where ..group by ....having ...select dinstinct ..order by limit ...
	a.
		explain select * from test03 where a2=2 and a4=4 group by a2,a4 ;--没有using temporary
	b.
		explain select * from test03 where a2=2 and a4=4 group by a3 ;

在信息技术发展早期,由于数据量小,不必过于重视 SQL 性能。但是随着互联网大数据的兴起,数据量级迅速增加,系统的响应速度成为需解决的最主要问题之一。对于海量数据,劣质 SQL 语句和优质 SQL 语句之间的速度差别可以达到上百倍。因此,俺们不能停留在只实现功能的水平,还要写出高质量的 SQL 语句,提高查询效率,提升系统性能。

SQL 优化的核心是对索引的使用。我们在前面已经介绍过索引的创建,接下来我们要学习 SQL 优化原理以及使用索引时要注意的问题。

索引(index)是帮助 MySQL 高效获取数据的一种数据结构,MySQL 默认使用 B+树作为索引数据结构。B+树是应文件系统所需而产生的一种 B 树的变形,其特点是非叶子节点只保存索引,不保存实际数据,数据都保存在叶子节点中,叶子节点中的数据从左到右呈现从小到大的趋势。

首先了解 B+树中阶的概念,即非叶子结点所拥有的最大子节点数。下图所示是一个 3 阶的 B+树:

图片描述

一个 m 阶 B+树的结构定义如下:

  • 每个结点至多有 m 个子结点;
  • 每个结点(除根结点)至少有 ceil(m/2)个子结点
  • 根结点至少有两个子结点
  • 有 k 个子结点的非叶子结点必有 k 个最大(或最小)关键字

上例中(50,70)结点有两个子结点,所以它包含两个关键字。

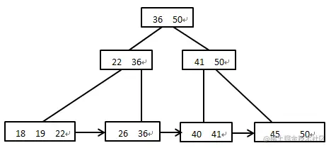
有一张员工信息表(Employee),信息如下:

EmpIdEmpNameEmpAge
1老张45
2小李22
3小王18
4老刘36
5小明50
6老赵41
7小谢26
8Lucy19

给 EmpAge 添加索引列,得到一个 3 阶的 B+树,如下图所示:

图片描述

接下来,简单演示该 3 阶 B+树的形成过程(初始为空结点): 插入第一个数据,如下图所示:

图片描述

插入第二个和第三个数据,如下图所示:

图片描述

插入第四个数据,如下图所示:

图片描述

但是此时超出 3 阶结点的要求,所以要对该结点进行分裂操作,对进行分裂的结点从中间拆分成两个结点,并把两个结点的关键字存入到父结点中,如下图所示:

图片描述

插入第五个数据,如下图所示:

图片描述

此时父结点保存的关键字也发生相应变化。

插入第六个数据,如下图所示:

图片描述

此时对右子结点进行分裂,结果如下图所示:

图片描述

最后依次插入数据 26,19 得到上面 3 阶的 B+树所示的结果。此次演示过程中,进行分裂时保存到父结点使用的是最大关键字,读者朋友们也可以尝试使用最小关键字来绘制该树结构。

无论使用哪种关键字,对该树的深度不会有影响,且数据都存放在叶子结点中,所有的叶子结点都处在同一层,所以查询效率是相同的。

当我们在表中插入数据的时候,该树也会发生变化,例如插入一个 age=40 的员工,结果如下图所示:

图片描述

把溢出的结点从中间拆分成两个结点,并把关键字存入到父节点,如下图所示:

图片描述

如果父节点关键字不大于阶数,则插入数据完成,超过阶数则继续进行分裂,得到下图所示结果:

图片描述

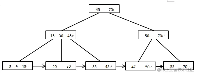
现有 SQL 语句如下:

select * from Employee where EmpAge = 50;

分添加和不添加索引两种情况来分析:

  • 不添加索引,MySQL 会顺序去查找,当执行到第 5 次的时候找到所需要的数据;
  • 添加索引,MySQL 在 B+树中通过第一个结点判定 50 在右侧,进入第三个子结点,在第三个子结点中找到 50,总共执行了两次磁盘 IO。

初学者需注意的是,以上讲解为示意,实际上 50 这个值代表着一行数据(或其地址)。我们定位到了 50 即定位到了一行数据。

上述案例从示意的角度让大家感觉到了查询效率的提升,但并不明显,原因是数据量较小。当推广到大量甚至海量数据时,就能明显体验到索引的优势。总的来说,全表扫描的复杂度是 O(N),B+树查找的复杂度是 O(logmN),其中 m 是阶数,N 是数据总量。假设 N 为 108,B+树查找大约为 17 次,而全表扫描平均需要 108 次。

那是不是可以无限制的添加索引呢?其实索引既有优点也有缺点,先看一下索引的优点:

  • 提高查询效率;
  • 能降低 CPU 的使用率,例如我们使用 EmpAge 排序的时候,如果没有索引,MySQL 需要获取所有的 EmpAge,然后进行计算排序;而添加索引后,根据 B+树的特点,EmpAge 已经排好了顺序(左小右大)。

索引的缺点:

  • 索引本身需要占用内存空间,如上述给 EmpAge 添加的索引,需要额外的空间来存放 B 树;
  • 并不是所有情况都适用索引,如少量数据、频繁更新的字段、很少适用的字段;比如我把上述案例的年龄 22 改为 42,那么相应地 B 树也要改动,而且改动比较大;
  • 索引会降低增、删、改的效率;比如修改操作,在没有使用索引的时候,直接修改值即可;而使用了索引后,不但需要改值,还要修改对应的 B 树中的值,增加了额外的开销。

SQL 排查与分析

在 MySQL 中,优化器是数据库的一个核心子系统,它负责制定在当时环境下对该 SQL 最有效的执行路径和执行计划。优化器主要根据索引来提高性能。如果 SQL 语句编写的不合理,就会造成优化器放弃索引而使用全表扫描,这样的 SQL 语句,我们就称为劣质 SQL 语句。

优化已有 SQL 语句,通常要进行三个步骤:

  1. 定位待优化的 SQL 语句
  2. 分析 SQL 语句的执行效率
  3. 给出相应的 SQL 优化方案

找到待优化的 SQL 语句需要借助慢查询日志。慢查询日志用于记录执行时间超过设定时间的 SQL 语句,MySQL 默认关闭该日志。查看慢查询日志参数的语句如下:

SHOW VARIABLES LIKE '%query%';

输出结果:

图片描述

主要关注以下参数:

  • slow_query_log:慢查询日志开启状态;
  • long_query_time:设置一个单位为秒的时间数值,查询时间超出这个值的 SQL 查询被界定为慢查询;
  • slow_query_log_file:慢查询日志的存放路径。

可以通过 set global … 语句对慢查询相关参数进行设置。设置慢查询日志为开启状态:

SET GLOBAL slow_query_log = on;

设置慢查询日志存放路径:

SET GLOBAL slow_query_log_file = '/var/lib/mysql/master-slow.log';

设置慢查询日志的时间为 0.1 秒,其 SQL 语句如下:

SET GLOBAL long_query_time = 0.1;

退出 MySQL,重新连接后查看参数值:

SHOW VARIABLES LIKE '%query%';

输出结果:

图片描述

准备一张员工表(employee),并在该表中插入 300000 条记录:

CREATE DATABASE test1;
USE test1;
CREATE TABLE employee(
id INT,
name VARCHAR(20),
age INT,
INDEX ix_name(name)
);
DELIMITER $
CREATE PROCEDURE auto_employee()
BEGIN
DECLARE i INT DEFAULT 1;
WHILE(i < 300000)DO
INSERT INTO employee VALUES(i, 'emp_demo', 20);
SET i = i + 1;
END WHILE;
END
$
DELIMITER ;
CALL AUTO_EMPLOYEE();

然后利用模糊查询,该 SQL 语句的执行将超过 0.1 秒:

SELECT * FROM employee WHERE name LIKE '%aaaa%';

查看慢查询日志,能发现这句 SQL 被记录下来:

sudo cat /var/lib/mysql/master-slow.log

使用 EXPLAIN 关键字分析 SQL 执行效率:

EXPLAIN SELECT * FROM employee WHERE name LIKE '%aaaa%';

image.png

其中各字段含义如下:

  1. id:编号,表在该 SQL 语句中的执行顺序

  2. select_type:查询类型

    该参数常用取值如下:

    • SIMPLE:简单的 SELECT 查询,查询中不包含子查询或者 UNION
    • PRIMARY:查询中若包含任何复杂的子部分,最外层查询则被标记
    • SUBQUERY:在 SELECT 或 WHERE 列表中包含了子查询
    • DERIVED:在 FROM 列表中包含的子查询被标记为 DERIVED(衍生),MySQL 会递归执行这些子查询,把结果放在临时表里
    • UNION:UNION 中的第二个或后面的 SELECT 语句
    • UNION RESULT:从 UNION 表获取结果的 SELECT
  3. table:表

  4. partitions:匹配的分区;

  5. type:表示 MySQL 在表中找到所需行的方式,常用的类型有: ALL、index、range、 ref、eq_ref、const、system、NULL(从左到右,性能从差到好),一个好的 SQL 语句至少要达到 range 级别,杜绝出现 all 级别:

    • ALL:Full Table Scan,MySQL 将遍历全表以找到匹配的行;
    • index:Full Index Scan,INDEX 与 ALL 区别为 INDEX 类型只遍历索引树;
    • RANGE:只检索给定范围的行,使用一个索引来选择行;
    • REF:表示上述表的连接匹配条件,即哪些列或常量被用于查找索引列上的值;
    • EQ_REF:类似 REF,区别在于使用的索引是唯一索引,对于每个索引键值,表中只有一条记录匹配,简单来说,就是多表连接中使用 PRIMARY KEY 或者 UNIQUE KEY 作为关联条件;
    • CONST、SYSTEM:如将主键等值查询置于 WHERE 列表中,MySQL 就能将该查询转换为一个常量,SYSTEM 是 CONST 类型的特例,当查询的表只有一行的情况下,使用 SYSTEM;
    • NULL:MySQL 在优化过程中分解语句,执行时甚至不用访问表或索引,例如从一个索引列里选取最小值可以通过单独索引查找完成;
  6. possible_keys:查询时,可能使用的索引;

  7. key:实际使用到的索引名,没有使用索引则为 NULL;

  8. key_len:索引字段长度;

  9. 表之间的引用;

  10. rows:扫描行数,该值是个预估值;

  11. filtered:返回结果的行占需要读到的行的百分比;

  12. Extra:执行情况的描述和说明。

查看 employee 表的索引,其 SQL 语句如下:

SHOW CREATE TABLE employee \G;

输出结果:

发现 name 字段上有索引,但是通过 explain 命令查看 SQL 的执行效率时,并没有用到索引(前面执行 explain 语句是 key 字段为 null,表明未用到索引),这是因为以“%”开头的查询会导致索引失效,这是 SQL 引擎自身的一个特点。这种情况下,一种基本的优化方案是去掉左边的“%”,虽然这会改变原 SQL 的本意,但此处笔者主要想对比性能上的差异。修改后的 SQL 语句如下:

SELECT * FROM employee WHERE name LIKE 'aaaa%';

输出结果:

再次利用 explain 命令分析执行效率,结果如下:

EXPLAIN SELECT * FROM employee WHERE name LIKE 'aaaa%';

可以发现,type 的值由 ALL(MySQL 将遍历全表以找到匹配的行)变成了 range(只检索给定范围的行,使用一个索引来选择行);possible_keys 和 key 都的值均从 NULL 变成了 ix_name,说明此时利用到了索引来完成查询。

SQL 优化的其他注意事项

下面再列举几点注意事项:

  1. 首先可考虑给频繁出现在 where 及 order by 后的列建立索引;

  2. 应尽量避免在 where 子句中对字段进行 null 值判断,否则将导致引擎放弃使用索引而进行全表扫描,如:

    select name from city where population is null;
    

    可以设置默认值 0 来代替 null,确保 population 列没有 null 值,修改后的 SQL 语句如下:

    select name from city where population = 0;
    
  3. 应尽量避免在 where 子句中使用 != 或 <> 操作符,否则搜索引擎将放弃使用索引而进行全表扫描;

  4. 应尽量避免在 where 子句中使用 or 运算符,否则搜索引擎将放弃使用索引而进行全表扫描,如:

    select name from city where population = 1000 or population = 2000;
    

    可以修改为:

    select name from city where population in(1000,2000);
    
  5. in 语句也要甚用,可用 exists 替换 in,如:

    select name from city c where population in(select population from country);
    

    建议修改为:

    select name from city c where exists(select population from country where population=c.population);
    
  6. 不建议用“%xxx%”的格式进行模糊查询,否则会导致搜索引擎放弃使用索引而进行全表扫描,如:

    select name from t where countrycode like '%ab%';
    
  7. 应尽量避免在 where 子句中对字段进行表达式或函数操作,这会导致搜索引擎放弃使用索引而进行全表扫描,如:

    select name from city where population / 10 = 1000;
    

    建议修改为:

    select name from city where population =1000*10;
    
  8. 对于连续的数值,能使用 between 就不要使用 in,如:

    select name from city where id in(1,2,3,4);
    

    建议修改为:

    select name from city where id between 1 and 4;
    
  9. 避免频繁创建和删除临时表,以减少系统表资源的消耗;

  10. 只含数值信息的字段尽量不要设计为字符型,而要使用数字型字段,否则会降低查询和连接的性能,并增加存储开销。因为引擎在处理查询和连接时会逐个比较字符串中每一个字符,而数字型则只需要比较一次;

  11. 查询时避免使用 * 来代表所有字段,应该用具体的字段列表来代替 *

  12. 如果操作的数据量比较大,要避免使用游标,因为游标的效率较差;

  13. 运行时间久,长时间未提交的事务称为大事务;应尽量避免大事务操作,因为并行情况下大事务会锁定太多的数据,造成大量的阻塞和锁超时;还会造成主从同步延迟和回滚时间长等问题。