Vue的父组件与子组件生命周期钩子函数执行顺序

156 阅读1分钟

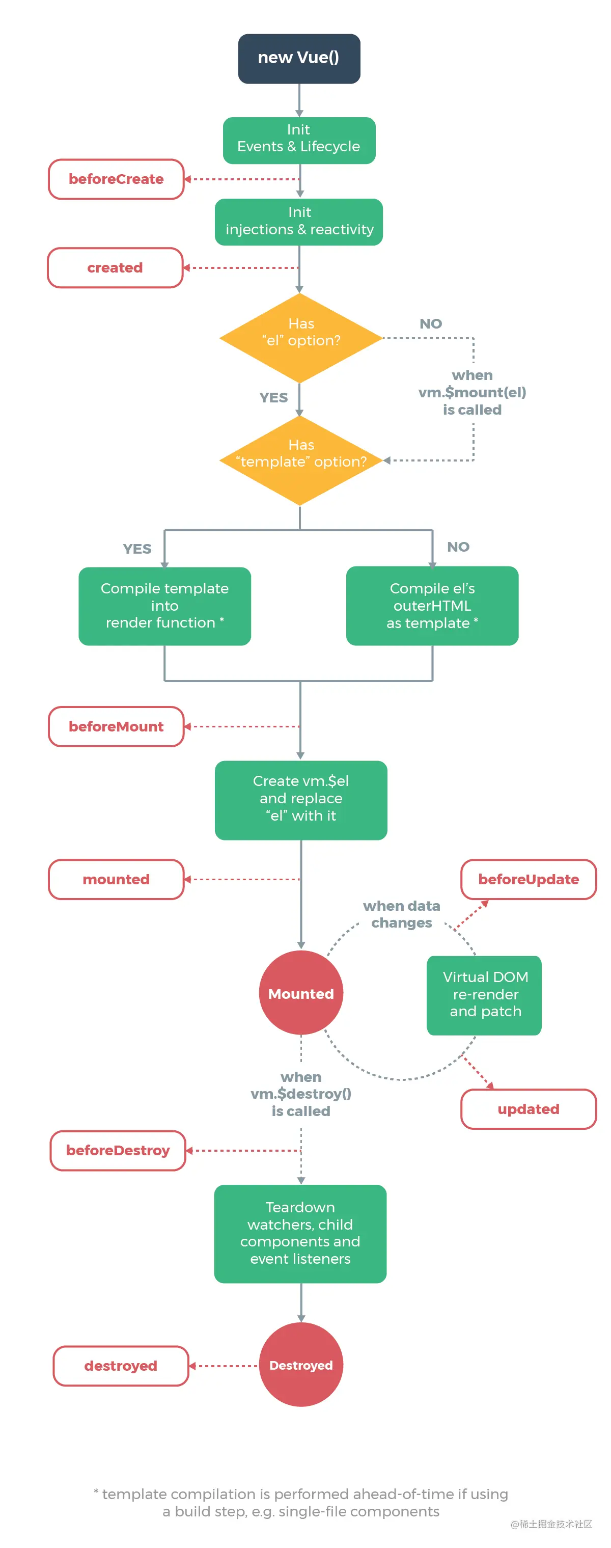
什么是生命周期?

一个组件从 创建 到 销毁 的整个过程,就是生命周期

111.png

官网图示文档 :

image.png

Vue的父组件与子组件生命周期钩子函数执行顺序

执行顺序可以分为以下4个部分 :
1.加载渲染过程
父 beforeCreate -> 父 created -> 父 beforeMount -> 子 beforeCreate -> 子 created -> 子 beforeMount -> 子 mounted -> 父 mounted
2.子组件更新过程
父 beforeUpdate -> 子 beforeUpdate -> 子 updated -> 父 updated
3.父组件更新过程
父 beforeUpdate -> 父 updated
4.销毁过程
父 beforeDestroy -> 子 beforeDestroy -> 子 destroyed -> 父 destroyed