算法(leetode,附思维导图 + 全部解法)300题之(206)反转链表

188 阅读2分钟

零 标题:算法(leetode,附思维导图 + 全部解法)300题之(206)反转链表

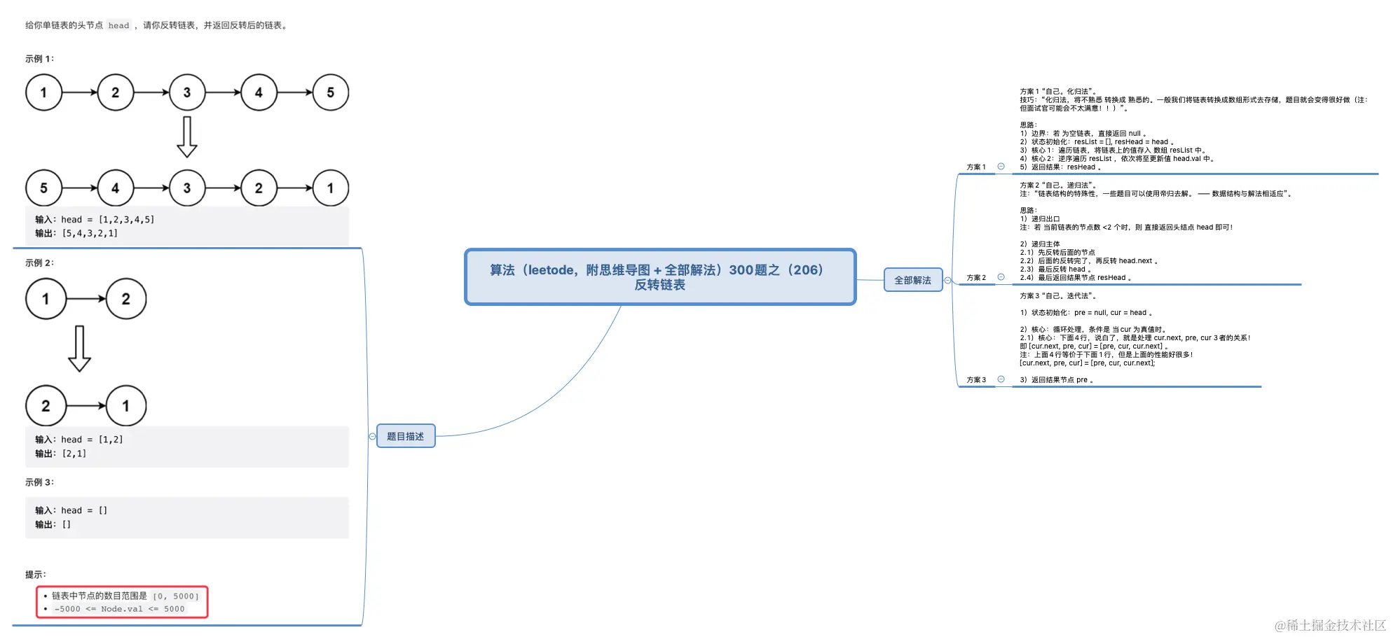
一 题目描述

题目描述

题目描述

二 解法总览(思维导图)

思维导图

三 全部解法

1 方案1

1)代码:

// 方案1 “自己。化归法”。
// 技巧:“化归法,将不熟悉 转换成 熟悉的。一般我们将链表转换成数组形式去存储,题目就会变得很好做(注:但面试官可能会不太满意!!)”。

// 思路:
// 1)边界:若 为空链表,直接返回 null 。
// 2)状态初始化:resList = [], resHead = head 。
// 3)核心1:遍历链表,将链表上的值存入 数组 resList 中。
// 4)核心2:逆序遍历 resList ,依次将至更新值 head.val 中。
// 5)返回结果:resHead 。
var reverseList = function(head) {
    // 1)边界:若 为空链表,直接返回 null 。
    if (!head) {
        return null;
    }

    // 2)状态初始化:resList = [], resHead = head 。
    let resList = [],
        resHead = head;

    // 3)核心1:遍历链表,将链表上的值存入 数组 resList 中。
    while(head){
        resList.push(head.val);
        head = head.next;
    }

    // 4)核心2:逆序遍历 resList ,依次将至更新值 head.val 中。
    const l = resList.length;
    head = resHead;
    index = l - 1;
    while (index >= 0) {
        head.val = resList[index];
        index--;
        head = head.next;
    }
    
    // 5)返回结果:resHead 。
    return resHead;
};

2 方案2

1)代码:

// 方案2 “自己。递归法”。
// 注:“链表结构的特殊性,一些题目可以使用帝归去解。 —— 数据结构与解法相适应”。

// 思路:
// 1)递归出口
// 注:若 当前链表的节点数 <2 个时,则 直接返回头结点 head 即可!

// 2)递归主体
// 2.1)先反转后面的节点
// 2.2)后面的反转完了,再反转 head.next 。
// 2.3)最后反转 head 。
// 2.4)最后返回结果节点 resHead 。
var reverseList = function(head) {
    // 1)递归出口
    // 注:若 当前链表的节点数 <2 个时,则 直接返回头结点 head 即可!
    if (head === null || head.next === null) {
        return head;
    }

    // 2)递归主体
    // 2.1)先反转后面的节点
    const resHead = reverseList(head.next);
    // 2.2)后面的反转完了,其次反转 head.next 。
    head.next.next = head;
    // 2.3)然后反转 head 。
    head.next = null;
    // 2.4)最后返回结果节点 resHead 。
    return resHead;
}

3 方案3

1)代码:

// 方案3 “自己。迭代法”。

// 1)状态初始化:pre = null, cur = head 。

// 2)核心:循环处理,条件是 当cur 为真值时。
// 2.1)核心:下面4行,说白了,就是处理 cur.next, pre, cur 3者的关系!
// 即 [cur.next, pre, cur] = [pre, cur, cur.next] 。
// 注:上面4行等价于下面1行,但是上面的性能好很多!
// [cur.next, pre, cur] = [pre, cur, cur.next];

// 3)返回结果节点 pre 。
var reverseList = function(head) {
    // 1)状态初始化:pre = null, cur = head 。
    let pre = null,
        cur = head;

    // 2)核心:循环处理,条件是 当cur 为真值时。
    while (cur) {
        // 2.1)核心:下面4行,说白了,就是处理 cur.next, pre, cur 3者的关系!
        // 即 [cur.next, pre, cur] = [pre, cur, cur.next] 。
        const next = cur.next;
        cur.next = pre;
        pre = cur;
        cur = next;
        // 注:上面4行等价于下面1行,但是上面的性能好很多!
        // [cur.next, pre, cur] = [pre, cur, cur.next];
    }

    // 3)返回结果节点 pre 。
    return pre;
}

四 资源分享 & 更多

1 历史文章 - 总览

历史文章 - 总览

刷题进度 - LeetCode:475 / 2634 、《剑指offer》:66 / 66

2 博主简介

码农三少 ,一个致力于编写 极简、但齐全题解(算法) 的博主。 专注于 一题多解、结构化思维 ,欢迎一起刷穿 LeetCode ~