LeetCode 589. N 叉树的前序遍历(迭代写法) / 2049. 统计最高分的节点数目 / 590. N 叉树的后序遍历

137 阅读5分钟

本文已参与「新人创作礼」活动,一起开启掘金创作之路。

589. N 叉树的前序遍历

2022.3.10 每日一题

题目描述

给定一个 n 叉树的根节点 root ,返回 其节点值的 前序遍历 。

n 叉树 在输入中按层序遍历进行序列化表示,每组子节点由空值 null 分隔(请参见示例)。

示例 1:

在这里插入图片描述 输入:root = [1,null,3,2,4,null,5,6] 输出:[1,3,5,6,2,4]

示例 2:

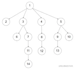
在这里插入图片描述 输入:root = [1,null,2,3,4,5,null,null,6,7,null,8,null,9,10,null,null,11,null,12,null,13,null,null,14] 输出:[1,2,3,6,7,11,14,4,8,12,5,9,13,10]

提示:

节点总数在范围 [0, 10^4]内 0 <= Node.val <= 10^4 n 叉树的高度小于或等于 1000

进阶:递归法很简单,你可以使用迭代法完成此题吗?

来源:力扣(LeetCode) 链接:leetcode-cn.com/problems/n-… 著作权归领扣网络所有。商业转载请联系官方授权,非商业转载请注明出处。

思路

递归

/*
// Definition for a Node.
class Node {
    public int val;
    public List<Node> children;

    public Node() {}

    public Node(int _val) {
        val = _val;
    }

    public Node(int _val, List<Node> _children) {
        val = _val;
        children = _children;
    }
};
*/

class Solution {
    List<Integer> res;
    public List<Integer> preorder(Node root) {
        res = new ArrayList<>();
        inorder(root);
        return res;
    }

    public void inorder(Node root){
        if(root == null)
            return;
        res.add(root.val);
        List<Node> child = root.children;
        for(Node node : child){
            inorder(node);
        }
    }
}

迭代,无非是用栈或者队列,自己模拟一下,就出来了

/*
// Definition for a Node.
class Node {
    public int val;
    public List<Node> children;

    public Node() {}

    public Node(int _val) {
        val = _val;
    }

    public Node(int _val, List<Node> _children) {
        val = _val;
        children = _children;
    }
};
*/

class Solution {
    public List<Integer> preorder(Node root) {
        List<Integer> res = new ArrayList<>();
        
        if(root == null)
            return res;

        //迭代,自己模拟了一下,需要反着加入栈中
        Stack<Node> stack = new Stack<>();
        stack.push(root);
        while(!stack.isEmpty()){
            //弹出底部元素
            Node temp = stack.pop();
            res.add(temp.val);
            List<Node> child = temp.children;
            if(child.isEmpty())
                continue;
            Collections.reverse(child);
            for(Node node : child){
                stack.push(node);
            }
        }
        return res;
    }
}

学习一下这种写法,就是和常规用递归写二叉树前序遍历一样 思想就是统计当前孩子节点遍历到了第几个了,然后把最新的节点放入栈中,利用栈后入先出的特性,完成迭代

/*
// Definition for a Node.
class Node {
    public int val;
    public List<Node> children;

    public Node() {}

    public Node(int _val) {
        val = _val;
    }

    public Node(int _val, List<Node> _children) {
        val = _val;
        children = _children;
    }
};
*/

class Solution {
    public List<Integer> preorder(Node root) {
        //写一下和二叉树迭代一样思路的这种写法
        //就是先一直往左边走,走到头了然后往右边走

        List<Integer> res = new ArrayList<>();
        if(root == null)
            return res;

        //用双端队列代表栈,存放结点和遍历到其第几个孩子
        Deque<Object[]> stack = new LinkedList<>();
        stack.offerLast(new Object[]{root, 0});
        
        while(!stack.isEmpty()){
            Object[] top = stack.pollLast();

            Node node = (Node)top[0];
            Integer count = (Integer)top[1];

            if(node == null)
                continue;
            //如果是第一次遍历到这个点,那么添加到结果中
            if(count == 0)
                res.add(node.val);
            //如果还有其他孩子节点,那么添加到栈中
            if(node.children.size() > count){
                stack.offerLast(new Object[]{node, count + 1});
                stack.offerLast(new Object[]{node.children.get(count), 0});
            }
        }
        return res;
    }
}

2049. 统计最高分的节点数目

2022.3.11 每日一题

题目描述

给你一棵根节点为 0 的 二叉树 ,它总共有 n 个节点,节点编号为 0 到 n - 1 。同时给你一个下标从 0 开始的整数数组 parents 表示这棵树,其中 parents[i] 是节点 i 的父节点。由于节点 0 是根,所以 parents[0] == -1 。

一个子树的 大小 为这个子树内节点的数目。每个节点都有一个与之关联的 分数 。求出某个节点分数的方法是,将这个节点和与它相连的边全部 删除 ,剩余部分是若干个 非空 子树,这个节点的 分数 为所有这些子树 大小的乘积 。

请你返回有 最高得分 节点的 数目 。

示例 1:

在这里插入图片描述 输入:parents = [-1,2,0,2,0] 输出:3 解释: -节点 0 的分数为:3 * 1 = 3 -节点 1 的分数为:4 = 4 -节点 2 的分数为:1 * 1 * 2 = 2 -节点 3 的分数为:4 = 4 -节点 4 的分数为:4 = 4 最高得分为 4 ,有三个节点得分为 4 (分别是节点 1,3 和 4 )。

示例 2:

在这里插入图片描述 输入:parents = [-1,2,0] 输出:2 解释: -节点 0 的分数为:2 = 2 -节点 1 的分数为:2 = 2 -节点 2 的分数为:1 * 1 = 1 最高分数为 2 ,有两个节点分数为 2 (分别为节点 0 和 1 )。

提示:

n == parents.length 2 <= n <= 10^5 parents[0] == -1 对于 i != 0 ,有 0 <= parents[i] <= n - 1 parents 表示一棵二叉树。

来源:力扣(LeetCode) 链接:leetcode-cn.com/problems/co… 著作权归领扣网络所有。商业转载请联系官方授权,非商业转载请注明出处。

思路

首先将一个节点相连的线删除可以把这个树分成几个部分,可以看到是三个部分,即左子树的部分,右子树的部分和父节点连接的部分,那么如果知道每个节点的大小,也就是子树的大小,那么这三个部分节点的个数就可以得到 那么怎么得到每个节点的大小呢,我想到的方法只有先构造一棵树,然后用后序遍历的方法,得到每个节点的大小,将其存储在一个哈希表中 然后遍历所有节点,计算当前结点的分数,记录最大分数及其出现的个数 需要注意的是,三个数相乘可能溢出,所以要用long类型 看了下解答,基本一样的思路,也需要先建树

class Solution {
    public int countHighestScoreNodes(int[] parents) {
        //关键问题是怎么得到每个节点的大小,也就是所包含节点的个数
        //给定了所有节点的父节点,怎么才能方便的统计每个节点的大小呢
        //是不是还需要先构造一棵树啊
        //先构造树,然后用遍历统计每个节点的大小

        int n = parents.length;
        Node root = new Node(0);
        Map<Integer, Node> map = new HashMap<>();
        map.put(0, root);
        for(int i = 1; i < n; i++){
            int p = parents[i];
            Node pp = map.getOrDefault(p, new Node(p));
            Node temp = map.getOrDefault(i, new Node(i));
            if(pp.left == null)
                pp.left = temp;
            else
                pp.right = temp;
            map.put(p, pp);
            map.put(i, temp);
        }
        //到这里构建好了一颗二叉树
        //然后开始遍历,记录每个节点的大小,具体来说就是用一个哈希表记录每个节点的子节点个数
        Map<Node, Integer> count = new HashMap<>();
        dfs(count, root);
        count.put(root, n);

        //到这里,统计了所有节点的大小,然后可是统计分数
        long max = 0;
        int res = 0;
        //对于任意一个节点删除以后,可以将树分为三个部分,左节点,右节点,还有福接地那的部分
        //而左右节点的个数已经被统计出来,如果为空的话,置为1
        for(int i = 0; i < n; i++){
            Node temp = map.get(i);
            int ll = count.getOrDefault(temp.left, 0);
            int rr = count.getOrDefault(temp.right, 0);
            int pp = n - 1 - ll - rr;
            ll = ll == 0 ? 1 : ll;
            rr = rr == 0 ? 1 : rr;
            pp = pp == 0 ? 1 : pp;
            long grade = (long)ll * rr * pp;
            if(grade > max){
                max = grade;
                res = 1;
            }else if(grade == max){
                res++;
            }
        }
        return res;
    }

    public int dfs(Map<Node, Integer> count, Node root){
        if(root == null)
            return 0;
        int t = dfs(count, root.left) + dfs(count, root.right);
        count.put(root, t + 1);
        return t + 1;
    }
}

class Node{
    int val;
    Node left;
    Node right;
    public Node(int v){
        val = v;
        left = null;
        right = null;
    }
}

590. N 叉树的后序遍历

2022.3.12 每日一题

题目描述

给定一个 n 叉树的根节点 root ,返回 其节点值的 后序遍历 。

n 叉树 在输入中按层序遍历进行序列化表示,每组子节点由空值 null 分隔(请参见示例)。

示例 1:

在这里插入图片描述 输入:root = [1,null,3,2,4,null,5,6] 输出:[5,6,3,2,4,1]

示例 2:

在这里插入图片描述 输入:root = [1,null,2,3,4,5,null,null,6,7,null,8,null,9,10,null,null,11,null,12,null,13,null,null,14] 输出:[2,6,14,11,7,3,12,8,4,13,9,10,5,1]

提示:

节点总数在范围 [0, 10^4] 内 0 <= Node.val <= 10^4 n 叉树的高度小于或等于 1000

进阶:递归法很简单,你可以使用迭代法完成此题吗?

来源:力扣(LeetCode) 链接:leetcode-cn.com/problems/n-… 著作权归领扣网络所有。商业转载请联系官方授权,非商业转载请注明出处。

思路

和前天一样的题 递归

/*
// Definition for a Node.
class Node {
    public int val;
    public List<Node> children;

    public Node() {}

    public Node(int _val) {
        val = _val;
    }

    public Node(int _val, List<Node> _children) {
        val = _val;
        children = _children;
    }
};
*/

class Solution {
    
    List<Integer> res = new ArrayList<>();

    public List<Integer> postorder(Node root) {
        //先递归
        hou(root);
        return res;
    }

    public void hou(Node root){
        if(root == null)
            return;
        
        List<Node> list = root.children;
        for(Node node : list){
            hou(node);
        }
        res.add(root.val);
    }
}

迭代

/*
// Definition for a Node.
class Node {
    public int val;
    public List<Node> children;

    public Node() {}

    public Node(int _val) {
        val = _val;
    }

    public Node(int _val, List<Node> _children) {
        val = _val;
        children = _children;
    }
};
*/

class Solution {
    public List<Integer> postorder(Node root) {
        //迭代
        //左右根,反过来就根右左
        //所以和前序遍历反过来就行了
        //先将根放进去,然后正序将子节点放在stack中
        //例如第二个例子中,放入了2345,弹出5,放入9 10 ,弹出10...
        //最后把结果翻过来就行了

        List<Integer> res = new ArrayList<>();
        if(root == null)
            return res;
        Deque<Node> stack = new LinkedList<>();
        stack.offerLast(root);
        while(!stack.isEmpty()){
            Node temp = stack.pollLast();
            res.add(temp.val);
            if(temp.children == null)
                continue;
            for(Node node : temp.children){
                stack.offerLast(node);
            }
        }
        Collections.reverse(res);
        return res;
    }
}

通用的迭代方法: 和前序遍历的关键区别在于添加到结果集中的时机

/*
// Definition for a Node.
class Node {
    public int val;
    public List<Node> children;

    public Node() {}

    public Node(int _val) {
        val = _val;
    }

    public Node(int _val, List<Node> _children) {
        val = _val;
        children = _children;
    }
};
*/

class Solution {
    public List<Integer> postorder(Node root) {

        List<Integer> res = new ArrayList<>();
        if(root == null)
            return res;
        Deque<Object[]> stack = new LinkedList<>();
        stack.offerLast(new Object[]{root, 0});
        while(!stack.isEmpty()){
            Object[] top = stack.pollLast();
            Integer cnt = (Integer)top[1];
            Node temp = (Node)top[0];
            if(temp == null)
                continue;
            List<Node> list = temp.children;
            //如果遍历到最后一个了,加入集合中
            if(cnt == list.size())
                res.add(temp.val);
            if(cnt < list.size()){
                stack.offerLast(new Object[]{temp, cnt + 1});
                stack.offerLast(new Object[]{list.get(cnt), 0});
            }
        }
        return res;
    }

}