硬件设计太阳能充电电路之经典

1,296 阅读12分钟

本文已参与【新人创作礼】活动,一起开启掘金创作之路。

1、随着物联网的发展,很多智能电子设备都朝着低功耗方向发展。 2、光能、风能,机械能等不同的自然能源能被利用起来作为电子设备的能量来源。 3、接下来给大家分享一款太阳能充电电路的实现。

第一:太阳能充电电路基本简介 本充电电路适用于物联网领域的低功耗电子产品,供电电压在5V内的电路,室内光照,比如日光灯的亮度,也能够满足电路正常工作的要求!

再次说明,本文的目的是分享记录,电路是产品上确实使用的,我在介绍的时候有理论基础,但是不会对理论基础说明解释太多,我会尽量用简单的语言去表达效果,实在是有不懂的小伙伴可以自己补补基础知识或者评论区提问。

第二:电路基本原理与原型

整体的电路原型为:

image.png

在需要实现的电路中,需要用到2个必不可少的元件:超级电容,太阳能电池板。 太能能电池板做为电路原型中的能量来源,超级电容作为电路原型中的储能设备。

1、超级电容基本定义

image.png

为什么用超级电容而不用电池?

简单来说就是:使用场景和超级电容的特点。

1、超级电容充放电电路比电池简单; 2、超级电容体积小适用于物联网的小型低功耗产品; 3、超级电容能量转换效率高,自放电小; 4、和电池相比过充、过放都不对其寿命构成负面影响。

超级电容的样子 超级电容有各种各样,在我们今天推荐的电路中,我使用的超级电容长相如下:

image.png

产品实物图如下:

image.png

超级电容的选型 在超级电容的选择上,要根据自己的需求来选择超级电容的参数。

在一般的单片机应用电路中,常用的有 3.3V 供电或者 5V 供电的系统,对应的超级电容主要参数就是最大电压值和容量:

image.png

注意超级电容的容量越大,不仅意味着所需要的充电时间越长,也意味着整个电路“启动”的时间越长,因为容量大,所以需要达到负载能够正常运行的电压的启动时间越长!

相对来说松下和 ELNA 的超级电容是质量比较好的,当然国内也有很多厂家也是还不错的:比如我使用过的一款型号为:EECF5R5U155。(上面产品实物图就是用的这个型号,仅供参考)

2、太阳能电池板

image.png

但是需要说明的是,我们的应用场合,并不需要用到图中这么大的太阳能电池板,用 非晶硅太阳能电池片 来形容更加合适,上面的太阳能电池板也是由许多小型的 太阳能电池片 组合起来的。接触的方案中,使用的太阳能电池板的款式如下:

image.png

产品实物图如下:

image.png

太阳能板的选型

太阳能电池板的选择,结构抛开不谈,从电气参数的角度考虑,主要需要注意的电压指标和电流指标:

image.png

其中电流指标影响着充电的速度,其实也代表着电池板的工艺水平,这点我们倒是不用太在意,充电快一点和充电慢一点,虽然确实是产品的一个重要指标,但不是我们需要讨论的范畴。

电池板有2个电压指标,一个开路电压,一个工作电压。 开路电压可以简单而定理解,它给超级电容充电理论能充到的最大电压值。 工作电压可以简单的理解为,带了负载以后,他能输出的最大电压,但是工作电压这个点其实要根据实际负载情况以及使用情况来看的,我个人认为他是不准确的(厂家肯定是根据某一个测试环境,用一个标准的负载给它做的参数标定),随着负载的改变他是会改变的。

结合上面的超级电容型号,我们可以选择合适的太阳能电池板,比如超级电容3.6V的,你想要能使得超级电电容充满,就得选择开路电压大于3.6V的太阳能电池板。当然,超级电容不充满也是可以使用的,具体选择看自己的使用场景。

第三:太阳能电路原理图

上面我们把基础介绍完毕了,根据上面的介绍的原型图,我们可以先画一个最简单的框架:

image.png

当然这个电路肯定不能直接使用,我们需要对他进行必要的改进。

1、电路基本改进 首先是基本的改进,防止没光照的时候电流倒灌,损坏太阳能电池板,所以我们需要加上二极管:

image.png

看上去好像是能用了,其实我个人感觉在某些场合这样就能用了,但是我选择的超级电容是 5.5V 电压的,然后太阳能电池板开路可以达到6V,虽然带了负载不可能达到6V,但是我们这么不规范不是我的风格! 所以还是要改!

如果只是为了测试超级电容效果,在控制好太阳能板的参数和超级电容参数的基础上,这个可以作为测试电路。 应用中电路需要改进,不规范,不通用!

2、太阳能过压保护

上面的电路,我们得加上一个过压保护,就是在超级电容充满的时候使得充电电路断开,一旦负载电路消耗了超级电容的电量导致电压下降,又可以打开充电电路继续充电。那么自然而然的,我们得加一个开关电路,如下:

image.png

别急,这只是个过度电路,我们使用了个 PMOS, 在太阳能电池板 与 超级电容之间就有了个开关,

这里我们还需要一个电压检测器,我这里使用的是 BD4954:

image.png

BD4954的效果:如果BD4954的 2(VDD)脚,输入的电压超过5.4V,那么在他的 1(OUT)脚会输出一个高电平(电压和芯片的VDD基本一样)。

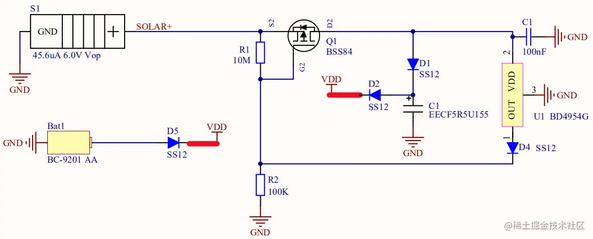
图中还能看到我加了一个电池,是的,这个电路其实已经可以用起来了,电池在超级电容没有电的时候为负载供电,电池选用的是 锂亚硫酰氯电池 3.6V 的电压。而我们的超级电容容量可达 5.5V ,所以在光照足够强的时候,负载的供电电源就是超级电容,电池的电量得到了很好的保存。 电路是自动切换的。

加了过压保护以后,这个电路已经能够正常使用了!实际上我自己用得最多的就是这个电路。 但是,今天的分享没有结束,这个是可以使用的电路,但还可以改进!

在这一段有一个细节需要说明,上面的电池和超级电容电源切换问题,理论上这个是一个自动切换电路,而且实际使用起来确实可以使用,但是考虑到压降的问题,所有二极管使用的肖特基二极管,有一个问题:

二极管的反向漏电流,压降越低的二极管,反向漏电流越大!!!

上面的电路电池会通过二极管D2的反向漏电流给超级电容慢慢充电,最终导致超级电容的电压永远不会低于3.6V,但是一直会消耗电池的电量,但实际中,这点或许也不是一个坏的问题,因为他会使得有光照的时候,超级电容能够快速的“启动”。 这个问题是实际使用遇到的,但是按照理论基础的话,是不应该存在这种问题的。

3、太阳能快速启动

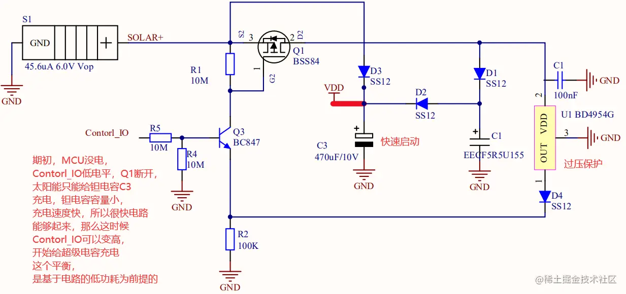
我们前面在介绍超级电容的时候,为什么超级,因为他的电量大! 但是电量大也是一个问题,因为电量大使得在产品第一次使用的时候,如果环境光照不强,那么启动会非常的缓慢,需要很长的时间才能够使得电路能够工作起来,那么有什么办法可以让电路快速启动呢?

正好提到这个问题,在此说明一下: 本文的电路,如果有太阳光,那可以说是好用!太好用了! 无敌! 就是给了这个电路最合适的环境,最最喜欢的环境,最最舒服的环境!怎么说呢,即便超级电容第一次使用,没有一点电量,1.5F的大容量,启动也是几分钟就够了! 但是现实中,我们不可能天天有太阳,产品也不可能每时每刻都能够接受阳光,而且大多物联网产品是室内使用,所以我们需要考虑到在室内光照,灯光照射下的使用情况,总之就是光照强度没那么强的的情况下的使用情况。 我可以负责任的说,本电路在室内光照环境也是可用的,选好自己的器件型号!

回到刚才提到的那个问题,如何快速启动呢? 注意,要快速启动首先你的负载电路是低功耗的,不过话说回来,不是低功耗的电路也不建议你用这个电路供电。千万不要到时候有人说,你这个电路不行,充满电一下子就没电了,其实是自己用的是非低功耗产品! 再给个测试记录说明:就这个电路供电,自己的产品充满电以后,在3天3夜后拿出来还是正常工作的,期间每隔2小时还有心率报文(能量消耗最大的部分发无线报文)。

又跑题了,快速启动可以使用一个大容量的电容,这个电容需要低泄漏电流、低电阻,470µF贴片钽电容就是一个不错的选择,在钽电容厂家, AVX是质量比较好的一个选择,但是价格确实有点贵。

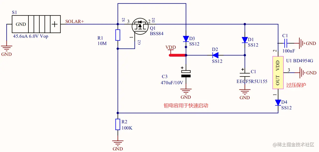
那么电路是如何改进的呢,如下图:

image.png

看过去感觉没什么问题,但实际上,这样启动不了!
具体原因是,超级电容会把钽电容的电量拉低,太阳能电池板的“能量”也有一部分给与了超级电容,使得钽电容得不到足够的“能量”。
我们需要一个办法,在需要快速启动的时候切断超级电容的供电,在启动以后开启给超级电容的充电,所以电路改成:

image.png

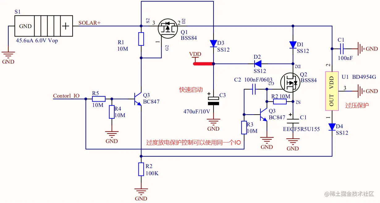
图中我们使用 Contorl_IO 来控制超级电容是否充电,当 Contorl_IO 为低电平的时候,太阳能电池板全部给钽电容C3充电,使得电路快速启动,当电路启动后Contorl_IO 变成高电平,超级电容正常充电。

Contorl_IO 可以使用负载电路中使用的芯片 IO 口。

上面的电路在之前的基础上进行了改进,使得产品在没电的情况下快速启动不需要等那么长的时间,但是前提是你的产品必须是低功耗的,否则无法保持这个平衡,快速启动都起不来,就没有然后了。 如果你觉得你产品是低功耗,但是没有那么低,可以尝试多用一个470uF 的电容试试。

4、太阳能低压保护

虽然上面说到的如果有电池在,通过二极管的反向漏电流,会使得超级电容电压不会太低,但是如果产品没有电池,或者电池没电了呢。

实际使用,在没有光照的情况下,我们不想超级电容过度的放电,因为电压降到负载需要的最低电压以下,负载电路已经不能正常工作了,但是超级电容其实连接着负载电路,还是会一直消耗电量。

这时候我们可以对超级电容的输出部分做一个开关控制:

image.png

我们这里单独分析过度放电保护,图中我们使用 Contorl_IO 来控制超级电容的输出,当 Contorl_IO 为高电平的时候,超级电容正常供电,当 Contorl_IO 为低电平的时候,超级电容与负载断开,极地的自放电。

加了过度放电保护,可以使得超级电容电量在无光照且满足不了负载工作的情况下电量不会降低太多,能够在下次光照到来的时候更快的储存电量,使得电路更快的稳定起来。

结语 虽然分享的电路的适用场景是物联网领域,但是设计思路并不仅仅局限于低电压的场合,也不仅仅局限于太阳能充电,其他场景一样可以适用的。

还是得再次说明一下,其中一些三极管,MOS管开关的电路原理并没有去特意解释,因为个人觉得是基础,当然不懂的朋友可以评论区提供,博主尽量一一答复。

最后,希望能够得到大家的支持,谢谢!

image.png