极智Coding | 0002_两数相加_解法

224 阅读4分钟

欢迎关注我的公众号 [极智视界],获取我的更多笔记分享

和大家一起 coding,享受 coding 的乐趣

  大家好,我是极智视界。本文分享 0002_两数相加 的多语言解法,包括 C++、C、python、go、java、js。

  leetcode 原题链接:leetcode.cn/problems/ad…

  github 题解链接:github.com/Jeremy-J-J/…

1、题目描述

  给你两个 非空 的链表,表示两个非负的整数。它们每位数字都是按照 逆序 的方式存储的,并且每个节点只能存储 一位 数字。

  请你将两个数相加,并以相同形式返回一个表示和的链表。

  你可以假设除了数字 0 之外,这两个数都不会以 0 开头。

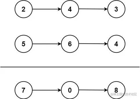
示例1

输入:l1 = [2,4,3], l2 = [5,6,4]
输出:[7,0,8]
解释:342 + 465 = 807.

示例二

输入:l1 = [0], l2 = [0]
输出:[0]

示例三

输入:l1 = [9,9,9,9,9,9,9], l2 = [9,9,9,9]
输出:[8,9,9,9,0,0,0,1]

提示:

  • 每个链表中的节点数在范围 [1, 100] 内
  • 0 < Node.val <= 9
  • 题目数据保证列表表示的数字不含前导零

2、题解

2.1 C++

1> 链表 (哨兵节点)

  • 执行用时 24 ms,在所有 C++ 提交中击败了 76.40% 的用户
  • 内存消耗 69.5 MB,在所有 C++ 提交中击败了 35.15% 的用户
/**
 * Definition for singly-linked list.
 * struct ListNode {
 *     int val;
 *     ListNode *next;
 *     ListNode() : val(0), next(nullptr) {}
 *     ListNode(int x) : val(x), next(nullptr) {}
 *     ListNode(int x, ListNode *next) : val(x), next(next) {}
 * };
 */
class Solution {
public:
    ListNode* addTwoNumbers(ListNode* l1, ListNode* l2) {
        ListNode* head = new ListNode(0);     // 哨兵节点  head->next 是头指针
        ListNode* curNode = head;         
        int c  = 0;
        while(l1 || l2 || c){
            int n1 = l1 ? l1->val : 0;
            int n2 = l2 ? l2->val : 0;
            ListNode* node = new ListNode((n1 + n2 + c) % 10);
            curNode->next = node;     // 链接到下一节点
            curNode = node;           // 更新当前节点
            l1 = l1 ? l1->next : nullptr;
            l2 = l2 ? l2->next : nullptr;
            c = (n1 + n2 + c) / 10;
        }
        return head->next;
    }
};

2.2 C

1> 链表 (哨兵节点)

  • 执行用时 12 ms,在所有 C++ 提交中击败了 82.45% 的用户
  • 内存消耗 7.7 MB,在所有 C++ 提交中击败了 12.64 的用户
/**
 * Definition for singly-linked list.
 * struct ListNode {
 *     int val;
 *     struct ListNode *next;
 * };
 */
struct ListNode* addTwoNumbers(struct ListNode* l1, struct ListNode* l2){
    struct ListNode *head = (struct ListNode*)malloc(sizeof(struct ListNode)); // 哨兵节点  head->next 是头指针
    head->next = NULL;
    struct ListNode *curNode = head;  
    int c  = 0;
    while(l1 || l2 || c){
        int n1 = l1 ? l1->val : 0;
        int n2 = l2 ? l2->val : 0;
        struct ListNode* node = (struct ListNode*)malloc(sizeof(struct ListNode));
        node->next = NULL;
        node->val = (n1 + n2 + c) % 10;
        curNode->next = node;     // 链接到下一节点
        curNode = node;           // 更新当前节点
        l1 = l1 ? l1->next : NULL;
        l2 = l2 ? l2->next : NULL;
        c = (n1 + n2 + c) / 10;
    }
    return head->next;
}

2.3 Python

1> 链表 (哨兵节点)

  • 执行用时 56 ms,在所有 C++ 提交中击败了 89.04% 的用户
  • 内存消耗 14.9 MB,在所有 C++ 提交中击败了 79.26% 的用户
# Definition for singly-linked list.
# class ListNode:
#     def __init__(self, val=0, next=None):
#         self.val = val
#         self.next = next
class Solution:
    def addTwoNumbers(self, l1: Optional[ListNode], l2: Optional[ListNode]) -> Optional[ListNode]:
        head = ListNode(0)     # 哨兵节点  head.next是头指针
        curNode = head
        c = 0
        while l1 or l2 or c:
            n1 = l1.val if l1 else 0
            n2 = l2.val if l2 else 0
            node = ListNode(int((n1 + n2 + c) % 10))
            curNode.next = node        # 链接到下一节点
            curNode = node             # 更新当前节点
            l1 = l1.next if l1 else None  
            l2 = l2.next if l2 else None
            c = int((n1 + n2 + c) / 10)
        return head.next

2.4 go

1> 链表 (哨兵节点)

  • 执行用时 12 ms,在所有 C++ 提交中击败了 44.69% 的用户
  • 内存消耗 4.5 MB,在所有 C++ 提交中击败了 11.70% 的用户
/**
 * Definition for singly-linked list.
 * type ListNode struct {
 *     Val int
 *     Next *ListNode
 * }
 */
func addTwoNumbers(l1 *ListNode, l2 *ListNode) *ListNode {
    var head = new(ListNode)      // 哨兵节点  head.Next是头指针
    head.Val = 0
    var curNode = head
    var c = 0
    for{
        var n1, n2 int = 0, 0
        if l1 != nil{
            n1 = l1.Val
        }
        if l2 != nil{
            n2 = l2.Val
        }
        var node = new(ListNode)
        node.Val = (n1 + n2 + c) % 10
        curNode.Next = node        // 链接到下一节点
        curNode = node             // 更新当前节点
        if l1 != nil{
            l1 = l1.Next
        }else{
            l1 = nil
        }
        if l2 != nil{
            l2 = l2.Next
        }else{
            l2 = nil
        }
        c = (n1 + n2 + c) / 10 

        if l1 == nil && l2 == nil && c == 0 {
            break;
        }
    }
    return head.Next
}

2.5 java

1> 链表 (哨兵节点)

  • 执行用时 1 ms,在所有 C++ 提交中击败了 100.00% 的用户
  • 内存消耗 41.2 MB,在所有 C++ 提交中击败了 70.99% 的用户
/**
 * Definition for singly-linked list.
 * public class ListNode {
 *     int val;
 *     ListNode next;
 *     ListNode() {}
 *     ListNode(int val) { this.val = val; }
 *     ListNode(int val, ListNode next) { this.val = val; this.next = next; }
 * }
 */
class Solution {
    public ListNode addTwoNumbers(ListNode l1, ListNode l2) {
        ListNode head = new ListNode(0);     // 哨兵节点  head.Next是头指针
        ListNode curNode = head;
        int c = 0;
        while(l1 != null || l2 != null || c != 0){
            int n1 = l1 != null ? l1.val : 0;
            int n2 = l2 != null ? l2.val : 0;
            ListNode node = new ListNode((n1 + n2 + c) % 10);
            curNode.next = node;       // 链接到下一节点
            curNode = node;            // 更新到当前节点
            l1 = l1 != null ? l1.next : null;
            l2 = l2 != null ? l2.next : null;
            c = (n1 + n2 + c) / 10;
        }
        return head.next;
    }
}

2.6 js

1> 链表 (哨兵节点)

  • 执行用时 96 ms,在所有 C++ 提交中击败了 64.37% 的用户
  • 内存消耗 45.9 MB,在所有 C++ 提交中击败了 61.34% 的用户
/**
 * Definition for singly-linked list.
 * function ListNode(val, next) {
 *     this.val = (val===undefined ? 0 : val)
 *     this.next = (next===undefined ? null : next)
 * }
 */
/**
 * @param {ListNode} l1
 * @param {ListNode} l2
 * @return {ListNode}
 */
var addTwoNumbers = function(l1, l2) {
    let head = new ListNode(0)         // 哨兵节点  head.next是头指针
    let curNode = head
    let c = 0
    while(l1 || l2 || c){
        let n1 = l1 ? l1.val : 0
        let n2 = l2 ? l2.val : 0
        let node = new ListNode((n1 + n2 + c) % 10)
        curNode.next = node         // 链接到下一节点
        curNode = node              // 更新到当前节点
        l1 = l1 ? l1.next : null
        l2 = l2 ? l2.next : null
        c = Math.floor((n1 + n2 + c) / 10)
    }
    return head.next
};

  好了,以上分享和整理了 0002_两数相加 的多语言解法,希望我的分享能对你的学习有一点帮助。


 【公众号传送】

《【编程艺术】0002_两数相加_解法》


logo_show.gif