谈谈我对Vue生命周期钩子的理解(附测试代码)

166 阅读3分钟

image.png

特此声明:感谢阿洋提供的理论讲解

1.1_钩子函数

Vue 框架内置函数,随着组件的生命周期阶段,自动执行

作用: 特定的时间点,执行特定的操作

分类: 4大阶段8个方法

  • 初始化
  • 挂载
  • 更新
  • 销毁
阶段方法名方法名
初始化beforeCreatecreated
挂载beforeMountmounted
更新beforeUpdateupdated
销毁beforeDestroydestroyed

官网文档

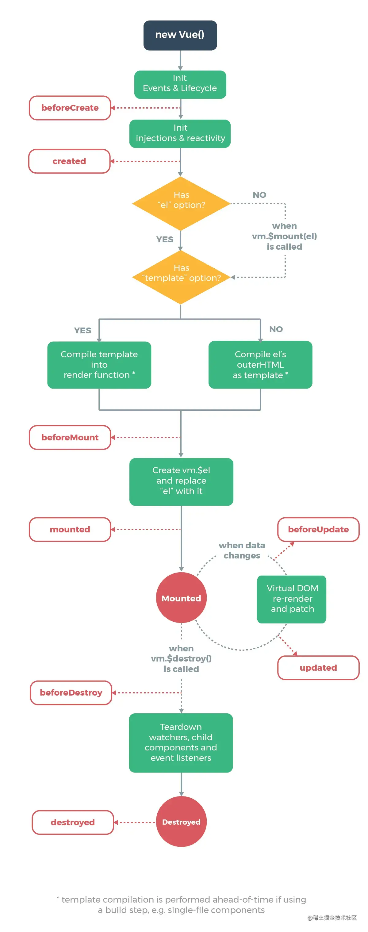
下图展示了实例的生命周期。我们利用手头的工具, 可以一次性进行深入的了解

lifecycle.png

1.2_初始化阶段

初始化阶段2个钩子函数作用和执行时机

初始化阶段部分示意图:

image.png

周期对应关系

1.new Vue() – Vue实例化(组件也是一个小的Vue实例)

2.Init Events & Lifecycle – 初始化事件和生命周期函数

3.beforeCreate – 生命周期钩子函数被执行

4.Init injections&reactivity – Vue内部添加data和methods等

5.created – 生命周期钩子函数被执行, 实例创建

6.接下来是编译模板阶段 –开始分析

7.Has el option? – 是否有el选项 – 检查要挂到哪里

没有. 调用$mount()方法

有, 继续检查template选项

beforeCreate()

new Vue()以后,vue内部给实例对象添加了一些属性和方法,beforeCreate()在data和methods等初始化"之前"执行

created()

data和methods等初始化以后执行一般用来网络请求, 因为这个阶段能最早能拿到data中数据来进行赋值,然而,挂载阶段还没开始,$el 属性目前不可见

1.3_挂载阶段

挂载阶段2个钩子函数作用和执行时机

挂载阶段部分示意图:

image.png 含义讲解:

1.template选项检查

有 - 编译template返回render渲染函数

无 – 编译el选项对应标签作为template(要渲染的模板)

2.虚拟DOM挂载成真实DOM之前

3.beforeMount – 生命周期钩子函数被执行

4.把虚拟DOM和渲染的数据一并挂到真实DOM上

5.真实DOM挂载完毕

6.mounted – 生命周期钩子函数被执行

beforeMount()

在挂载开始之前被调用:相关的 render 函数首次被调用

场景: 预处理data, 不会触发updated钩子函数

mounted()

真实DOM挂载以后被调用

场景: 可获取到dom元素

1.4_更新阶段

更新阶段2个钩子函数作用和执行时机

更新阶段部分示意图:

image.png 含义讲解:

1.当data里数据改变, 更新DOM之前

2.beforeUpdate – 生命周期钩子函数被执行

3.虚拟DOM重新渲染, 打补丁到真实DOM

4.updated – 生命周期钩子函数被执行

5.当有data数据改变 – 重复这个循环

beforeUpdate()

数据更新之前执行该钩子函数,此时拿不到更新之后Dom

updated()

数据更新之后执行该钩子函数,能拿到更新后的Dom

1.5_销毁阶段

目标: 掌握销毁阶段2个钩子函数作用和执行时机

销毁阶段示意图:

image.png 含义讲解:

1.当$destroy()被调用 – 比如组件DOM被移除(例v-if)

2.beforeDestroy – 生命周期钩子函数被执行

3.拆卸数据监视器、子组件和事件侦听器

4.实例销毁后, 最后触发一个钩子函数destroyed – 生命周期钩子函数被执行

beforeDestroy()

实例销毁之前调用。在这一步,实例仍然完全可用。

destroyed()

Vue 实例销毁后调用。调用后,Vue 实例指示的所有东西都会解绑定

场景: 移除全局事件, 移除当前组件, 计时器, 定时器

附带测试如下代码

父组件

<template>
  <div>
     <ul id="my">
      <li v-for="(item, ind) in arr" :key="ind">{{ item }}</li>
    </ul>
    <MyCom v-if="isShow"/>
    <hr>
    <button @click="isShow = !isShow">销毁Life组件</button>
  </div>
</template>

<script>
import MyCom from './MyCom'
export default {
  data(){
    return {
      isShow: true,
       msg: "我是变量",
      arr: [1, 2, 3, 4]
    }
  },
  components: {
    MyCom
  },
   beforeCreate () {
    // 1. 创建前
    console.log("beforeCreate ---爸爸 实例初始化前")
    console.log(this.msg) // undefined
  },
  created () {
    // 2. 创建后=> 发送ajax请求
    console.log("created ---爸爸  实例初始化后")
    console.log(this.msg) // "我是变量"
    
    // 给对象添加属性
    this.timer = setInterval(()=>{
      console.log(Date.now())
    }, 5000)
    this.fn = ()=>{ console.log(Date.now())}
    // document.addEventListener('mousemove', this.fn)
  },
  beforeMount () {
    // 3. 挂载前
    console.log("beforeMount --- 爸爸 vue的虚拟DOM, 挂载到真实的网页之前")
    console.log(document.getElementById("my")) // null
    // console.log(document.getElementById("my").children[1].innerHTML) // 报错
  },
  mounted () {
    // 4. 挂载后=> 操作dom
    console.log("mounted ---爸爸 vue的虚拟DOM, 挂载到真实的网页上 ")
    // console.log(document.getElementById("my").children[1].innerHTML)
    console.log(document.querySelector('#my').children[1].innerText)
  },
  beforeUpdate () {
    // 5. 更新前
    console.log("beforeUpdate ---爸爸 数据更新, 页面更新前")
    // 比如点击新增数组元素, vue会触发此生命周期函数, 但是此时页面并未更新, 所以获取不到新增的li标签
    // console.log(document.getElementById("my").children[4].innerHTML) // 报错
  },
  updated () {
    // 6. 更新后
    console.log("updated ---爸爸 数据更新, 页面更新后")
    console.log(document.getElementById("my").children[4].innerHTML)
  },
  beforeDestroy () {
    // 7. 销毁前
     // (清除定时器 / 解绑js定义的事件)
    console.log("beforeDestroy ---爸爸 实例销毁之前调用")
  },
  destroyed () {
    // document.removeEventListener('mousemove', 回调函数的名字)
    // document.removeEventListener('mousemove', this.fn)
    // clearInterval(this.timer)
    // 8. 销毁后
    // (清除定时器 / 解绑js定义的事件)
    console.log("destroyed ---爸爸 销毁完成")
  }
};
</script>

子组件

<template>
  <div>
    <ul id="myUl">
      <li v-for="(item, ind) in arr" :key="ind">{{ item }}</li>
    </ul>
    <button
      @click="arr.push(Math.random() * 10)"
    >
      增加一个元素
    </button>
  </div>
</template>

<script>
export default {
  data () {
    return {
      msg: "我是变量",
      arr: [1, 2, 3, 4]
    }
  },
  beforeCreate () {
    // 1. 创建前
    console.log("beforeCreate ---儿子 实例初始化前")
    console.log(this.msg) // undefined
  },
  created () {
    // 2. 创建后=> 发送ajax请求
    console.log("created ---儿子  实例初始化后")
    console.log(this.msg) // "我是变量"
    
    // 给对象添加属性
    this.timer = setInterval(()=>{
      console.log(Date.now())
    }, 5000)
    this.fn = ()=>{ console.log(Date.now())}
    // document.addEventListener('mousemove', this.fn)
  },
  beforeMount () {
    // 3. 挂载前
    console.log("beforeMount ---儿子 vue的虚拟DOM, 挂载到真实的网页之前")
    console.log(document.getElementById("myUl")) // null
    // console.log(document.getElementById("myUl").children[1].innerHTML) // 报错
  },
  mounted () {
    // 4. 挂载后=> 操作dom
    console.log("mounted ---儿子 vue的虚拟DOM, 挂载到真实的网页上 ")
    // console.log(document.getElementById("myUl").children[1].innerHTML)
    console.log(document.querySelector('#myUl').children[1].innerText)
  },
  beforeUpdate () {
    // 5. 更新前
    console.log("beforeUpdate ---儿子 数据更新, 页面更新前")
    // 比如点击新增数组元素, vue会触发此生命周期函数, 但是此时页面并未更新, 所以获取不到新增的li标签
    // console.log(document.getElementById("myUl").children[4].innerHTML) // 报错
  },
  updated () {
    // 6. 更新后
    console.log("updated ---儿子 数据更新, 页面更新后")
    console.log(document.getElementById("myUl").children[4].innerHTML)
  },
  beforeDestroy () {
    // 7. 销毁前
     // (清除定时器 / 解绑js定义的事件)
    console.log("beforeDestroy ---儿子 实例销毁之前调用")
  },
  destroyed () {
    // document.removeEventListener('mousemove', 回调函数的名字)
    // document.removeEventListener('mousemove', this.fn)
    // clearInterval(this.timer)
    // 8. 销毁后
    // (清除定时器 / 解绑js定义的事件)
    console.log("destroyed ---儿子 销毁完成")
  }
};
</script>

转载自阿洋

作者:阿洋的小窝
链接:juejin.cn/post/709536… 来源:稀土掘金
著作权归作者所有。商业转载请联系作者获得授权,非商业转载请注明出处。