Vue基础知识速查手册

326 阅读3分钟
1、Vue是什么

Vue是一套用于构建用户界面的渐进式框架

渐进式框架:Vue.js只提供了vue-cli生态中最核心的组件系统和双向数据绑定,不需要一次搞明白整个Vue生态,

2、Vue优缺点

优点:渐进式,组件化,轻量级,虚拟dom,响应式,单页面路由,数据与视图分开

缺点:spa不利于Seo优化,不支持IE8以下,首屏加载时间长

3、Vue & React区别

相同点:spa、虚拟dom、组件化、单向数据流、ssr

不同点:

  • Vue模板语法,React jsx语法

  • Vue响应式处理数据,React手动(setState)

  • React单向数据绑定 , Vue双向数据绑定

  • React用redux , Vue用Vuex

4、MVVM是什么?和MVC有何区别呢?

www.ruanyifeng.com/blog/2015/0…

<<MVC 与三层架构>>

<<MVC,MVP 和 MVVM 的图示>>

5、Vue中当前组件所有属性快速传递给子组件

v-bind

6、Vue修饰符

image-20211104102810965

7、Vue内置指令

cn.vuejs.org/v2/api/#v-t…

8、组件之间的传值方式有哪些?

1、父传子:

2、子传父:

  • 通过this.$emit(‘xxxxx’,paload)

  • $refs 获取组件实例

3、兄弟组件:

  • eventbus处理

  • 通过公共上层组件传递

4、使用Vuex全局状态管理

5、本地缓存

9、Eventbus原理及优缺点

核心

export default EventBus = new Vue(),通过创建一个Vue实例来存储需要通信的数据。

通过发布订阅者模式,完成数据传递

  • EventBus.$on("bMsg", (msg) => { this.msg = msg;}); //接收数据

  • EventBus.$emit("aMsg", '要发送的数据'); //发送数据

优点

  • 可以解决层层嵌套或同级组件数据传递的痛点

缺点

  • Vue是Spa单页应用,当某页面刷新,与之关联的bus也会被清除

  • 如果业务有反复操作的页面,EventBus在监听的时候就会触发很多次,也是一个非常大的隐患。这时候我们就需要好好处理EventBus在项目中的关系。通常会用到,在Vue页面销毁时,同时移除EventBus事件监听。

  • 由于是都使用一个Vue实例,所以容易出现重复触发的情景,两个页面都定义了同一个事件名,并且没有用$off销毁(常出现在路由切换时)。

10、v-if和v-show有何区别?
  • 相同点:

    都能控制元素显隐

  • 不同点:

    1、v-if 为false的时候会直接

    销毁

    当前元素;

    2、v-show为false的时候指示隐藏了当前元素,类似display:none;

  • 故频繁或者大数量显隐使用v-show,否则使用v-if

11、为什么v-if和v-for不建议用在同一标签
  • 在Vue2中,v-for优先级是高于v-if的 ,当 v-for 和v-if同时存在,优先执行v-for,再执行v-if,会增加无用操作

    demo:

    下面的代码会先把7个元素都遍历出来,然后再一个个判断是否为3,并把3给==销毁==,这样的坏处就是,渲染了无用的3节点,增加无用的dom操作

    <div v-for="item in [1, 2, 3, 4, 5, 6, 7]" v-if="item !== 3"> {{item}}</div>
    
  • 解决方案:

    1. computed过滤

    2. template嵌套

12、Vue响应式数据理解

Vue响应式数据核心是运用了Objec.defineProperty()

当把js对象传入Vue实例的data,Vue会遍历这个对象所有property , Objec.defineProperty()把所有的property都转为getter / setter , 使property 在被访问或修改的时候通知变更,然后view更新

image-20211027170239541

cn.vuejs.org/v2/guide/re…

13、不需要响应式的数据应该怎么处理?
  1. 将数据定义在data return 之前即:

    data () {
    this.list1 = { xxxxxxxxxxxxxxxxxxxxxxxxxxxxxxx }
    this.list2 = { xxxxxxxxxxxxxxxxxxxxxxxxxxxxxxx }
    this.list3 = { xxxxxxxxxxxxxxxxxxxxxxxxxxxxxxx }
    this.list4 = { xxxxxxxxxxxxxxxxxxxxxxxxxxxxxxx }
    this.list5 = { xxxxxxxxxxxxxxxxxxxxxxxxxxxxxxx }
    return {} }

  2. Object.freeze()

用于冻结某对象,冻结之后将无法再改变对象属性

data () {
    return {     
        list1: Object.freeze({xxxxxxxxxxxxxxxxxxxxxxxx}),
        list2: Object.freeze({xxxxxxxxxxxxxxxxxxxxxxxx}),
        list3: Object.freeze({xxxxxxxxxxxxxxxxxxxxxxxx}),
        list4: Object.freeze({xxxxxxxxxxxxxxxxxxxxxxxx}),
        list5: Object.freeze({xxxxxxxxxxxxxxxxxxxxxxxx}), 
    }
}
14、双向数据绑定 & 单向数据流
  • 双向数据绑定:

1、Vue 提供了 v-model 指令,它能轻松实现表单输入和应用状态之间的双向绑定

2、v-model 指令在表单 <input><textarea><select> 元素上创建双向数据绑定。它会根据控件类型自动选取正确的方法来更新元素

3、但 v-model 本质上不过是语法糖。它负责监听用户的输入事件@input)以更新数据(@change),并对一些极端场景进行一些特殊处理。

  • 单向数据流:

1、Vue父子组件之间数据传递,遵循单向数据流的,父组件可以向子组件传递props,但是子组件不能修改父组件传递来的props,子组件只能通过事件通知父组件进行数据更改

  • 小结:

Vue双向数据绑定和单向数据流并不冲突,本质上Vue依然是单向数据流,v-model只是对表单事件做了一层封装用于更好的处理表单数据

15、插槽

用于Vue内容分发,将 <slot> 元素作为承载分发内容的出口。

1. 语法

<slot name="xxxx"></slot>

2. 使用

  • 假如内容要插入的位置如下

     <p> 
    // 内容插入这里👉<slot name="slot-test">我是插槽默认值,在没有传递数据的时候显示</slot>👈   
    </p>
    
  • 2.6.0版本前

     <span slot="slot-test"> 我是要插入的内容 </span>
    
  • 2.6.0版本以后( Vue 提供了v-slot标签)

     <template v-slot:slot-test>   
         <span> 我是要插入的内容 </span> 
     </template>
    
16、Provide-inject

文档:cn.vuejs.org/v2/api/#pro…

provide 选项允许我们指定我们想要提供给后代组件的数据/方法

然后在任何后代组件里,我们都可以使用 inject 选项来接收指定的我们想要添加在这个实例上的 property

Demo:

#parent

provide: function () {    
    return {    
        getMap: this.getMap,  //这样写是非响应式,provide数据变化,inject不会更新数据    
        responsive_getMap: this, //响应式数据需要把整个this结构传递给inject    
    }
}

#children

inject: ['getMap']
​# or
​inject: {    
    getMap1: {
    from: 'getMap1',
    default: () => {} 
},
responsive_getMap1: {
    from: 'responsive_getMap1', 
    default: () => {}
    }
}

#####17、 父子组件生命周期顺序

子组件创建时间: 父组件beforeMountedMounted之间

image-20211213164116578

代码: github.com/JuntengMa/V…

18、对象新属性无法更新视图,删除属性无法更新视图,为什么?怎么办?

原因:

  • Object.defineProperty没有对对象的新属性进行属性劫持

方案:

  • 对象新属性无法更新视图:使用Vue.$set(obj, key, value),组件中this.$set(obj, key, value)

  • 删除属性无法更新视图:使用Vue.$delete(obj, key),组件中this.$delete(obj, key)

19、为什么只对对象 ==数据劫持==,而要对数组进行方法重写?
  • 因为对象最多也就几十个属性,拦截起来数量不多,但是数组可能会有几百几千项,拦截起来非常耗性能,所以直接重写数组原型上的方法,是比较节省性能的方案

  • 修改数组数据arr[index] = xxx无法更新视图解决方案:

    • 使用数组的splice方法,arr.splice(index, 1, item)

    • 使用Vue.$set(arr, index, value)

20、props怎么自定义验证
props: {    
    num: {      
        default: 1,      
        validator: 
        function (value) {          
        // 返回值为true则验证不通过,报错          
        return [1, 2, 3, 4, 5].indexOf(value) !== -1        
        }    
    }
}
21、watch的immediate属性有什么用?

使用immediatetrue时,会初始执行一次

watch: {   
    searchInputValue:{     
        handler: 'getList',     
        immediate: true   
    }
}
22、computed如何实现传参?
// html
<div>{{ total(3) }}</div>​

// js
computed: {    
    total() {      
        return function(n) {          
        return n * this.num         
        }    
    },
}
23、class 与 style 如何动态绑定?
  • 动态class对象<div :class="{ 'is-active': true, 'red': isRed }"></div>

  • 动态class数组<div :class="['is-active', isRed ? 'red' : '' ]"></div>

  • 动态style对象<div :style="{ color: textColor, fontSize: '18px' }"></div>

  • 动态style数组<div :style="[{ color: textColor, fontSize: '18px' }, { fontWeight: '300' }]"></div>

26、.sync用法

parent 👇

​<dialog :visible.sync="dialogVisible" />

child 👇

<el-dialog title="xxxx" :visible="visible" @close="close" />

close() {    
    this.$emit("update:visible", false);
},
27、过滤器(filter)

cn.vuejs.org/v2/guide/fi…

自定义过滤器,常用于一些常见的文本格式化

规则:变量名 + “ | ” + 过滤器名

<!-- 在双花括号中 -->
<div>{{ message | capitalize }}</div>
<!-- 在 `v-bind` 中 -->
<div v-bind:id="rawId | capitalize"></div>

filters: {  
    capitalize: function (value) {      
        if (!value) return ''      
        value = value.toString()      
        return value.charAt(0).toUpperCase() + value.slice(1)  
    }
}
28、Vue的虚拟DOM原理?
28-1、什么是虚拟dom?

虚拟DOM简单来说就是一个js对象构建的树,用对象的属性描述dom节点,通过一些操作最后渲染为真正的DOM节点

28-2、虚拟DOM和真实DOM怎么映射的?
  • js

    <ul id='list'>
    <li class='item'>Item 1</li>  
    <li class='item'>Item 2</li>  
    <li class='item'>Item 3</li>
    </ul>
    
  • Virtual Dom

    var element = {    
    tagName:'ul',    
    props:{ id:'list'},
    children:[
    {tagName:'li',props:{class:'item'},children:['Item1']},
    {tagName:'li',props:{class:'item'},children:['Item2']},
    {tagName:'li',props:{class:'item'},children:['Item3']},
    ]
    }
    
28-3、为什么要使用虚拟DOM
  • 操作原生DOM慢,且消耗性能,js运行效率高

  • Virtual DOM的优势不在于单次的操作,而是在大量、频繁的数据更新下,能够对视图进行合理、高效的更新。

29、Vue Diff算法
  • 什么是diff算法

    在页发生大量重绘及回流的时候用于计算DOM节点变化,最后只修改发生变化的DOM节点,而不用对整DOM进行更新

    1. 回流:浏览器重新渲染部分或全部文档的过程

    2. 重绘:当页面中元素

      样式

      的改变并不影响它在文档流中的位置时(例如:colorbackground-colorvisibility等),浏览器会将新样式赋予给元素并重新绘制它,这个过程称为重绘。

    3. 详细: juejin.cn/post/684490…

  • 原理

    虚拟DOM会先生成一棵virtual DOM,当virtual DOM某个节点发生改变的时候会生成新的Vnode,然后新旧Vnode进行对比,发现有修改的地方再去修改真实DOM

30、element自定义表单校验
{    validator: (rule, value, callback) => {        if (!Boolean(value)) {            callback(new Error("请输入用户评分阈值"));        }        if (value > 100) {            callback(new Error("用户评分阈值不能大于100"));        }        callback();    },    trigger: "blur",},
31、NextTick用处
  • Vue 在更新 DOM 时是异步执行的 , 只要侦听到数据变化, Vue 将开启一个队列,并缓冲在同一事件循环中发生的所有数据变更

  • 同一事件循环内多次修改,会统一进行一次视图更新(☝☝☝上句话的通俗解释)

  • 使用场景:

    数据更新,视图还未更新,我们需要拿到最新视图数据的时候使用

    demo

    <div ref="testDiv">{{name}}</div>​name: '小林'​this.name = '林三心'​console.log(this.$refs.testDiv.innerHTML)   // 小林​this.$nextTick(() => {    console.log(this.$refs.testDiv.innerHTML) // 林三心})
    
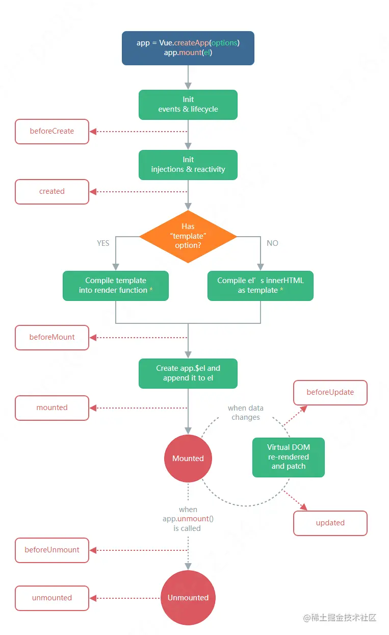
32、生命周期

image-20211213161041290

33、Vue能否在==data==里面直接使用props传过来的值,为什么?

可以直接使用,因为在Vue源码中使用initState( )函数初始化Vue组件实例状态,其中初始化顺序依次为:

props

—>

methods

—>

data

—>

computed

—>

watch

export function initState(vm) {  
// 获取传入的数据对象  
    const opts = vm.$options;​  
    if (opts.props) {    initProps(vm);  }    
    if (opts.methods) {    initMethod(vm);  }    
    if (opts.data) {    // 初始化data    initData(vm);  }    
    if (opts.computed) {    initComputed(vm);  }    
    if (opts.watch) {    initWatch(vm);  }
}
34、为什么Vue的data是个函数并且返回一个对象呢?

当data是个函数的时候,组件每次调用data中的数据,data执行都会返回一个新的对象,防止多处调用造成数据污染

35、Vue中为什么可以直接使用this.name='测试'直接访问或修改data中的数据

Vue实例中初始化data数据的时候,使用Object.defineProperty 对数据做了一层代理,==将数据都挂载在Vue实例上==,最后结果形成如 this.name ==> this._data .name,我们可以使用 this.a 来访问 this._data.a

// 数据代理
function proxy(object, sourceKey, key) {  
    Object.defineProperty(object, key, {
        get() { 
            return object[sourceKey][key]; 
        },    
        set(newValue) { 
            object[sourceKey][key] = newValue;    
        },  
    });
}

juejin.cn/post/702319…

juejin.cn/post/698421…

36、Vue+elememt table表单校验
<el-form ref="work_plan_form" :model="dataInfo" :rules="rules">        <el-table :data="dataInfo.workPlan" style="width: 100%">                    <el-table-column label="序号" type="index" align="center" />                    <el-table-column label="班次" align="center" prop="name">            <template slot-scope="{ row, $index }">              <el-form-item :prop="`workPlan.${$index}.name`" :rules="rules.name">                <el-input v-model="row.name" placeholder="" maxlength="20"></el-input>              </el-form-item>            </template>          </el-table-column><el-table-column label="服务时间" align="center" prop="serviceTime">            <template slot-scope="{ row, $index }">              <el-form-item                :prop="`workPlan.${$index}.serviceTime`"                :rules="rules.serviceTime"              >                <el-time-picker                  @change="(val) => serviceTimeChange(val, row)"                  style="width: 400px"                  value-format="HH:mm"                  is-range                  v-model="row.serviceTime"                  range-separator="至"                  start-placeholder="开始时间"                  end-placeholder="结束时间"                  placeholder="选择时间范围"                />              </el-form-item>            </template>          </el-table-column><el-table-column label="顾问" align="center" prop="adviser">            <template slot-scope="{ row, $index }">              <el-form-item :prop="`workPlan.${$index}.adviser`" :rules="rules.adviser">                <el-select v-model="row.adviser">                  <el-option                    v-for="item in []"                    :key="item.dictValue"                    :label="item.dictLabel"                    :value="item.dictValue"                  />                </el-select>              </el-form-item>            </template>          </el-table-column>                  </el-table>      </el-form>