记一次 ElasticJob 从节点循环等待分片导致部分分片未执行的问题排查

1,018 阅读10分钟

本文已参与「新人创作礼」活动,一起开启掘金创作之路。

本人水平及经验有限,内容如有错误或表述不当,请各位大佬批评指正!

分布式调度解决方案 github.com/apache/shar…

本文基于 ElasticJob-Lite 3.0.0-beta-SNAPSHOT,撰写时 master 分支最新的 commit 为: Trigger one-off job via Zookeeper (#1457)

背景描述

这段时间本人使用 ElasticJob 的 OneOffJobBootstrap 实现一个纯外置的 DAG 调度。 在调度时,DAG 中的每个节点都对应了一个 OneOffJobBootstrap 的实例,DAG 调度器通过 OneOffJobBootstrap 的 execute() 方法调度节点。

其中,每个 DAG 中的 OneOffJobBootstrap 实例是首次进行该 DAG 调度时才会初始化,后续 DAG 调度都将直接基于该实例调用 execute() 方法。

用伪代码描述:

private OneOffJobBootstrap aNodeOfDag;

public void scheduleNode() {
	if (null == aNodeOfDag) {
		aNodeOfDag = new OneOffJobBootstrap(...);
	}
	aNodeOfDag.execute();
}

DAG 模块、DAG 作业执行器模块写好后,在本地环境进行自测。

  • 在单进程情况下,DAG 作业调度正常;
  • 同时启动两个进程,DAG 作业调度正常,DAG 中每个节点的分片正常;
  • 先启动单个进程,该进程运行一段时间(至少完成过一次 DAG 作业)后,再启动新的进程加入集群。此时预期是 DAG 中的每个节点会被重新分片以分配给多个进程。但实际情况是, DAG 中某个节点的作业只有该作业的 Leader 进程执行了,非 Leader 进程的 Debug 日志循环打印等待分片,且直到下一次 DAG 调度,非 Leader 进程的分片仍然没有运行。

初步分析与判断

验证是否与 OneOffJobBootstrap 的触发方式有关

看起来像是 OneOffJobBootstrap 出了问题,只有该作业的 Leader 节点所在进程执行成功,立即联想到有没有可能和前段时间修复的 OneOffJobBootstrap 无法分布式执行的问题 有关系?

于是编写了两段使用 OneOffJobBootstrap 调度作业的代码进行验证,用伪代码描述逻辑:

private static OneOffJobBootstrap bootstrap;

public static void initializeAndExecuteInLoop() {
	bootstrap = new OneOffJobBootstrap(...);
	while (true) {
		bootstrap.execute();
		TimeUnit.SECONDS.sleep(10L);
	}
}

public static void initializeOnly() {
	bootstrap = new OneOffJobBootstrap(...);
}

先启动一个进程执行 initializeAndExecuteInLoop() 方法; 然后再启动执行 initializeOnly() 的进程,且在整个过程中频繁增加或减少执行该方法的进程。

经过几轮测试发现,每一次调度都能完成分片且所有分片都能正常执行。也许不是这个问题?

分析 DAG 作业执行器的逻辑特点,猜测与节点初始化有关

根据本人 DAG 作业执行器的实现逻辑,其中有一个关键点:

DAG 中每个节点的 OneOffJobBootstrap 将在首次调度时初始化

回顾场景:

先启动单个进程,该进程运行一段时间(至少完成过一次 DAG 作业)后,再启动新的进程加入集群。

此时集群中,已有进程的 DAG 的节点都已经经过初始化且时刻准备着,新加入的节点需要经过一个初始化的过程(OneOffJobBootstrap 的初始化),初始化完成后就可以监听触发作业的 ZNode。

新的节点在加入过程中会创建实例、分片标记等相关 ZNode,也许在这过程中老节点和新节点发生了什么摩擦?

口说无凭,开始验证。


问题排查过程

环境说明

基本信息:

➜  ~ uname -a
Linux local-wwj-icu 5.4.0-47-generic #51-Ubuntu SMP Fri Sep 4 19:50:52 UTC 2020 x86_64 x86_64 x86_64 GNU/Linux
➜  ~ java -version
java version "1.8.0_261"
Java(TM) SE Runtime Environment (build 1.8.0_261-b12)
Java HotSpot(TM) 64-Bit Server VM (build 25.261-b12, mixed mode)
➜  ~ docker images zookeeper
REPOSITORY          TAG                 IMAGE ID            CREATED             SIZE
zookeeper           3.6.1               6ad6cb039dfa        6 weeks ago         252MB

其中,zookeeper 直接在 K8S 上部署单节点。

➜  ~ kubectl get po -n zk zk36-0 -owide 
NAME     READY   STATUS    RESTARTS   AGE   IP             NODE            NOMINATED NODE   READINESS GATES
zk36-0   1/1     Running   10         16d   10.240.0.150   local.wwj.icu   <none>           <none>

以尽量简洁的方式复现问题

复现问题的关键点

  1. 集群中已有就绪的作业实例;
  2. 作业调度的同时有新实例加入。

构造复现代码

由于直接使用 DAG 复现问题在排查上会增加一些麻烦,经过一段时间分析后,本人构造了尽量简单的问题复现代码。

完整代码可以在 TeslaCN/reproduce-blocking 找到。

关于 OneOffJobBootstrap,只要任意一个实例的 execute() 被调用,集群中有相应作业的 OneOffJobBootstrap 实例的节点就会分布式地执行作业。

定义作业执行逻辑。 该作业执行逻辑定义了 OneOffJobBootstrap 实例的初始化逻辑,并且只由分片 0 执行 execute() 方法。

import lombok.RequiredArgsConstructor;
import lombok.SneakyThrows;
import lombok.extern.slf4j.Slf4j;
import org.apache.shardingsphere.elasticjob.api.JobConfiguration;
import org.apache.shardingsphere.elasticjob.api.ShardingContext;
import org.apache.shardingsphere.elasticjob.lite.api.bootstrap.impl.OneOffJobBootstrap;
import org.apache.shardingsphere.elasticjob.reg.base.CoordinatorRegistryCenter;
import org.apache.shardingsphere.elasticjob.simple.job.SimpleJob;

import java.util.concurrent.ConcurrentHashMap;
import java.util.concurrent.ConcurrentMap;
import java.util.concurrent.TimeUnit;

@Slf4j
@RequiredArgsConstructor
public final class ScheduleSimpleJob implements SimpleJob {
    
    private static final ConcurrentMap<String, OneOffJobBootstrap> JOBS = new ConcurrentHashMap<>();
    
    private final String scheduleJobName;
    
    private final CoordinatorRegistryCenter registryCenter;
    
    @Override
    public void execute(final ShardingContext shardingContext) {
        JOBS.computeIfAbsent(scheduleJobName, unused -> {
            JobConfiguration jobConfiguration = JobConfiguration.newBuilder(scheduleJobName, 3).build();
            return new OneOffJobBootstrap(registryCenter, new SomeSimpleJob(), jobConfiguration);
        });
        if (0 != shardingContext.getShardingItem()) {
            return;
        }
        log.info("Execute job {} on 0", scheduleJobName);
        executeOneOffJob();
    }
    
    private void executeOneOffJob() {
        JOBS.get(scheduleJobName).execute();
    }
    
    @Slf4j
    public static final class SomeSimpleJob implements SimpleJob {
        
        @SneakyThrows
        @Override
        public void execute(final ShardingContext shardingContext) {
            long since = System.currentTimeMillis();
            log.info("{} [{}] started.", shardingContext.getJobName(), shardingContext.getShardingItem());
            double took = Math.random() * 5000;
            TimeUnit.MILLISECONDS.sleep((long) took);
            log.info("{} [{}] finished. Took {}", shardingContext.getJobName(), shardingContext.getShardingItem(), System.currentTimeMillis() - since);
        }
    }
}

启动类:

import org.apache.shardingsphere.elasticjob.api.JobConfiguration;
import org.apache.shardingsphere.elasticjob.lite.api.bootstrap.impl.ScheduleJobBootstrap;
import org.apache.shardingsphere.elasticjob.reg.base.CoordinatorRegistryCenter;
import org.apache.shardingsphere.elasticjob.reg.zookeeper.ZookeeperConfiguration;
import org.apache.shardingsphere.elasticjob.reg.zookeeper.ZookeeperRegistryCenter;

import java.util.Optional;

public final class ReproduceMain {
    
    public static void main(String[] args) {
        CoordinatorRegistryCenter registryCenter = setupRegCenterFromProperties();
        JobConfiguration jobConfiguration = JobConfiguration.newBuilder("schedule-job", 3).cron("0/30 * * * * ?").build();
        new ScheduleJobBootstrap(registryCenter, new ScheduleSimpleJob("foo",registryCenter), jobConfiguration).schedule();
    }
    
    public static CoordinatorRegistryCenter setupRegCenterFromProperties() {
        String servers = Optional.ofNullable(System.getProperty("zk.servers")).orElseThrow(() -> new IllegalArgumentException("Missing -Dzk.servers"));
        String namespace = Optional.ofNullable(System.getProperty("zk.namespace")).orElseThrow(() -> new IllegalArgumentException("Missing -Dzk.namespace"));
        ZookeeperConfiguration zookeeperConfiguration = new ZookeeperConfiguration(servers, namespace);
        ZookeeperRegistryCenter zookeeperRegistryCenter = new ZookeeperRegistryCenter(zookeeperConfiguration);
        zookeeperRegistryCenter.init();
        return zookeeperRegistryCenter;
    }
}

执行复现代码并分析

执行方法:

  1. 启动一个新进程 A,并等待 A 完成一次作业执行;
  2. 启动一个新进程 B,等待至下一次作业执行时间,问题复现。

可能因本地环境比较稳定,涉及 Zookeeper 通讯的时间基本是恒定的,硬件资源充足,按照以上方法执行复现代码,问题 几乎必现

此时,进程 A 为 Leader 节点,分片为 [1];进程 B 非 Leader 节点,分片为 [0, 2]。

进程 A 的日志: 在这里插入图片描述 进程 B 的日志: 在这里插入图片描述 此时进程 A 的分片已经运行完了,但是进程 B 一直处于等待分片的状态。

本次调度最终只有分片 [1] 被执行,分片 [0, 2] 没有被执行。

后续存在两种情况:

  1. 如果调用 OneOffJobBootstrap#execute() 的逻辑后续不需要等待作业执行完毕(OneOffJobBootstrap#execute() 是异步方法,不会阻塞),持续等待分片的情况会在下一次作业调度解除,作业分片的执行恢复正常。(即存在 1 次部分分片未执行的情况)
  2. 如果 OneOffJobBootstrap#execute() 被调用后阻塞了线程等待执行结果(阻塞 OneOffJobBootstrap#execute() 后面的逻辑,通过监听 Zookeeper ZNode 的运行状态判断执行完毕),则等待分片的状态将会持续下去,影响作业调度。

由于涉及多进程及客户端连接,本人暂时想不到如何 Debug 代码,只能通过日志排查。

通过 Zookeeper CLI 增加 Watches 排查

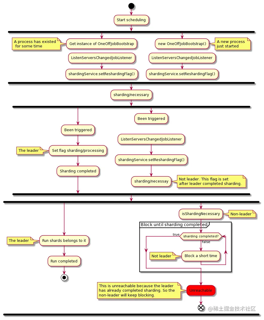
在这里插入图片描述 从 Zookeeper 的 ZNodes 变化可以看出,Leader 已经完成了重新分片并开始执行自己的分片了,但是这时候突然又插入了一个 sharding/necessary 的标记。当非 Leader 实例执行到分片相关的逻辑后,开始循环等待 Leader 完成分片,但是它并不知道 Leader 已经完成分片并开始执行自己的分片了。

通过程序日志排查

在源码中各个分片相关的位置添加了日志输出后,按照前文的问题复现步骤执行复现代码。截取关键部分的日志,将两个进程的日志对比分析。

时间轴

此处先启动的进程称为“老进程”,后启动的进程称为”新进程“。

  • [22:31:30,002] 两个节点同步开始调度 OneOffJobBootstrap,其中老进程的 OneOffJobBootstrap 已经有实例存在,新进程的 OneOffJobBootstrap 需要进行实例化。
  • [22:31:30,240] 老进程的 ListenServersChangedJobListener 设置 sharding/necessary 标志。
  • [22:31:30,243] 老进程的 ListenServersChangedJobListener 设置 sharding/necessary 标志。
  • [22:31:30,246] OneOffJobBootstrap#execute() 方法被其中一个进程调用完毕,TRIGGER 标志都已经写入所有作业实例。
  • [22:31:30,248] 老进程的 JobTriggerStatusJobListener 监听到 TRIGGER 标志,调用 JobScheduleController#triggerJob() 方法执行作业。
  • [22:31:30,254] 新进程的 ListenServersChangedJobListener 设置 sharding/necessary 标志。
  • [22:31:30,276] Leader 节点(老进程)开始分片。
  • [22:31:30,258] 新进程的 ListenServersChangedJobListener 设置 sharding/necessary 标志。
  • [22:31:30,276] Leader 节点(老进程)完成分片。
  • [22:31:30,287] 新进程的 ListenServersChangedJobListener 设置 sharding/necessary 标志。
  • [22:31:30,292] 新进程的 ListenServersChangedJobListener 设置 sharding/necessary 标志。
  • [22:31:30,295] 新进程的 JobTriggerStatusJobListener 监听到 TRIGGER 标志,调用 JobScheduleController#triggerJob() 方法执行作业。
  • [22:31:30,302] 新进程的 Quartz 开始调度 LiteJob#execute() 方法执行作业。
  • [22:31:30,305~] 新进程循环等待 Leader 分片完成。从此循环阻塞开始

流程图

PlantUML

原始日志(部分,仅供参考)

初步结论

由于所有节点的 Listener 在监听到 servers 和 instances 变化后都可以写入 sharding/necessary 标志,由于写入次数较多且写入请求来自集群所有节点,写入的时间与 Leader 开始分片的顺序便出现不可控的情况。一旦有 Listener 的 sharding/necessary 标志的写入操作比 Leader 分片慢一拍,就会出现从节点等待分片的死锁情况。


总结

问题出现概率

其实一开始我在考虑,现在遇到的这个情况到底是不是 Bug?还是说这是一个特别极端、触发概率特别小或用户使用方式不恰当造成问题?

考虑到以下几点,我还是将这个问题当作 Bug 来看待:

  1. 作为 SDK,我们难以考虑到用户所有的场景和所有的使用方式,而且会了解甚至研究源码的用户应该只有很小一部分,我们不能指望用户如何去使用我们的 SDK;
  2. 本文所提到的问题有稳定复现的方式,问题复现代码使用的都是向用户提供的 API,属于正常使用方式;
  3. 对于一个分布式调度解决方案,出现某一次作业部分分片未执行的不可靠情况应该是不允许的。

问题直接原因

新进程的 ListenServersChangedJobListener 监听到数据变化设置 sharding/necessary 标志时,Leader 节点已经完成了分片。非 Leader 节点只能循环等待直到 Leader 节点分片完成,因此出现循环阻塞等待分片的死锁情况。

解决思路

限制 ListenServersChangedJobListener 仅主节点可设置分片标志

当作业的 server 或 instance 发生变化时,该作业所有节点都会监听到相关变化并设置 sharding/necessary 标志。多个节点同时进行多次写入,如果此时 Leader 节点恰好要进行重新分片,便存在分片完毕后仍然有 sharding/necessary 标志写入的风险。 由 Leader 节点完成 sharding/necessray 的设置,如果不存在 Leader 则对可用实例进行选举,在保证需要重新分片的情况不会被遗漏以外,也让 sharding/necessary 标志的写入更可控。

当作业实例初始化时,无须再次写入 sharding/necessary 标志

以下代码为作业实例初始化过程中的设置过程:

    /**
     * Register start up info.
     * 
     * @param enabled enable job on startup
     */
    public void registerStartUpInfo(final boolean enabled) {
        listenerManager.startAllListeners();
        leaderService.electLeader();
        serverService.persistOnline(enabled);
        instanceService.persistOnline();
        shardingService.setReshardingFlag();
        if (!reconcileService.isRunning()) {
            reconcileService.startAsync();
        }
    }

注册启动信息时,先启动了所有 Listeners,其中就包括了 ListenServersChangedJobListener。此处注册实例即会触发 ListenServersChangedJobListener,无须再调用 shardingService.setReshardingFlag() 设置 sharding/necessary 标志。

github.com/apache/shar…

问题延伸

其他会调用 ShardingService#setReshardingFlag() 的地方是否也会存在这个问题?

ListenServersChangedJobListener 所在的外部类下还有另一个 Listener

    class ShardingTotalCountChangedJobListener extends AbstractJobListener {
        
        @Override
        protected void dataChanged(final String path, final Type eventType, final String data) {
            if (configNode.isConfigPath(path) && 0 != JobRegistry.getInstance().getCurrentShardingTotalCount(jobName)) {
                int newShardingTotalCount = YamlEngine.unmarshal(data, JobConfigurationPOJO.class).toJobConfiguration().getShardingTotalCount();
                if (newShardingTotalCount != JobRegistry.getInstance().getCurrentShardingTotalCount(jobName)) {
                    shardingService.setReshardingFlag();
                    JobRegistry.getInstance().setCurrentShardingTotalCount(jobName, newShardingTotalCount);
                }
            }
        }
    }

这个 Listener 会在作业总分片数量发生变化时,写入 sharding/necessary 标志以在下一次作业调度时重新分片。

基于上面的问题复现代码,使用同样的启动步骤,只不过每次启动前修改以下代码中的作业分片数,暂时没有测出问题。