Vue3快速上手

286 阅读9分钟

Vue3快速上手


提示:根据B站Vue尚硅谷视频课笔记整理


一、使用 vue-cli 创建Vue3.0工程(js版)

官方文档:https://cli.vuejs.org/zh/guide/creating-a-project.html#vue-create

例如:随着人工智能的不断发展,机器学习这门技术也越来越重要,很多人都开启了学习机器学习,本文就介绍了机器学习的基础内容。

## 查看@vue/cli版本,确保@vue/cli版本在4.5.0以上
vue --version
## 安装或者升级你的@vue/cli
npm install -g @vue/cli
## 创建
vue create vue_test
## 启动
cd vue_test
npm run serve


二、常用 Composition API

1. setup

理解: Vue3.0中一个新的配置项,值为一个函数。 setup是所有Composition API(组合API)“ 表演的舞台 ”。 组件中所用到的:数据、方法等等,均要配置在setup中。

  • setup函数的两种返回值:
  1. 若返回一个对象,则对象中的属性、方法, 在模板中均可以直接使用。(重点关注!)
  2. 若返回一个渲染函数:则可以自定义渲染内容。(了解)
  • 注意点:
  1. 尽量不要与Vue2.x配置混用
    • Vue2.x配置(data、methos、computed...)中可以访问到setup中的属性、方法。
    • 但在setup中不能访问到Vue2.x配置(data、methos、computed...)
    • 如果有重名, setup优先。
  2. setup不能是一个async函数,因为返回值不再是return的对象, 而是promise, 模板看不到return对象中的属性。(后期也可以返回一个Promise实例,但需要Suspense和异步组件的配合)
<template>
  <h1>一个人的信息</h1>
  <h2>姓名:{{name}}</h2>
  <h2>年龄:{{age}}</h2>
  <button @click="sayHello">说话(Vue3所配置的——sayHello)</button>
</template>

<script>
  export default {
    name: 'App',
    //此处只是测试一下setup,暂时不考虑响应式的问题。
    setup(){
      //数据
      let name = '张三'
      let age = 18
      let a = 200

      //方法
      function sayHello(){
        alert(`我叫${name},我${age}岁了,你好啊!`)
      }

      //返回一个对象(常用)
      return {
        name,
        age,
        sayHello,
      }
    }
  }
</script>

1.1 setup的两个注意点

  • setup执行的时机
  1. beforeCreate之前执行一次,thisundefined
  • setup的参数
  1. props:值为对象,包含:组件外部传递过来,且组件内部声明接收了的属性。
    • attrs: 值为对象,包含:组件外部传递过来,但没有在props配置中声明的属性, 相当于 this.$attrs
    • slots: 收到的插槽内容, 相当于 this.$slots。
    • emit: 分发自定义事件的函数, 相当于 this.$emit。
  2. context:上下文对象

2. ref函数

1、作用: 定义一个响应式的数据 2、语法: const xxx = ref(initValue)

  • 创建一个包含响应式数据的引用对象(reference对象,简称ref对象)。
  • JS中操作数据: xxx.value
  • 模板中读取数据: 不需要.value,直接:<div>{{ xxx }}</div>

3、备注:

  • 接收的数据可以是:基本类型、也可以是对象类型。
  • 基本类型的数据:响应式依然是靠Object.defineProperty()getset完成的。

4、vue3如何通过ref属性获取元素

<template>
  <div ref='box'>I am DIV</div>
</template>
<script>
import {ref,onMounted}
export default{
  setup(){
    let box = ref(null);
    onMounted(()=>{
      console.log(box.value)
    });
    return {box}
  }
}
</script>

5、Vue3 父组件调用子组件的方法

// 父组件
<template>
    <div>
        父页面
        <son-com ref="sonRef"/>
        <button @click="handleClick">test</button>
    </div>
</template>

<script>
import {
  defineComponent,
  ref,
} from 'vue';

export default defineComponent({
    setup(){
       const sonRef = ref(null);
      const handleClick = () => {
         sonRef.value.song();
      }
  return { sonRef, handleClick, }
  } 
}) 
</script>
// 子组件
<template>
   <div>
        子页面
    </div>
</template>

<script>
import {
  defineComponent
} from 'vue';

export default defineComponent({
    setup(){
    const song = () => alert('hello world');
    return { 
      song, // 别忘记 return 
    } 
  } 
}) 
</script>
<template>
  <h1>一个人的信息</h1>
  <h2>姓名:{{name}}</h2>
  <h2>年龄:{{age}}</h2>
  <h3>工作种类:{{job.type}}</h3>
  <h3>工作薪水:{{job.salary}}</h3>
  <button @click="changeInfo">修改人的信息</button>
</template>

<script>
  import {ref} from 'vue'
  export default {
    name: 'App',
    setup(){
      //数据
      let name = ref('张三')
      let age = ref(18)
      let job = ref({
        type:'前端工程师',
        salary:'30K'
      })

      //方法
      function changeInfo(){
        // name.value = '李四'
        // age.value = 48
        console.log(job.value)
        // job.value.type = 'UI设计师'
        // job.value.salary = '60K'
        // console.log(name,age)
      }

      //返回一个对象(常用)
      return {
        name,
        age,
        job,
        changeInfo
      }
    }
  }
</script>

3. reactive函数

  • 作用: 定义一个对象类型的响应式数据(基本类型不要用它,要用ref函数)
  • 语法:const 代理对象= reactive(源对象)接收一个对象(或数组),返回一个代理对象(Proxy的实例对象,简称proxy对象)
  • reactive定义的响应式数据是“深层次的”。
  • 内部基于ES6Proxy 实现,通过代理对象操作源对象内部数据进行操作。
<template>
  <h1>一个人的信息</h1>
  <h2>姓名:{{person.name}}</h2>
  <h2>年龄:{{person.age}}</h2>
  <h3>工作种类:{{person.job.type}}</h3>
  <h3>工作薪水:{{person.job.salary}}</h3>
  <h3>爱好:{{person.hobby}}</h3>
  <h3>测试的数据c:{{person.job.a.b.c}}</h3>
  <button @click="changeInfo">修改人的信息</button>
</template>

<script>
  import {reactive} from 'vue'
  export default {
    name: 'App',
    setup(){
      //数据
      let person = reactive({
        name:'张三',
        age:18,
        job:{
          type:'前端工程师',
          salary:'30K',
          a:{
            b:{
              c:666
            }
          }
        },
        hobby:['抽烟','喝酒','烫头']
      })

      //方法
      function changeInfo(){
        person.name = '李四'
        person.age = 48
        person.job.type = 'UI设计师'
        person.job.salary = '60K'
        person.job.a.b.c = 999
        person.hobby[0] = '学习'
      }

      //返回一个对象(常用)
      return {
        person,
        changeInfo
      }
    }
  }
</script>

4. Vue3.0中的响应式原理

4.1 vue2.x的响应式

1、 实现原理:

  • 对象类型:通过Object.defineProperty()对属性的读取、修改进行拦截(数据劫持)。
  • 数组类型:通过重写更新数组的一系列方法来实现拦截。(对数组的变更方法进行了包裹)。
Object.defineProperty(data, 'count', {
    get () {}, 
    set () {}
})

2、 存在问题:

  • 新增属性、删除属性, 界面不会更新。
  • 直接通过下标修改数组, 界面不会自动更新。
  • 模拟Vue2中实现响应式
//源数据
let person = {
    name:'张三',
    age:18
}

Object.defineProperty(p,'name',{
    configurable:true,
    get(){ //有人读取name时调用
      return person.name
    },
    set(value){ //有人修改name时调用
      console.log('有人修改了name属性,我发现了,我要去更新界面!')
      person.name = value
    }
})
Object.defineProperty(p,'age',{
    get(){ //有人读取age时调用
      return person.age
    },
    set(value){ //有人修改age时调用
      console.log('有人修改了age属性,我发现了,我要去更新界面!')
      person.age = value
    }
})

4.2 Vue3.0的响应式

1、实现原理:

2、模拟Vue3中实现响应式

//源数据
let person = {
   name:'张三',
   age:18
}
const p = new Proxy(person,{
   //有人读取p的某个属性时调用
   get(target,propName){
     console.log(`有人读取了p身上的${propName}属性`)
    return Reflect.get(target,propName)
   },
   //有人修改p的某个属性、或给p追加某个属性时调用
   set(target,propName,value){
     console.log(`有人修改了p身上的${propName}属性,我要去更新界面了!`)
     Reflect.set(target,propName,value)
   },
   //有人删除p的某个属性时调用
   deleteProperty(target,propName){
     console.log(`有人删除了p身上的${propName}属性,我要去更新界面了!`)
     return Reflect.deleteProperty(target,propName)
   }
})

5. reactive对比ref

1、从定义数据角度对比:

  • ref用来定义:基本类型数据。
  • reactive用来定义:对象(或数组)类型数据。
  • 备注:ref也可以用来定义对象(或数组)类型数据, 它内部会自动通过reactive转为代理对象。

2、从原理角度对比:

  • ref通过Object.defineProperty()的get与set来实现响应式(数据劫持)。
  • reactive通过使用Proxy来实现响应式(数据劫持), 并通过Reflect操作源对象内部的数据。

3、从使用角度对比:

  • ref定义的数据:操作数据需要.value,读取数据时模板中直接读取不需要.value
  • reactive定义的数据:操作数据与读取数据:均不需要.value

7. 计算属性与监视

7.1. computed函数

  • 与Vue2.x中computed配置功能一致
  • 写法
<template>
  <h1>一个人的信息</h1>
  姓:<input type="text" v-model="person.firstName">
  <br>
  名:<input type="text" v-model="person.lastName">
  <br>
  <span>全名:{{person.fullName}}</span>
  <br>
  全名:<input type="text" v-model="person.fullName">
</template>

<script>
  import {reactive,computed} from 'vue'
  export default {
    name: 'Demo',
    setup(){
      //数据
      let person = reactive({
        firstName:'张',
        lastName:'三'
      })
      //计算属性——简写(没有考虑计算属性被修改的情况)
      /* person.fullName = computed(()=>{
        return person.firstName + '-' + person.lastName
      }) */

      //计算属性——完整写法(考虑读和写)
      person.fullName = computed({
        get(){
          return person.firstName + '-' + person.lastName
        },
        set(value){
          const nameArr = value.split('-')
          person.firstName = nameArr[0]
          person.lastName = nameArr[1]
        }
      })

      //返回一个对象(常用)
      return {
        person
      }
    }
  }
</script>

7.2. watch函数

1、与Vue2.xwatch配置功能一致 2、两个小“坑”:

  • 监视reactive定义的响应式数据时:oldValue无法正确获取、强制开启了深度监视(deep配置失效)。
  • 监视reactive定义的响应式数据中某个属性时:deep配置有效。

3、写法

<template>
  <h2>当前求和为:{{sum}}</h2>
  <button @click="sum++">点我+1</button>
  <hr>
  <h2>当前的信息为:{{msg}}</h2>
  <button @click="msg+='!'">修改信息</button>
  <hr>
  <h2>姓名:{{person.name}}</h2>
  <h2>年龄:{{person.age}}</h2>
  <h2>薪资:{{person.job.j1.salary}}K</h2>
  <button @click="person.name+='~'">修改姓名</button>
  <button @click="person.age++">增长年龄</button>
  <button @click="person.job.j1.salary++">涨薪</button>
</template>

<script>
  import {ref,reactive,watch} from 'vue'
  export default {
    name: 'Demo',
    setup(){
      //数据
      let sum = ref(0)
      let msg = ref('你好啊')
      let person = reactive({
        name:'小叮当啊~',
        age:18,
        job:{
          j1:{
            salary:20
          }
        }
      })

      //情况一:监视ref所定义的一个响应式数据
      watch(sum,(newValue,oldValue)=>{
        console.log('sum变了',newValue,oldValue)
      },{immediate:true})

      //情况二:监视ref所定义的多个响应式数据
      watch([sum,msg],(newValue,oldValue)=>{
        console.log('sum或msg变了',newValue,oldValue)
      },{immediate:true})

      /* 
        情况三:监视reactive所定义的一个响应式数据的全部属性
            1.注意:此处无法正确的获取oldValue
            2.注意:强制开启了深度监视(deep配置无效)
      */
      watch(person,(newValue,oldValue)=>{
        console.log('person变化了',newValue,oldValue)
      },{deep:false}) //此处的deep配置无效

      //情况四:监视reactive所定义的一个响应式数据中的某个属性
      watch(()=>person.name,(newValue,oldValue)=>{
        console.log('person的name变化了',newValue,oldValue)
      })

      //情况五:监视reactive所定义的一个响应式数据中的某些属性
      watch([()=>person.name,()=>person.age],(newValue,oldValue)=>{
        console.log('person的name或age变化了',newValue,oldValue)
      })

      //特殊情况
      watch(()=>person.job,(newValue,oldValue)=>{
        console.log('person的job变化了',newValue,oldValue)
      },{deep:true}) 
      //此处由于监视的是reactive素定义的对象中的某个属性,所以deep配置有效

      //返回一个对象(常用)
      return {
        sum,
        msg,
        person
      }
    }
  }
</script>

7.3. watchEffect函数

1、watch的套路是:既要指明监视的属性,也要指明监视的回调。 2、watchEffect的套路是:不用指明监视哪个属性,监视的回调中用到哪个属性,那就监视哪个属性。 3、watchEffect有点像computed

  • computed注重的计算出来的值(回调函数的返回值),所以必须要写返回值。
  • watchEffect更注重的是过程(回调函数的函数体),所以不用写返回值。
<template>
  <h2>求和为:{{sum}}</h2>
  <button @click="sum++">点我+1</button>
  <hr>
  <h2>当前信息:{{msg}}</h2>
  <button @click="msg+='!'">修改</button>
  <hr>
  <h2>姓名:{{person.name}}</h2>
  <h2>年龄:{{person.age}}</h2>
  <h2>薪资:{{person.job.j1.salary}}K</h2>
  <button @click="person.name+='~'">修改姓名</button>
  <button @click="person.age++">增长年龄</button>
  <button @click="person.job.j1.salary++">涨薪</button>
</template>

<script>
  import {ref,reactive,watch,watchEffect} from 'vue'
  export default {
    name: 'Demo',
    setup(){
      //数据
      let sum = ref(0)
      let msg = ref('你好啊')
      let person = reactive({
        name:'张三',
        age:18,
        job:{
          j1:{
            salary:20
          }
        }
      })

      //监视
      /* watch(sum,(newValue,oldValue)=>{
        console.log('sum的值变化了',newValue,oldValue)
      },{immediate:true}) */

      watchEffect(()=>{
        const x1 = sum.value
        const x2 = person.job.j1.salary
        console.log('watchEffect所指定的回调执行了')
      })

      //返回一个对象(常用)
      return {
        sum,
        msg,
        person
      }
    }
  }
</script>

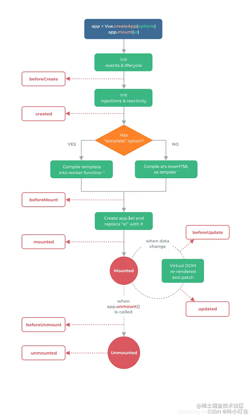
8. 生命周期

生命周期图片 1、Vue3.0中可以继续使用Vue2.x中的生命周期钩子,但有有两个被更名:

  • beforeDestroy 改名为 beforeUnmount
  • destroyed 改名为 unmounted

2、Vue3.0也提供了Composition API形式的生命周期钩子,与Vue2.x中钩子对应关系如下:

  • beforeCreate ===> setup()
  • created =======> setup()
  • beforeMount ===> onBeforeMount
  • mounted =======> onMounted
  • beforeUpdate ===> onBeforeUpdate
  • updated =======> onUpdated
  • beforeUnmount ==> onBeforeUnmount
  • unmounted =====> onUnmounted
<template>
  <h2>当前求和为:{{sum}}</h2>
  <button @click="sum++">点我+1</button>
</template>

<script>
  import {ref,onBeforeMount,onMounted,onBeforeUpdate,onUpdated,onBeforeUnmount,onUnmounted} from 'vue'
  export default {
    name: 'Demo',
    
    setup(){
      console.log('---setup---')
      //数据
      let sum = ref(0)

      //通过组合式API的形式去使用生命周期钩子
      onBeforeMount(()=>{
        console.log('---onBeforeMount---')
      })
      onMounted(()=>{
        console.log('---onMounted---')
      })
      onBeforeUpdate(()=>{
        console.log('---onBeforeUpdate---')
      })
      onUpdated(()=>{
        console.log('---onUpdated---')
      })
      onBeforeUnmount(()=>{
        console.log('---onBeforeUnmount---')
      })
      onUnmounted(()=>{
        console.log('---onUnmounted---')
      })

      //返回一个对象(常用)
      return {sum}
    },
    //通过配置项的形式使用生命周期钩子
    //#region 
    beforeCreate() {
      console.log('---beforeCreate---')
    },
    created() {
      console.log('---created---')
    },
    beforeMount() {
      console.log('---beforeMount---')
    },
    mounted() {
      console.log('---mounted---')
    },
    beforeUpdate(){
      console.log('---beforeUpdate---')
    },
    updated() {
      console.log('---updated---')
    },
    beforeUnmount() {
      console.log('---beforeUnmount---')
    },
    unmounted() {
      console.log('---unmounted---')
    },
    //#endregion
  }
</script>

9. 自定义hook函数

1、什么是hook?—— 本质是一个函数,把setup函数中使用的Composition API进行了封装。 2、类似于vue2.x中的mixin。 3、自定义hook的优势: 复用代码, 让setup中的逻辑更清楚易懂。 4、Demo.vue

<template>
  <h2>当前求和为:{{sum}}</h2>
  <button @click="sum++">点我+1</button>
  <hr>
  <h2>当前点击时鼠标的坐标为:x:{{point.x}},y:{{point.y}}</h2>
</template>

<script>
  import {ref} from 'vue'
 import usePoint from '../hooks/usePoint'
  export default {
    name: 'Demo',
    setup(){
      //数据
      let sum = ref(0)
      let point = usePoint()
      
      //返回一个对象(常用)
      return {sum,point}
    }
  }
</script>

5、hooks/usePoint.js

import {reactive,onMounted,onBeforeUnmount} from 'vue'
export default function (){
  //实现鼠标“打点”相关的数据
  let point = reactive({
    x:0,
    y:0
  })

  //实现鼠标“打点”相关的方法
  function savePoint(event){
    point.x = event.pageX
    point.y = event.pageY
    console.log(event.pageX,event.pageY)
  }

  //实现鼠标“打点”相关的生命周期钩子
  onMounted(()=>{
    window.addEventListener('click',savePoint)
  })

  onBeforeUnmount(()=>{
    window.removeEventListener('click',savePoint)
  })

  return point
}

10. toRef

1、作用:创建一个ref对象,其value值指向另一个对象中的某个属性。 2、语法:const name = toRef(person,'name') 3、应用: 要将响应式对象中的某个属性单独提供给外部使用时。 4、扩展:toRefstoRef功能一致,但可以批量创建多个 ref 对象,语法:toRefs(person)

<template>
  <h4>{{person}}</h4>
  <h2>姓名:{{name}}</h2>
  <h2>年龄:{{age}}</h2>
  <h2>薪资:{{job.j1.salary}}K</h2>
  <button @click="name+='~'">修改姓名~</button>
  <button @click="age++">增长年龄~</button>
  <button @click="job.j1.salary++">升职加薪走上人生巅峰</button>
</template>

<script>
  import {ref,reactive,toRef,toRefs} from 'vue'
  export default {
    name: 'Demo',
    setup(){
      //数据
      let person = reactive({
        name:'张三',
        age:18,
        job:{
          j1:{
            salary:20
          }
        }
      })

      // const name1 = person.name
      // console.log('***',name1)

      // const name2 = toRef(person,'name')
      // console.log('...',name2)

      const x = toRefs(person)
      console.log('******',x)

      //返回一个对象(常用)
      return {
        person,
        // name:toRef(person,'name'),
        // age:toRef(person,'age'),
        // salary:toRef(person.job.j1,'salary'),
        ...toRefs(person)
      }
    }
  }
</script>


三、其它 Composition API

1. shallowReactive 与 shallowRef

1、shallowReactive:只处理对象最外层属性的响应式(浅响应式)。 2、shallowRef:只处理基本数据类型的响应式, 不进行对象的响应式处理。 3、什么时候使用?

  • 如果有一个对象数据,结构比较深, 但变化时只是外层属性变化 ===> shallowReactive
  • 如果有一个对象数据,后续功能不会修改该对象中的属性,而是生新的对象来替换 ===> shallowRef
<template>
  <h4>当前的x.y值是:{{x.y}}</h4>
  <button @click="x={y:888}">点我替换x</button>
  <button @click="x.y++">点我x.y++</button>
  <hr>
  <h4>{{person}}</h4>
  <h2>姓名:{{name}}</h2>
  <h2>年龄:{{age}}</h2>
  <h2>薪资:{{job.j1.salary}}K</h2>
  <button @click="name+='~'">修改姓名</button>
  <button @click="age++">增长年龄</button>
  <button @click="job.j1.salary++">涨薪</button>
</template>

<script>
  import {ref,reactive,toRef,toRefs,shallowReactive,shallowRef} from 'vue'
  export default {
    name: 'Demo',
    setup(){
      //数据
      // let person = shallowReactive({ //只考虑第一层数据的响应式
      let person = reactive({
        name:'张三',
        age:18,
        job:{
          j1:{
            salary:20
          }
        }
      })
      let x = shallowRef({
        y:0
      })
      console.log('******',x)

      //返回一个对象(常用)
      return {
        x,
        person,
        ...toRefs(person)
      }
    }
  }
</script>

2. readonly 与 shallowReadonly

1、readonly: 让一个响应式数据变为只读的(深只读)。 2、shallowReadonly:让一个响应式数据变为只读的(浅只读)。 3、应用场景: 不希望数据被修改时。

<template>
  <h4>当前求和为--:{{sum}}</h4>
  <button @click="sum++">点我++</button>
  <hr>
  <h2>姓名:{{name}}</h2>
  <h2>年龄:{{age}}</h2>
  <h2>薪资:{{job.j1.salary}}K</h2>
  <button @click="name+='~'">修改姓名</button>
  <button @click="age++">增长年龄</button>
  <button @click="job.j1.salary++">涨薪</button>
</template>

<script>
  import {ref,reactive,toRefs,readonly,shallowReadonly} from 'vue'
  export default {
    name: 'Demo',
    setup(){
      //数据
      let sum = ref(0)
      let person = reactive({
        name:'张三',
        age:18,
        job:{
          j1:{
            salary:20
          }
        }
      })

      person = readonly(person)
      // person = shallowReadonly(person)
      // sum = readonly(sum)
      // sum = shallowReadonly(sum)

      //返回一个对象(常用)
      return {
        sum,
        ...toRefs(person)
      }
    }
  }
</script>

3. toRaw 与 markRaw

1、toRaw:

  • 作用:将一个由reactive生成的响应式对象转为普通对象。
  • 使用场景:用于读取响应式对象对应的普通对象,对这个普通对象的所有操作,不会引起页面更新。 2、markRaw:
  • 作用:标记一个对象,使其永远不会再成为响应式对象。
  • 应用场景:
    • 有些值不应被设置为响应式的,例如复杂的第三方类库等。
    • 当渲染具有不可变数据源的大列表时,跳过响应式转换可以提高性能。
<template>
  <h4>当前求和为:{{sum}}</h4>
  <button @click="sum++">点我++</button>
  <hr>
  <h2>姓名:{{name}}</h2>
  <h2>年龄:{{age}}</h2>
  <h2>薪资:{{job.j1.salary}}K</h2>
  <h3 v-show="person.car">座驾信息:{{person.car}}</h3>
  <button @click="name+='~'">修改姓名</button>
  <button @click="age++">增长年龄</button>
  <button @click="job.j1.salary++">涨薪</button>
  <button @click="showRawPerson">输出最原始的person</button>
  <button @click="addCar">给人添加一台车</button>
  <button @click="person.car.name+='!'">换车名</button>
  <button @click="changePrice">换价格</button>
</template>

<script>
  import {ref,reactive,toRefs,toRaw,markRaw} from 'vue'
  export default {
    name: 'Demo',
    setup(){
      //数据
      let sum = ref(0)
      let person = reactive({
        name:'张三',
        age:18,
        job:{
          j1:{
            salary:20
          }
        }
      })

      function showRawPerson(){
        const p = toRaw(person)
        p.age++
        console.log(p)
      }

      function addCar(){
        let car = {name:'奔驰',price:40}
        person.car = markRaw(car)
      }

      function changePrice(){
        person.car.price++
        console.log(person.car.price)
      }

      //返回一个对象(常用)
      return {
        sum,
        person,
        ...toRefs(person),
        showRawPerson,
        addCar,
        changePrice
      }
    }
  }
</script>

4. customRef

1、作用:创建一个自定义的ref,并对其依赖项跟踪和更新触发进行显式控制。 2、实现防抖效果:

<template>
  <input type="text" v-model="keyWord">
  <h3>{{ keyWord }}</h3>
</template>

<script>
  import {ref,customRef} from 'vue'
  export default {
    name: 'App',
    setup() {
      //自定义一个ref——名为:myRef
      function myRef(value,delay){
        let timer
        return customRef((track,trigger)=>{
          return {
            get(){
              console.log(`有人从myRef这个容器中读取数据了,我把${value}给他了`)
              track() //通知Vue追踪value的变化(提前和get商量一下,让他认为这个value是有用的)
              return value
            },
            set(newValue){
              console.log(`有人把myRef这个容器中数据改为了:${newValue}`)
              clearTimeout(timer)
              timer = setTimeout(()=>{
                value = newValue
                trigger() //通知Vue去重新解析模板
              },delay)
            },
          }
        })
      }

      // let keyWord = ref('hello') //使用Vue提供的ref
      let keyWord = myRef('hello',500) //使用程序员自定义的ref
      
      return {keyWord}
    }
  }
</script>

5. provide 与 inject

流程图 1、作用:实现祖与后代组件间通信 2、套路:父组件有一个provide选项来提供数据,后代组件有一个inject选项来开始使用这些数据 3、具体写法:

  • 祖组件中:
setup(){
	......
    let car = reactive({name:'奔驰',price:'40万'})
    provide('car',car)
    ......
}
  • 后代组件中:
setup(props,context){
	......
    const car = inject('car')
    return {car}
	......
}

6. 响应式数据的判断

  • isRef: 检查一个值是否为一个ref对象
  • isReactive: 检查一个对象是否是由reactive创建的响应式代理
  • isReadonly: 检查一个对象是否是由readonly创建的只读代理
  • isProxy: 检查一个对象是否是由reactive或者readonly方法创建的代理
setup(){
  let car = reactive({name:'奔驰',price:'40W'})
  let sum = ref(0)
  let car2 = readonly(car)

  console.log(isRef(sum))
  console.log(isReactive(car))
  console.log(isReadonly(car2))
  console.log(isProxy(car))
  console.log(isProxy(sum))

  
  return {...toRefs(car)}
}


四、新的组件

1. Fragment

1、在Vue2中: 组件必须有一个根标签 2、在Vue3中: 组件可以没有根标签, 内部会将多个标签包含在一个Fragment虚拟元素中 3、好处: 减少标签层级, 减小内存占用

2. Teleport

什么是Teleport?—— Teleport 是一种能够将我们的组件html结构移动到指定位置的技术。

<teleport to="移动位置">
    <div v-if="isShow" class="mask">
        <div class="dialog">
            <h3>我是一个弹窗</h3>
            <button @click="isShow = false">关闭弹窗</button>
        </div>
    </div>
</teleport>

3. Suspense

1、等待异步组件时渲染一些额外内容,让应用有更好的用户体验 2、使用步骤:

  • 异步引入组件
import {defineAsyncComponent} from 'vue'
const Child = defineAsyncComponent(()=>import('./components/Child.vue'))
使用Suspense包裹组件,并配置好default 与 fallback
<template>
	<div class="app">
		<h3>我是App组件</h3>
		<Suspense>
			<template v-slot:default>
				<Child/>
			</template>
			<template v-slot:fallback>
				<h3>加载中.....</h3>
			</template>
		</Suspense>
	</div>
</template>


五、其它

1. 全局API的转移

1、Vue 2.x 有许多全局 API 和配置。

  • 例如:注册全局组件、注册全局指令等。
//注册全局组件
Vue.component('MyButton', {
  data: () => ({
    count: 0
  }),
  template: '<button @click="count++">Clicked {{ count }} times.</button>'
})

//注册全局指令
Vue.directive('focus', {
  inserted: el => el.focus()
}

2、Vue3.0中对这些API做出了调整:

  • 将全局的API,即:Vue.xxx调整到应用实例(app)上 | 2.x 全局 API(Vue) | 3.x 实例 API (app) | | --------------------------------- | ------------------------------------------------------- | | Vue.config.xxxx | app.config.xxxx | | Vue.config.productionTip | 移除 | | Vue.component | app.component | | Vue.directive | app.directive | | Vue.mixin | app.mixin | | Vue.use | app.use | | Vue.prototype | app.config.globalProperties |

2. 其他改变

1、data选项应始终被声明为一个函数。

  • 过度类名的更改:
.v-enter,
.v-leave-to {
  opacity: 0;
}
.v-leave,
.v-enter-to {
  opacity: 1;
}
  • Vue3.x写法
.v-enter-from,
.v-leave-to {
  opacity: 0;
}

.v-leave-from,
.v-enter-to {
  opacity: 1;
}

3、移除keyCode作为v-on的修饰符,同时也不再支持config.keyCodes 4、移除v-on.native修饰符

  • 父组件中绑定事件
<my-component
  v-on:close="handleComponentEvent"
  v-on:click="handleNativeClickEvent"
/>
  • 子组件中声明自定义事件
<script>
  export default {
    emits: ['close']
  }
</script>

5、移除过滤器(filter) 过滤器虽然这看起来很方便,但它需要一个自定义语法,打破大括号内表达式是 “只是 JavaScript” 的假设,这不仅有学习成本,而且有实现成本!建议用方法调用或计算属性去替换过滤器。