项目经理如何有效地进行项目沟通?

155 阅读8分钟

沟通不仅在生活中占有重要性,在工作以及项目沟通中也格外重要,一个项目往往会因为沟通的不成功而造成一些不必要的麻烦。而沟通的好就能弥补其他所有方面的欠缺。所以接下来就项目沟通这个话题展开,本文从

项目沟通的重要性
为什么沟通不易?
7个有效的沟通原则
沟通方法A分享

需要说的内容有点多,先给大家分享一下整理的项目管理工具:一篇满足项目管理:关键工具、华为/腾讯 模板集合、完整项目管理流程...

01 项目沟通的重要性

项目沟通很重要,不仅因为要一直让项目干系人适当地了解项目的状态、进度和影响——这个原因大家都知道,还因为项目沟通是整个项目成功与否的关键决定因素。

为什么是这样?主要原因有以下几点。

1)管理期望。 我们会在下一章更详细地讨论管理期望,不过现在我们要说,沟通的质量和效率会大大地影响项目干系人对项目和你的领导角色的认知。

2)管理项目团队。 你的沟通能力是影响你管理和领导核心项目团队的主要因素。

3)减少冲突。 在执行项目的过程中因受到惯例时间、财政因素以及资源限制的影响,要想减少一些不必要的冲突还是比较困难的。这些冲突通常由错误的认知、缺乏信息或不存在的问题等因素引起,归根结底还是沟通无效导致的。

4)可取之处。 每一位可靠的项目经理都知道,在几乎所有的项目中,他们都会用到两项技能,即组织和沟通。在这两方面,尤其是项目沟通方面,如果做得很好,就能弥补其他所有方面的欠缺。

02 为什么沟通不易?

在学习关键原则和最佳技巧之前,我们一定要先理解为什么不能把沟通看作理所当然的事情。一方面,我们本来就知道,影响沟通过程的因素有很多,主要因为我们无时无刻不在沟通。另一方面,我们当中有很多人似乎不会根据实际情况采用不同的方式去沟通。

沟通的目的在于信息接收者完全理解了信息发送者的意思,也就是说引发的认知等同于想要传递的信息。听起来很简单,对吧?不过,要实现这个简单的目标却要面对很多的困难,如图17-1所示。

不管要传递什么信息,为了达到有效沟通的结果,都要清除两个主要障碍。

首先,必须和接收者建立联系,也就是说必须要让他们接收到信息。 能否做到这一点,取决于接收者的当前状态(身体状态、心理状态)、沟通环境中出现的其他状况(噪声)以及接收者专心聆听信息的能力。
其次,等接收者确实接收到信息之后,他们就根据自己以往的经验、假设、期望、文化影响、价值观和信仰等在脑海里对信息进行层层过滤。 接下来,即使信息在清除了这两个主要障碍之后还基本保持原样, 接收者解读信息的能力也会受到他们自然的学习方式(比如听觉的、视觉的、动觉的)的影响。要是这么想,真怀疑我们究竟有没有清楚地传达过什么信息。

那为什么要谈到这些呢?原因有3个。

(1) 作为发送信息的人,要意识到成功地传达信息是很重要的,不能想当然。

(2) 作为接收信息的人,要意识到什么因素影响你准确地“理解”(或者听到)信息发送者要传达的信息。

(3) 最重要的是,这有助于你排除主观因素的干扰。很多很多的人在沟通过程中掺入了主观的想法。如果第一次没理解,也不要觉得就是自己的原因。正如我们在前面提到的,有很多挑战要战胜。你越能做到不先入为主、集中精力去理解,你的沟通能力就会越强。

03 7个有效的沟通原则

我们来看看大多数高效的项目沟通者都会用到的7项关键原则。

(1) 计划好沟通。 像对待项目管理的其他方面一样,你要计划好项目沟通过程。计划沟通的目的在于确保参与进来的所有项目干系人能在需要的时候获取所需信息来履行他们的责任。影响沟通计划和项目沟通要求的主要因素有以下这些。

给项目确定了具体的沟通要求后,一定要完成以下两件事情。

■ 在项目沟通管理计划中记录这些信息。

  ■ 确保将所有正式的项目沟通(以及实现沟通要完成的工作)都包含在WBS和项目进度计划中。

(2) 记住基本方法。 最有效的3种沟通方法也是最简单的。为什么这些方法会有效呢?因为它们能起作用,但是很多人却没有这么做,因此对比是非常明显的。

  ■ 优先处理:项目沟通不要走捷径;尊重项目干系人。

  ■ 展现风度:讲礼貌,将欣赏和感激表现出来。

  ■ 言出必行:如果你说了要做什么事情,就要去做。

(3) 沟通的5个C。 在计划或执行项目沟通的时候,要牢记5个C。

清楚(Clear):说明主题;围绕主题;帮助接收者理解信息;恰当地使用术语。
简洁(Concise):抓住重点;不让信息漫无边际。
礼貌(Courteous):讲礼貌,注意语调。
一贯(Consistent):使用恰当的语调和媒介传递想要传递的信息;所有信息要素都应传达一样的信息。
令人信服(Compelling):让他们有理由去注意。

(4) 保证理解。 如果想进行有效的沟通,就要拥有这样的理念。主要包括以下几个方面。

投入精力、耐心和决心,确保别人清楚地理解了你的意思。
采用有效的聆听技巧,确保自己清楚地理解了别人要传达的意思。
采用最适合听众的沟通媒介。要懂得变通。
调整沟通的内容来最大限度地满足每个目标听众(项目团队、客户、高级管理层以及/或人事管理层)的信息需求。
要重视。注意反馈信息。如果所做的事情没有效果,要乐意去调整。
不要假设别人明白了,要不断地讲清楚、提问题、确认。在所有沟通中要注重从他人的角度来看问题。

(5) 建立各方关系。 高效的沟通者都知道,人与人之间的桥梁是建立在信任、亲善和人际关系的基础之上的。要乐于花时间去同关键的项目干系人建立一对一的关系,特别是在项目早期的时候。此外,注重关系有助于建立开放、诚信的环境,更有利于处理项目难题。

(6) 富有前瞻性。 这是另一个关键理念和方法原理。妨碍项目沟通的因素有出人意料、令人怀疑和不确定性。通过沟通计划让目标听众了解,保持前后一致。预见额外的信息需求。永远不要让项目干系人心生疑惑或者先找你。

(7) 有人就有“政治” 另一种说法就是“别太天真”。 高效的沟通者都理解和领悟了项目环境的“政治性”。他们会提前理解沟通的“政治意味”,会在传递信息之前先从别的角度来看一看。

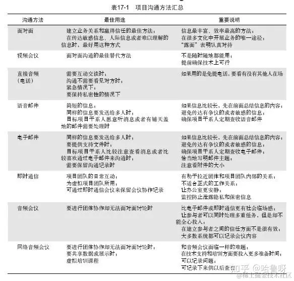
04 沟通方法分享

现在比以前有更多的沟通媒介可供项目使用。为了管理好项目沟通,你要了解每种方法的长处和局限性,这样你就能针对不同关系的目标受众和不同的信息内容来选 择最合适的媒介。选对了就有助于提高项目生产能力,促进开放的沟通交流,同项目干系人建立更稳固的关系;选错了就会引发错误的认知,造成迷惑,还会影响与 项目干系人之间的关系。

为了帮助你做好沟通决策,我们来学习一些常见的沟通方法,了解它们的最佳用途和重要说明。表17-1将这些内容汇总到了一起。

小结:

现在,你应该充分理解了以下知识点。

■ 有效的沟通对于管理认知、管理期望、管理项目团队、减少冲突以及克服项目管理在其他方面的不足之处很重要。

■ 有效沟通的5个C是清楚(Clear)、简洁(Concise)、礼貌(Courteous)、一贯(Consistent)及令人信服(Compelling)。

■ 最重要的沟通技巧是聆听。

■ 3种最有效的也是最简单的沟通技巧是:全神贯注、展现风度、言出必行。

■ 有效沟通最关键的态度就是保证理解。

公众号.png