vue基础难点总结

9,628 阅读3分钟

vue各种各样的命令和语法的格式容易记混

vue指令-v-model修饰符

  • 语法:
    • v-model.修饰符="vue数据变量"
      • .number   以parseFloat转成数字类型
      • .trim          去除首尾空白字符
      • .lazy           在失去焦点时触发更改而非inupt时

计算属性

  • 计算属性有缓存,提高渲染性能。
  • 如果在页面上需要用到 对现有的数据进行加工得到新数据,则时要使用计算属性

普通写法

computed: {
        //属性名字(计算属性名称)
        //属性的值(计算属性处理函数)
        计算属性名1 () {
            // 对依赖的数据进行处理,且进行return
            return 
        },

完整写法

computed: {
    "属性名": {
        set(){
            
        },
        get() {
            return "值"
        }
    }
}

vue监听器

可以监听数据(data/computed等)的值的改变。 数据的值有类型:基本数据类型,引用数据类型

深度监听

watch: {
    "要监听的属性名": {
        immediate: true, // 立即执行
        deep: true, // 深度监听复杂类型内变化
        handler (newVal, oldVal) {
            
        }
    }
}

scoped实现组件的私有样式

<stype scoped>
  h2 {} // 样式只会在当前组件内生效
</style>

父传子

image.png

子传父

image.png

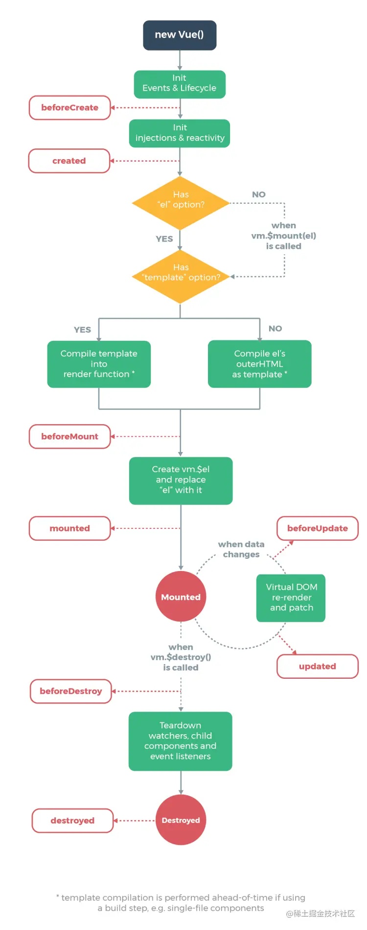
vue组件生命周期

四个阶段:

  • 初始化 => 创建组件   => beforeCreate created
  • 挂载 => 渲染显示组件 =>  beforeMount mouted
  • 更新 => 修改了变量 => 触发视图刷新 => beforeUpdate updated
  • 销毁 => 切换页面 => 会把组件对象从内存删除 => beforeDestory destoryed

image.png

组件进阶-props校验

props: {
    // 基础的类型检查 (`null` 和 `undefined` 会通过任何类型验证)
    propA: Number,
    // 多个可能的类型
    propB: [String, Number],
    // 必填的字符串
    propC: {
      type: String,
      required: true
    },
    // 带有默认值的数字
    propD: {
      type: Number,
      default: 100
    },
    // 带有默认值的对象
    propE: {
      type: Object,
      // 对象或数组默认值必须从一个工厂函数获取
      default: function () {
        return { message: 'hello' }
      }
    },
    // 自定义验证函数
    propF: {
      validator: function (value) {
        // 这个值必须匹配下列字符串中的一个
        return ['success', 'warning', 'danger'].indexOf(value) !== -1
      }
    }
  }

组件进阶 - 动态组件

<component :is="comName"></component> //comName是变量,值为需要切换的几个组件名

组件进阶-keep-alive组件

用keep-alive内置的vue组件, 让动态组件缓存而不是销毁

<keep-alive>
    <!-- vue内置的组件component, 可以动态显示组件 -->
    <component :is="comName"></component>
</keep-alive>

组件进阶-keep-alive组件-指定缓存

语法

  1. include="组件名1,组件名2..."
  2. :include="['组件名1', '组件名2']"
<keep-alive include="name1,name2">
    <!-- vue内置的组件component, 可以动态显示组件 -->
    <component :is="comName"></component>
</keep-alive>

组件进阶-具名插槽

格式

定义: <slot name="xxx">

使用:

  • <template #xxx></template>;
  • <template v-slot:xxx></template>

image.png

自定义指令-基本使用

{
  data(){},
  methods: {},
  directives: {
    focus: { // 自定义指令名
        inserted(el){ // 固定配置项 - 当指令插入到标签自动触发此函数
            el.focus()
        }
    },
  },
}

自定义指令-传值和更新

目标: 使用自定义指令, 传入一个值

需求: 定义color指令-传入一个颜色, 给标签设置文字颜色

main.js定义处修改一下

directives: {
  "color":{
    inserted(el, binding){ // 插入时触发此函数
      el.style.color = binding.value;
    },
    update(el, binding){ // 更新绑定的变量时触发此函数=》手动更新
      el.style.color = binding.value;
    }
  }
}

Direct.vue处更改一下

<p v-color="theColor" @click="changeColor">使用v-color指令控制颜色, 点击变蓝</p>

<script>
  data() {
    return {
      theColor: "red",
    };
  },
  methods: {
    changeColor() {
      this.theColor = 'blue';
    },
  },
</script>

总结: v-xxx, 自定义指令, 获取原生DOM, 自定义操作

axios请求

 async loadData(){
       const res= await axios.get("http://.......")
      //  console.log(data);
    }
  },
 created(){
    this.loadData()
  }