vue组件的生命周期

90 阅读1分钟

什么是组件生命周期?

一个组件从 创建 到 销毁 的整个过程就是生命周期

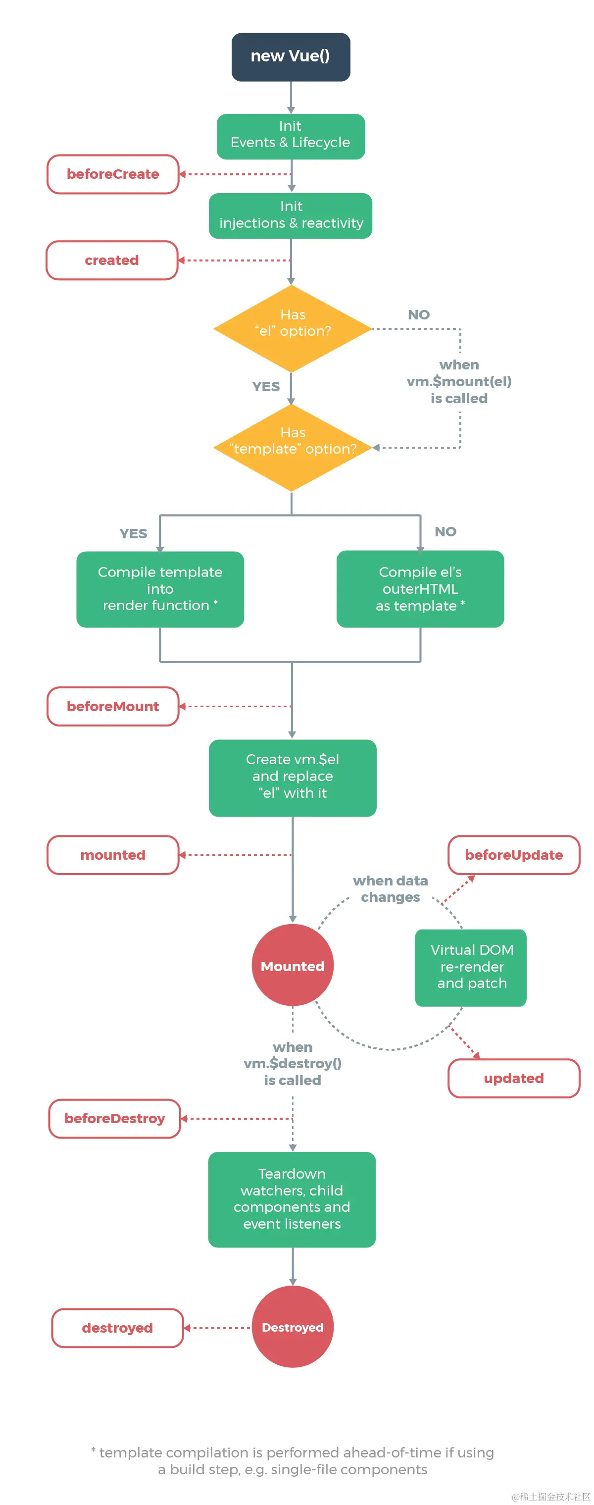
生命周期函数(钩子函数)

vue 框架内置函数,随着组件的生命周期,自动 按次序 执行

作用:特定的时间点,执行某些特定的操作

场景: 组件创建完毕后,可以在created 生命周期函数中发起Ajax 请求,从而初始化 data 数据

四个阶段:

  • 初始化 => 创建组件   => beforeCreate created
  • 挂载 => 渲染显示组件 =>  beforeMount mouted
  • 更新 => 修改了变量 => 触发视图刷新 => beforeUpdate updated
  • 销毁 => 切换页面 => 会把组件对象从内存删除 => beforeDestory destoryed

1111.png

初始化阶段-> beforeCreate :data中的数据还没有创建 created :vue实例创建完成

挂载阶段 -> beforeMount:data数据挂载到el之前 mouted : 完成数据的挂载

更新阶段 -> beforeUpdate: 数据更新前,(检测数据变化了,但是页面了还没有更新) updated : 完成数据更新(把修改后的data重新渲染到页面)

销毁阶段-> beforeDestory 销毁前 destoryed 销毁后 清除定时器 / 解绑js定义的事件