不要自作聪明的使用递增运算符

263 阅读3分钟

引入

以下是求一个数的平方的程序,请找出错误

#define SQUARE(a) ((a)*(a))
int a = 5;
int b;
b = SQUARE(a++);

宏在预编译时会以替换的形式展开,仅仅会替换。涉及到宏的地方,不要用++、- -,标准中对此没有规定,因此最终结果将会依赖于不同的编译器。执行程序的结果可能是25,也可能是30,也可能是36

windows11的VSCode环境下测试结果为30。即编译器计算(a++)*(a++)过程为,从左到右/从右到左,先取一个参数为a值5,然后a自加1,另一个参数a则变为6后参与乘积运算,结果为5x6=30,另一个参数a参与乘积运算再自加1。所以a=7

这种只是我的主机环境编译器下的情况。编译器也可能使用a的旧值两次,这时结果为5x5=25,也可能一个参数先不取值,a自加1后,在与另一参数进行乘积,即6x6=36,最后a再自加1

#include<stdio.h>
#define SQUARE(a) ((a)*(a))
int main(){
    int a = 5;
    int b;
    b = SQUARE(a++);
    printf("a=%d\n",a);    
    printf("b=%d",b);
    return 0;
}

在这里插入图片描述

(a++)+(a++)+(a++)和(++a)+(++a)+(++a)

测试(a++)+(a++)+(a++)

windows11的VSCode环境下测试(a++)+(a++)+(a++),b的结果为0+1+2=3,同样结果是不确定的

#include<stdio.h>
int main(){
    int a = 0,b ;
    b = (a++)+(a++)+(a++);
    printf("a=%d\n",a);    
    printf("b=%d",b);
    return 0;
}

在这里插入图片描述 而像网上的这些回答都必须要谨慎参考,不经过测试就得出的绝对结论是不严谨的 在这里插入图片描述 很明显其结果也是不确定的 在这里插入图片描述

测试(++a)+(++a)+(++a)

windows11的VSCode环境下测试(++a)+(++a)+(++a),其结果会因为自加完是否立即赋值为参数而使不确定,本次测试结果为7,此时可以推测其从左到右/从右到左计算过程为a先自加1,但是并未立即赋值给参数,然后a再自加1,再赋值给a,此时这两个参数赋值为2整体参与加法计算,然后a自加1,最后一个参数变为3,三个参数为2+2+3=7,但是这样思考有破绽,为什么不在最后一次自加后再把a赋值给三个参数? 在这里插入图片描述

C Primer Plus(第6版)中文版

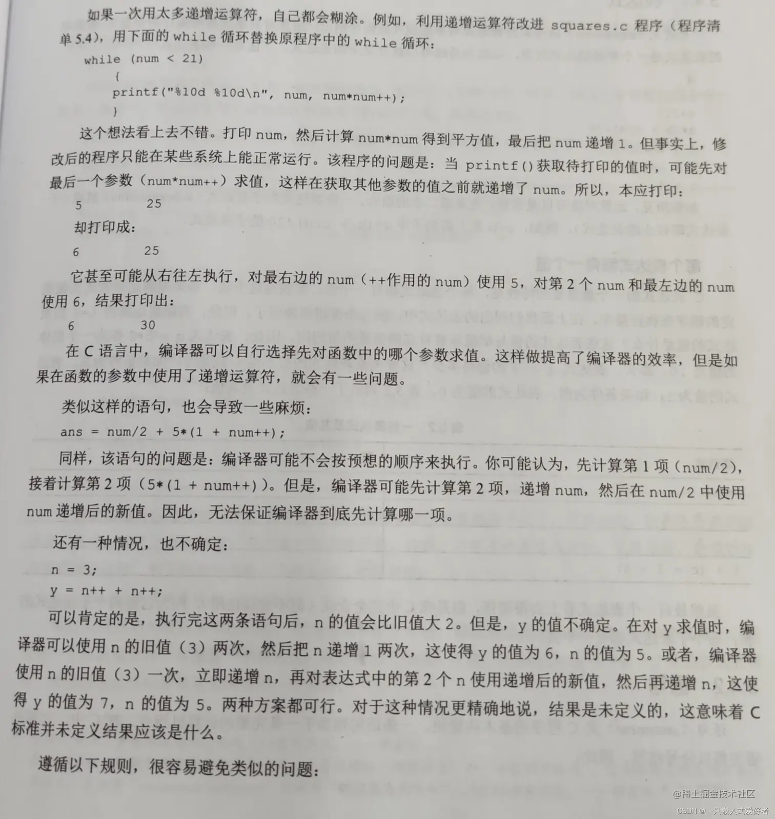
可以参考一下C Primer Plus(第6版)中文版P119页这段 在这里插入图片描述 既然如前面测试那样会出现不可预料的结果,那么我们就应该从编码源头上避免这种情况的产生,即不要自作聪明的使用递增运算符

如何避免

遵循以下规则,很容易避免类似的问题:

  • 如果一个变量出现在一个函数的多个参数中,不要对该变量使用递增或递减运算符
  • 如果一个变量多次出现在一个表达式中,不要对该变量使用递增或递减运算符

另一方面,对于何时执行递增,C还是做了一些保证,可以参考C Primer Plus(第6版)中文版P119页这段 在这里插入图片描述 在这里插入图片描述

C语言运算符优先级表

在这里插入图片描述