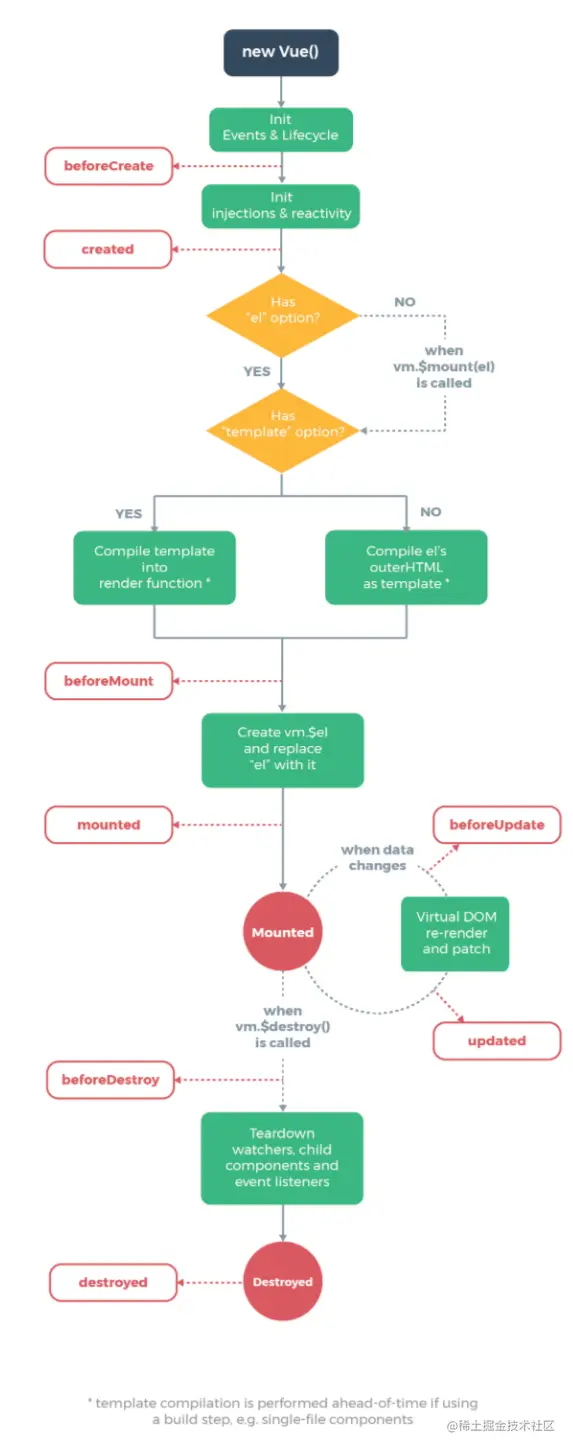
生命周期指的是一个组件创建到销毁的整个过程
生命周期函数(钩子函数)
vue 框架内置函数,随着组件的生命周期,自动 按次序 执行
作用:特定的时间点,执行某些特定的操作
四个阶段:
初始化 => 创建组件 => beforeCreate created
挂载 => 渲染显示组件 => beforeMount mouted
更新 => 修改了变量 => 触发视图刷新 => beforeUpdate updated
销毁 => 切换页面 => 会把组件对象从内存删除 => beforeDestory destoryed
下图展示了实例的生命周期。

父子组件同时有钩子函数的执行顺序:
初始化-->挂载-->更新-->销毁
父组件beforeCreate
父组件created
父组件beforeMount
子组件beforeCreate
子组件created
子组件beforeMount
子组件mounted
父组件mounted
子组件beforeUpdate
子组件updated
父组件beforeUpdate
子组件beforeDestroy
子组件destroyed
父组件updated
总结:
1.初始化时父组件会先执行,然后会执行父组件挂载(前)才执行子组件初始化和挂载,最后才执行父组件的挂载(后)
2.更新时子组件先更新,然后父组件会只执行更新(前)
3.销毁子组件时父组件才会执行更新(后)
当你使用 keep-alive 时它会让被缓存的组件多出俩个钩子函数
1.激活 activated
2.失活 deactivated