简要谈谈对vue生命周期的理解

67 阅读1分钟

1.什么是生命周期:

一个组件从创建到销毁的全部过程

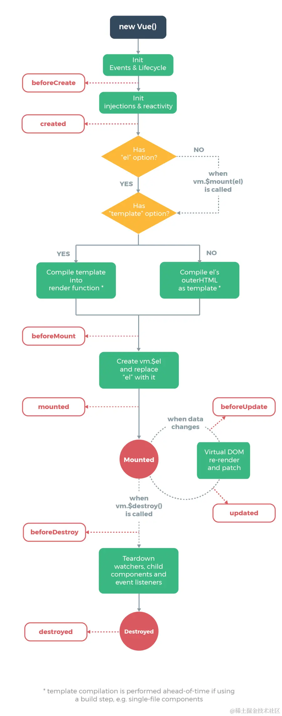
2.生命周期中钩子函数

vue的内置函数,随着组件的生命周期,钩子函数会按照特定的操作依次执行,一个周期分为四个阶段,每个阶段分别有两个钩子函数,分别如下:

  • 初始化 => 创建组件   => beforeCreate created
  • 挂载 => 渲染显示组件 =>  beforeMount mouted
  • 更新 => 修改了变量 => 触发视图刷新 => beforeUpdate updated
  • 销毁 => 切换页面 => 会把组件对象从内存删除 => beforeDestory destoryed

3.应用场景

一般都在created钩子函数里面发送AJAX请求,从而初始化数据,在destroyed钩子函数里清除定时器,解绑事件

4.生命周期流程图

image.png