vue组件进阶

118 阅读1分钟

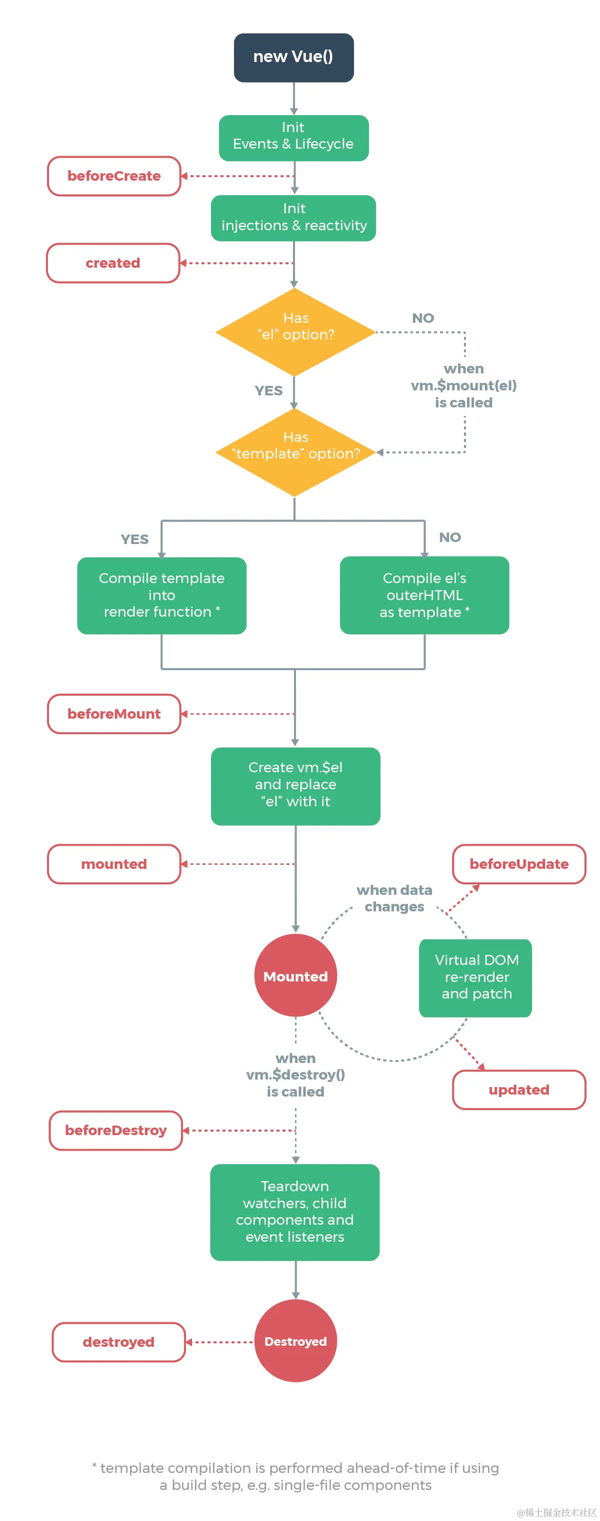
vue生命周期组件(钩子函数)

  • vue 框架内置函数,随着组件的生命周期,自动 按次序 执行

  • **作用:**特定的时间点,执行某些特定的操作 四个阶段:

  • 初始化 => 创建组件   => beforeCreate created(用的最多 主要是发axios)

  • 挂载 => 渲染显示组件 =>  beforeMount mouted

  • 更新 => 修改了变量 => 触发视图刷新 => beforeUpdate updated

  • 销毁 => 切换页面 => 会把组件对象从内存删除 => beforeDestory destoryed

image.png

四个阶段不同的执行结果
<template>
  <div>
    <ul id="myUl">
      <li v-for="(item, ind) in arr" :key="ind">{{ item }}</li>
    </ul>
    <button
      @click="arr.push(Math.random() * 10)"
    >
      增加一个元素
    </button>
  </div>
</template>

<script>
export default {
  data () {
    return {
      msg: "我是变量",
      arr: [1, 2, 3, 4]
    }
  },
  beforeCreate () {
    // 1. 创建前
    console.log("beforeCreate --- 实例初始化前")
    console.log(this.msg) // undefined
  },
  created () {
    // 2. 创建后=> 发送ajax请求
    console.log("created ---  实例初始化后")
    console.log(this.msg) // "我是变量"
    
    // 给对象添加属性
    this.timer = setInterval(()=>{
      console.log(Date.now())
    }, 1000)
    this.fn = ()=>{ console.log(Date.now())}
    document.addEventListener('mousemove', this.fn)
  },
  beforeMount () {
    // 3. 挂载前
    console.log("beforeMount --- vue的虚拟DOM, 挂载到真实的网页之前")
    console.log(document.getElementById("myUl")) // null
    // console.log(document.getElementById("myUl").children[1].innerHTML) // 报错
  },
  mounted () {
    // 4. 挂载后=> 操作dom
    console.log("mounted --- vue的虚拟DOM, 挂载到真实的网页上 ")
    // console.log(document.getElementById("myUl").children[1].innerHTML)
    console.log(document.querySelector('#myUl').children[1].innerText)
  },
  beforeUpdate () {
    // 5. 更新前
    console.log("beforeUpdate --- 数据更新, 页面更新前")
    // 比如点击新增数组元素, vue会触发此生命周期函数, 但是此时页面并未更新, 所以获取不到新增的li标签
    // console.log(document.getElementById("myUl").children[4].innerHTML) // 报错
  },
  updated () {
    // 6. 更新后
    console.log("updated --- 数据更新, 页面更新后")
    console.log(document.getElementById("myUl").children[4].innerHTML)
  },
  beforeDestroy () {
    // 7. 销毁前
     // (清除定时器 / 解绑js定义的事件)
    console.log("beforeDestroy --- 实例销毁之前调用")
  },
  destroyed () {
    // document.removeEventListener('mousemove', 回调函数的名字)
    document.removeEventListener('mousemove', this.fn)
    // clearInterval(this.timer)
    // 8. 销毁后
    // (清除定时器 / 解绑js定义的事件)
    console.log("destroyed --- 销毁完成")
  }
};
</script>

resf使用 作用:ref可以用来获取dom或组件实例对象

语法:
res="自定义属性名"
使用:
this.$resf.属性名.方法

nextTick使用

背景

  • 数据变化而导致的dom更新是异步的
  • dom是异步更新的, $nextTick可以等待dom更新后触发此方法