Abstract Factory Pattern(抽象工厂模式)

377 阅读4分钟

抽象工厂模式(Abstract Factory Pattern):抽象工厂的工作是将“抽象零件”组装成“抽象产品”。不关心零件的具体实现,而是值关心接口。我们使用该接口将零件组装成产品 在抽象工厂模式中,接口是负责创建一个相关对象的工厂,不需要显式指定它们的类。每个生成的工厂都能按照工厂模式提供对象。

介绍

  • 意图: 提供一个创建一系列相关或相互依赖对象的接口,而无需指定它们具体的类。
  • 主要解决: 主要解决接口选择的问题。
  • 何时使用: 系统的产品有多于一个的产品族,而系统只消费其中某一族的产品。
  • 如何解决: 在一个产品族里面,定义多个产品。
  • 关键代码: 在一个工厂里聚合多个同类产品。
  • 优点: 当一个产品族中的多个对象被设计成一起工作时,它能保证客户端始终只使用同一个产品族中的对象。
  • 缺点: 产品族扩展非常困难,要增加一个系列的某一产品,既要在抽象的 Creator 里加代码,又要在具体的里面加代码。
  • 使用场景: 1、QQ 换皮肤,一整套一起换。 2、生成不同操作系统的程序。

注意事项:产品族难扩展,产品等级易扩展。

示例

Shape.ts 创建一个形状接口

export interface Shape {
    draw(): void;
}

Square.ts 正方形类实现形状接口

import { Shape } from "./Shape";

export default class Square implements Shape {
    public draw(): void {
        console.log("Inside Square::draw() method.");
    }
}

Rectangle.ts 长方形类实现形状接口

import { Shape } from "./Shape";

export default class Rectangle implements Shape {

    public draw(): void {
        console.log("Inside Rectangle::draw() method.");
    }
}

Circle.ts 圆形类实现形状接口

import { Shape } from "./Shape";

export default class Circle implements Shape {
    public draw(): void {
        console.log("Inside Circle::draw() method.");
    }
}

Color.ts 创建一个颜色接口。

export interface Color {
    fill(): void;
}

Red.ts 红色类实现颜色接口

import { Color } from "./Color";

export default class Red implements Color {

    public fill(): void {
        console.log("Inside Red::fill() method.");
    }
}

Blue.ts 蓝色类实现颜色接口

import { Color } from "./Color";

export default class Blue implements Color {

    public fill(): void {
        console.log("Inside Blue::fill() method.");
    }
}

Green.ts 绿色类实现颜色接口

import { Color } from "./Color";

export default class Green implements Color {

    public fill(): void {
        console.log("Inside Green::fill() method.");
    }
}

AbstractFactory.ts 抽象工厂,为Color、Shape创建抽象对象

import { Color } from "./Color";
import { Shape } from "./Shape";

export default abstract class AbstractFactory {
    public abstract getColor(color: string): Color;
    public abstract getShape(shape: string): Shape;
}

ColorFactory.ts 创建扩展了 AbstractFactory 的工厂类,基于给定的信息生成实体类的对象

import AbstractFactory from "./AbstractFactory";
import { Shape } from "./Shape";
import { Color } from "./Color";
import Red from "./Red";
import Green from "./Green";
import Blue from "./Blue";

export default class ColorFactory extends AbstractFactory {
    public getShape(shapeType: string): Shape {
        return null;
    }
    public getColor(color: string): Color {
        if (color == null) {
            return null;
        }
        if (color.toUpperCase() === "RED") {
            return new Red();
        } else if (color.toUpperCase() === "GREEN") {
            return new Green();
        } else if (color.toUpperCase() === "BLUE") {
            return new Blue();
        }
        return null;
    }
}

ShapeFactory.ts 创建扩展了 AbstractFactory 的工厂类,基于给定的信息生成实体类的对象

import AbstractFactory from "./AbstractFactory";
import { Shape } from "./Shape";
import Circle from "./Circle";
import Rectangle from "./Rectangle";
import Square from "./Square";
import { Color } from "./Color";

export default class ShapeFactory extends AbstractFactory {

    public getShape(shapeType: string): Shape {
        if (shapeType == null) {
            return null;
        }
        if (shapeType.toUpperCase() === "CIRCLE") {
            return new Circle();
        } else if (shapeType.toUpperCase() === "RECTANGLE") {
            return new Rectangle();
        } else if (shapeType.toUpperCase() === "SQUARE") {
            return new Square();
        }
        return null;
    }
    public getColor(color: string): Color {
        return null;
    }
}

FactoryProducer.ts 创建一个工厂创造器/生成器类,通过传递形状或颜色信息来获取工厂

import AbstractFactory from "./AbstractFactory";
import ShapeFactory from "./ShapeFactory";
import ColorFactory from "./ColorFactory";

export default class FactoryProducer {
    public static getFactory(choice: string): AbstractFactory {
        if (choice.toUpperCase() === "SHAPE") {
            return new ShapeFactory();
        } else if (choice.toUpperCase() === "COLOR") {
            return new ColorFactory();
        }
        return null;
    }
}

index.ts

import FactoryProducer from "./FactoryProducer";
//获取形状工厂
const shapeFactory = FactoryProducer.getFactory("SHAPE");

//获取形状为 Circle 的对象
const shape1 = shapeFactory.getShape("CIRCLE");

//调用 Circle 的 draw 方法
shape1.draw();

//获取形状为 Rectangle 的对象
const shape2 = shapeFactory.getShape("RECTANGLE");

//调用 Rectangle 的 draw 方法
shape2.draw();

//获取形状为 Square 的对象
const shape3 = shapeFactory.getShape("SQUARE");

//调用 Square 的 draw 方法
shape3.draw();
//获取颜色工厂
const colorFactory = FactoryProducer.getFactory("COLOR");

//获取颜色为 Red 的对象
const color1 = colorFactory.getColor("RED");

//调用 Red 的 fill 方法
color1.fill();

//获取颜色为 Green 的对象
const color2 = colorFactory.getColor("Green");

//调用 Green 的 fill 方法
color2.fill();

//获取颜色为 Blue 的对象
const color3 = colorFactory.getColor("BLUE");

//调用 Blue 的 fill 方法
color3.fill();

result

Inside Circle::draw() method.
Inside Rectangle::draw() method.
Inside Square::draw() method.
Inside Red::fill() method.
Inside Green::fill() method.
Inside Blue::fill() method.

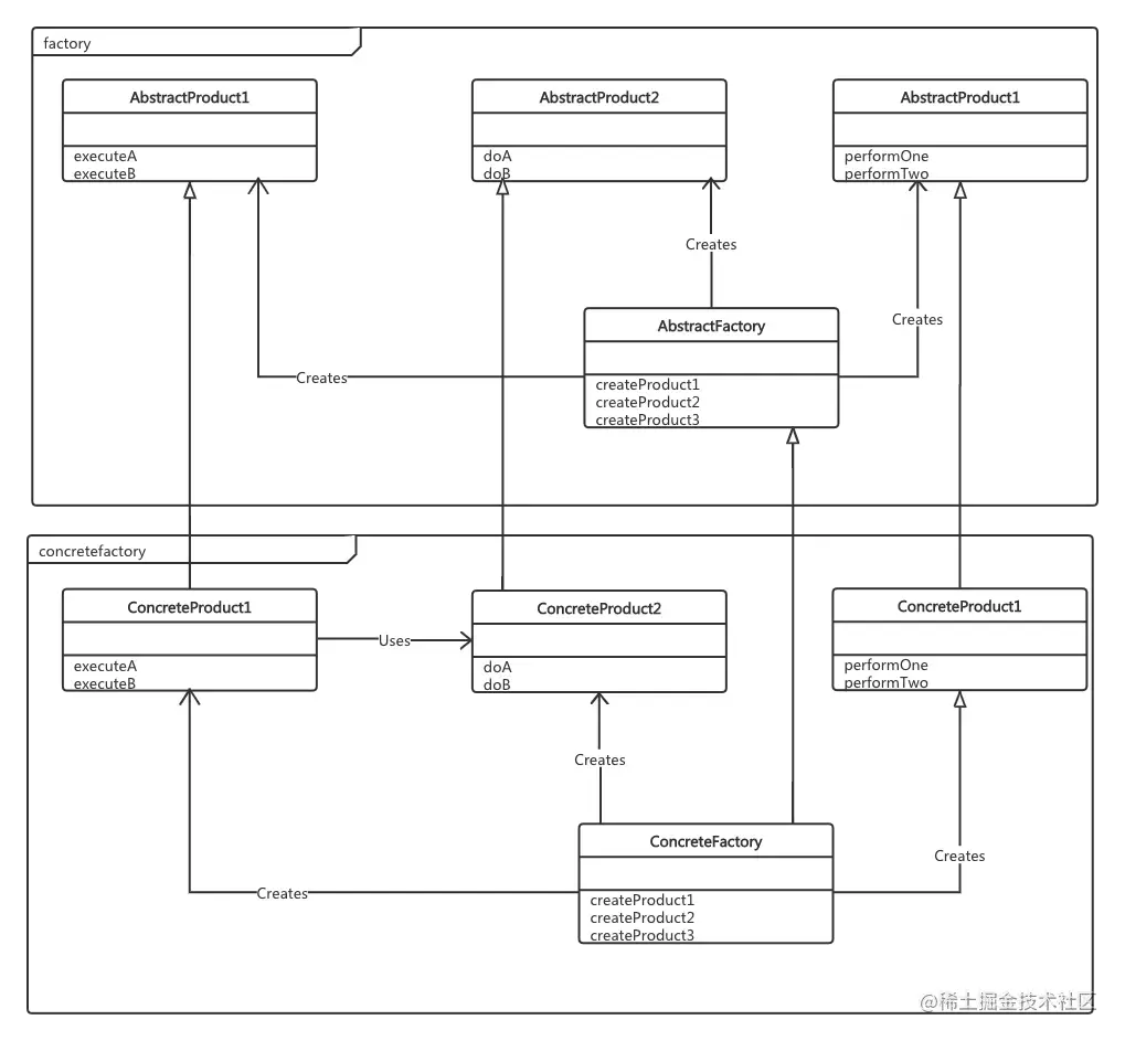
类图

image.png

角色

  • AbstractProduct(抽象产品) AbstractProduct角色负责定义AbstractFactory角色所生产的抽象零件和产品的接口
  • AbstractFactory(抽象工厂) AbstractFactory角色负责定义用于生产抽象产品的接口
  • Client(委托者) Client角色仅会调用AbstractFactory角色和AbstractProduct角色的接口进行工作,对于具体的零件、产品和工厂一无所知。
  • ConcreteProduct(具体产品) ConcreteProduct角色负责实现AbstractProduct角色定义的接口
  • ConcreteFactory(具体工厂) ConcreteFactory角色负责实现AbstractFactory角色的接口。