让国内顶尖程序员社区“牛客网”低头的这份Java面试手册真的强

178 阅读1分钟

大家好!我是爱穿格子衫的程序员~

相信大家最近一直在为一件事情所烦恼,那就是程序员一年一度的“金三银四”跳槽招聘季!

肯定有很多小伙伴已经备战了几个月甚至半年之久了,还是对自己没有太大的信心,不过不用担心,最近小编特意看了一下国内比较大的招聘网站,从中给大家总结出了一份适合99%的程序员跳槽涨薪的Java面试手册!

让国内顶尖程序员社区“牛客网”低头的这份Java面试手册真的强

小红书

最新Java面试手册:

JVM面试题33道

让国内顶尖程序员社区“牛客网”低头的这份Java面试手册真的强

JVM内存模型

让国内顶尖程序员社区“牛客网”低头的这份Java面试手册真的强

多线程46道

让国内顶尖程序员社区“牛客网”低头的这份Java面试手册真的强

进程线程

让国内顶尖程序员社区“牛客网”低头的这份Java面试手册真的强

spring面试题23道

让国内顶尖程序员社区“牛客网”低头的这份Java面试手册真的强

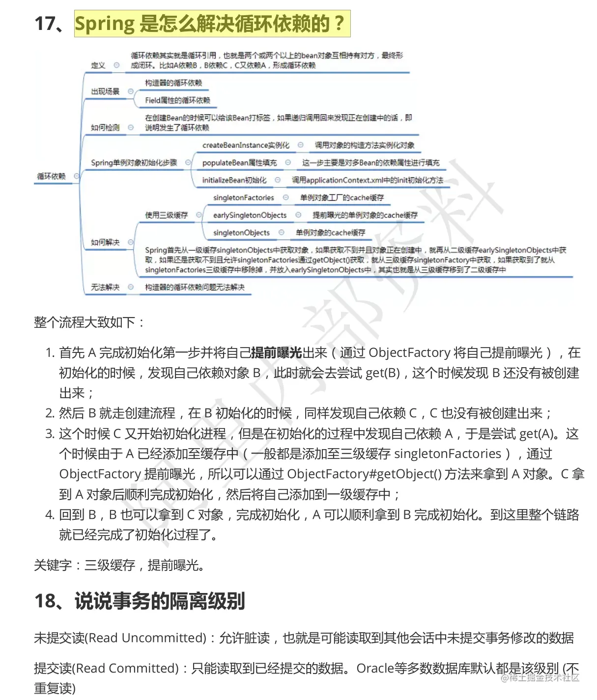
Spring 是怎么解决循环依赖的?

让国内顶尖程序员社区“牛客网”低头的这份Java面试手册真的强

需要获取这份手册的小伙伴转发+关注后私信(学习)即可

mybatis面试题12道

让国内顶尖程序员社区“牛客网”低头的这份Java面试手册真的强

springboot面试题14道

让国内顶尖程序员社区“牛客网”低头的这份Java面试手册真的强

MySQL面试题34道

让国内顶尖程序员社区“牛客网”低头的这份Java面试手册真的强

让国内顶尖程序员社区“牛客网”低头的这份Java面试手册真的强

其他:

让国内顶尖程序员社区“牛客网”低头的这份Java面试手册真的强

软实力:

让国内顶尖程序员社区“牛客网”低头的这份Java面试手册真的强

需要获取这份手册的小伙伴点赞+转发后前往公众号【爱穿格子衫的程序猿】即可