Vue 生命周期

117 阅读2分钟

Vue 生命周期

题目

Vue 每个生命周期都做了什么

Vue 生命周期

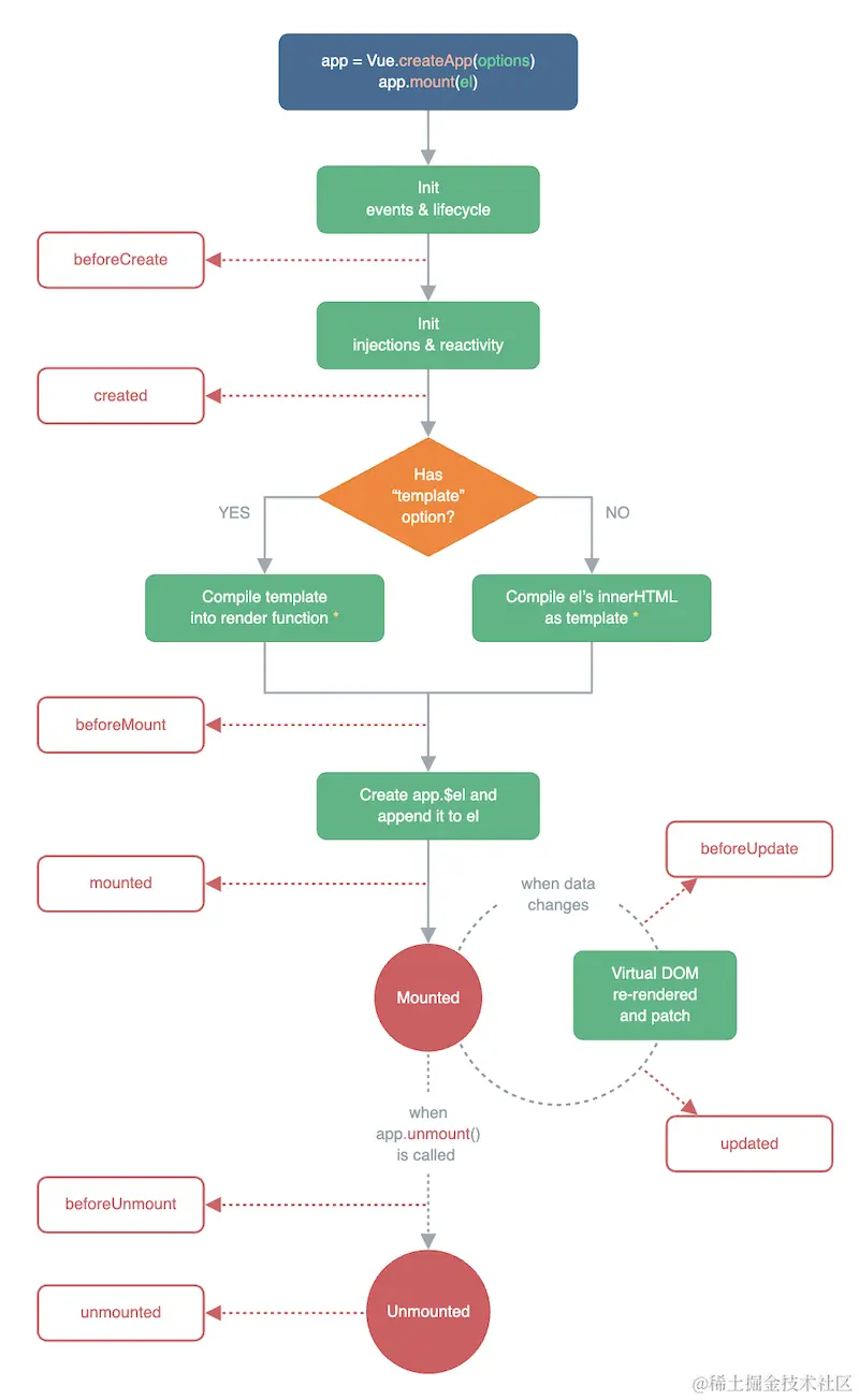
vue-生命周期.png

beforeCreate

初始化一个空的 Vue 实例,data methods 等尚未被初始化,无法调用。

created

Vue 实例初始化完成,data methods 都已初始化完成,可调用。
但尚未开始渲染模板。

beforeMount

编译模板,调用 render 函数生成 vdom ,但还没有开始渲染 DOM

mounted

渲染 DOM 完成,页面更新。组件创建完成,开始进入运行阶段。

beforeUpdate

在数据发生改变后,DOM 被更新之前被调用。这里适合在现有 DOM 将要被更新之前访问它,比如移除手动添加的事件监听器。

updated

在数据更改导致的虚拟 DOM 重新渲染和更新完毕之后被调用。

注意,尽量不要在 updated 中继续修改数据,否则可能会触发死循环。

onActivated

keep-alive 缓存的组件激活时调用。

onDeactivated

keep-alive 缓存的组件停用时调用。

beforeUnmount

组件进入销毁阶段。

卸载组件实例后调用,在这个阶段,实例仍然是完全正常的。
移除、解绑一些全局事件、自定义事件,可以在此时操作。

unmounted

卸载组件实例后调用。调用此钩子时,组件实例的所有指令都被解除绑定,所有事件侦听器都被移除,所有子组件实例被卸载。


连环问:如何正确的操作 DOM

mountedupdated 都不会保证所有子组件都挂载完成(异步组件的情况),如果想等待所有视图都渲染完成,需要使用 $nextTick

mounted() {
  this.$nextTick(function () {
    // 仅在整个视图都被渲染之后才会运行的代码
  })
}

连环问:ajax 放在哪个生命周期合适?

一般有两个选择:createdmounted ,建议选择后者 mounted

执行速度

  • 从理论上来说,放在 created 确实会快一些
  • 但 ajax 是网络请求,其时间是主要的影响因素。从 createdmounted 是 JS 执行,速度非常快。
  • 所以,两者在执行速度上不会有肉眼可见的差距

代码的阅读和理解

  • 放在 created 却会带来一些沟通和理解成本,从代码的执行上来看,它会一边执行组件渲染,一边触发网络请求,并行
  • 放在 mounted 就是等待 DOM 渲染完成再执行网络请求,串行,好理解

所以,综合来看,更建议选择 mounted

连环问:Composition API 生命周期有何不同

import { onUpdated, onMounted } from 'vue'

export default {
    setup() {
        onMounted(() => {
            console.log('mounted')
        })
        onUpdated(() => {
            console.log('updated')
        })
    } 
}