vue的生命周期钩子

780 阅读1分钟

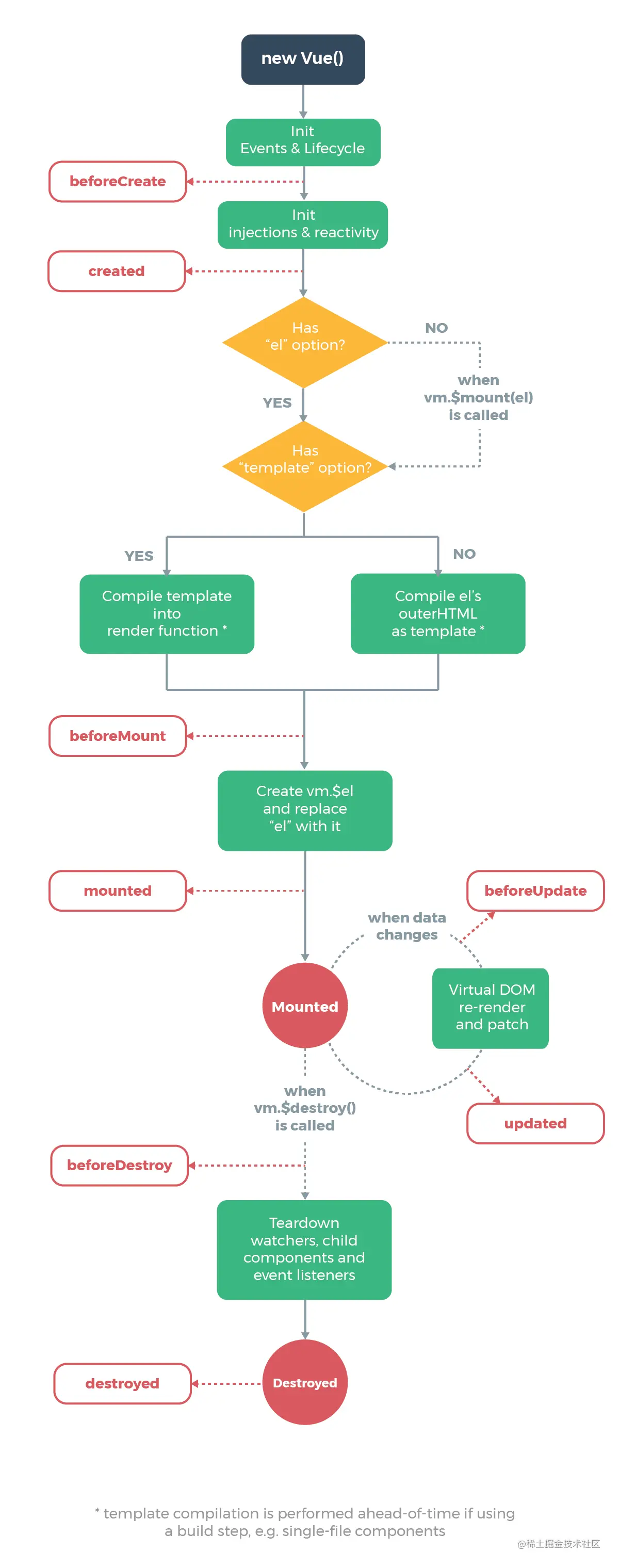
生命周期是什么?

vue实例从创建到销毁的过程。(vue实例创建,dom树完成渲染)

钩子:简单来说就是回调函数。

lifecycle.png

vue生命周期分为4个阶段8个钩子

四个阶段:

  • 阶段一:创建(创建vue实例) beforeCreate 、 created
  • 阶段二:挂载(data数据渲染到el) beforeMound、mounted
  • 阶段三:更新(检测data变化并更新el) beforeUpdate、updated
  • 阶段四:销毁(解除data与el的绑定关系) beforeDestory、destoryed

八个钩子:

  • 1.beforeCreate:创建vue实例之前
  • 2.created:vue实例创建完成
  • 3.beforeMount:data数据挂载到el之前
  • 4.mounted:完成挂载(data数据已经渲染到el上)
  • 5.beforeUpdate:数据更新前(检测数据变化了,但是页面还没有更新)
  • 6.updated:完成数据更新(把更新后的数据从新渲染到页面)
  • 7.beforeDestroy:vue的实例销毁(销毁:不是指vue实例销毁,而是解除date和el的绑定关系,说人话:以后data变化了,跟el没有关系)。
  • 8.destroyed:已经销毁

vue第一次加载的时候会执行那几个钩子呢?

  1. beforeCreate (创建实例之前)
  2. created (创建vue实例之后)
  3. beforeMount (挂载前)
  4. mounted这四个钩子(初始渲染)

vue常用钩子

created:完成data数据数据创建(一般用于axios请求网络数据)

mounted:完成初始渲染(一般用于操作dom)

vue当中那些钩子只走一次那些钩子会执行多次?

beforeCreate、created、beforeMount、Mounted只会执行一次

beforeUpdate与updated 会执行多次