18650锂电池的一种过流过压保护电路(采用MAX14573芯片)

495 阅读3分钟

最近结束了一个项目,电路验证成功,但是还是存在些许瑕疵,想分享出来和大家交流学习一下。

电路大概是这样:18650锂电池的一个过流过压保护电路,用的是MAX14573保护芯片,电池两串,所以采用两个保护芯片串联的方式。

电池电压从P1输入,转化成VCCOUT保护输出。

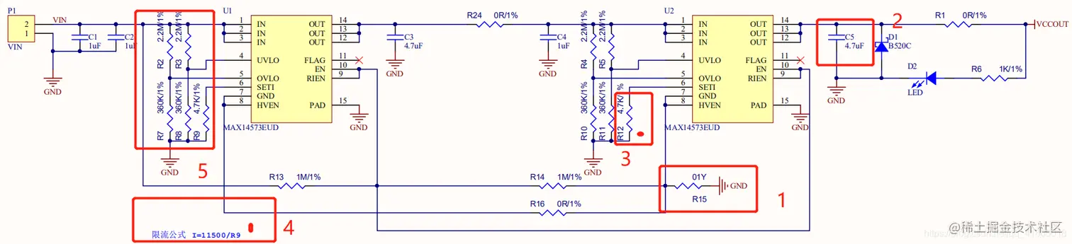
验证完毕的原理图如图:

在这里插入图片描述

MAX14573手册说明:

MAX14573可调节过压和过流保护器件理想用于系统保护,可承受高达±40V的正、负输入电压,内置RON为100mΩ (典型值)的开关FET。

器件的过压保护(OVP)范围为6V至36V,欠压保护(UVP)保护范围为4.5V至24V。过压锁存(OVLO)和欠压锁存(UVLO)门限可以由外部电阻设置。工厂预设内部OVLO门限为33V (典型值),预设内部UVLO门限为19.2V (典型值)。

IC还具有高达4.2A的可编程限流保护功能。电流达到门限时,MAX14571经过20.7ms (典型值)屏蔽时间后关断,并在重试周期内保持关断状态;MAX14572在屏蔽时间后锁存关断状态,MAX14573则连续保持限流。此外,器件具有反向电流保护和热关断保护。

4.5V至36V宽输入电压范围

可调节OVLO和UVLO门限 ±3%精度的预设门限

自动选择内部和外部调节

可编程正向限流 最高4.2A的可调节限流 ±15%门限精度 100mΩ (典型值)导通电阻FET

高压输入 /HVEN

微处理器输入EN

在这里插入图片描述

这段是手册上抄的,简单介绍一下,哈哈。

我所验证的电路和手册给出的电路略有区别,我会在下面说明一下。

图中:

1.这块做了个巧妙的设计,01Y为热敏电阻,电路过热时,高压使能脚会断开,后来考虑一下,芯片手册描述芯片自带热关断保护,而且我并不需要用高压部分,所以此处我直接0R电阻。

2.此处带负载电容的容值是需要计算的,根据手册说明此处输出电容有个计算公式(如图)

在这里插入图片描述

按照我上面的电路芯片输出电容只有8UF了,也就是说我的电容不能超过8uF,所以我去掉了一个负载电容4.7uF,这在调试的时候解决了一个小问题,问题后面总结一下。

3和4.其实是一回事,计算限流范围的,公式11500/R,电路超过这个电流,模块会保护起来,起到限流保护的作用。

5.此处是跟据手册推荐的经典值,调试过程中没有出现问题。

遇到的问题:

1.电池电压经过保护模块带负载之后,会与压降0.6~0.8V,我怀疑模块本身内阻导致(有经验的前辈可以指点一下),前面说的4.7uF电容去掉之后作用就体现在这 了,去掉之后压降0.4到0.6V,好了些许。

2.由于会产生压降,所以设置欠压锁定的4脚360k电阻撤掉,取消欠压保护功能,如果6.4V电源带负载之后压降到5.8V,之前360K设置的6V门限就会让芯片保护起来,因此去掉欠压保护。

项目实际负载电流2A左右,限流2.5A.已经验证完毕,电路可用。

总之,问题是有的,一直在不断学习与完善之中,希望遇到志同道合的伙伴一起学习交流。