极智开发 | antd 目录结构

380 阅读1分钟

欢迎关注我的公众号 [极智视界],获取我的更多笔记分享

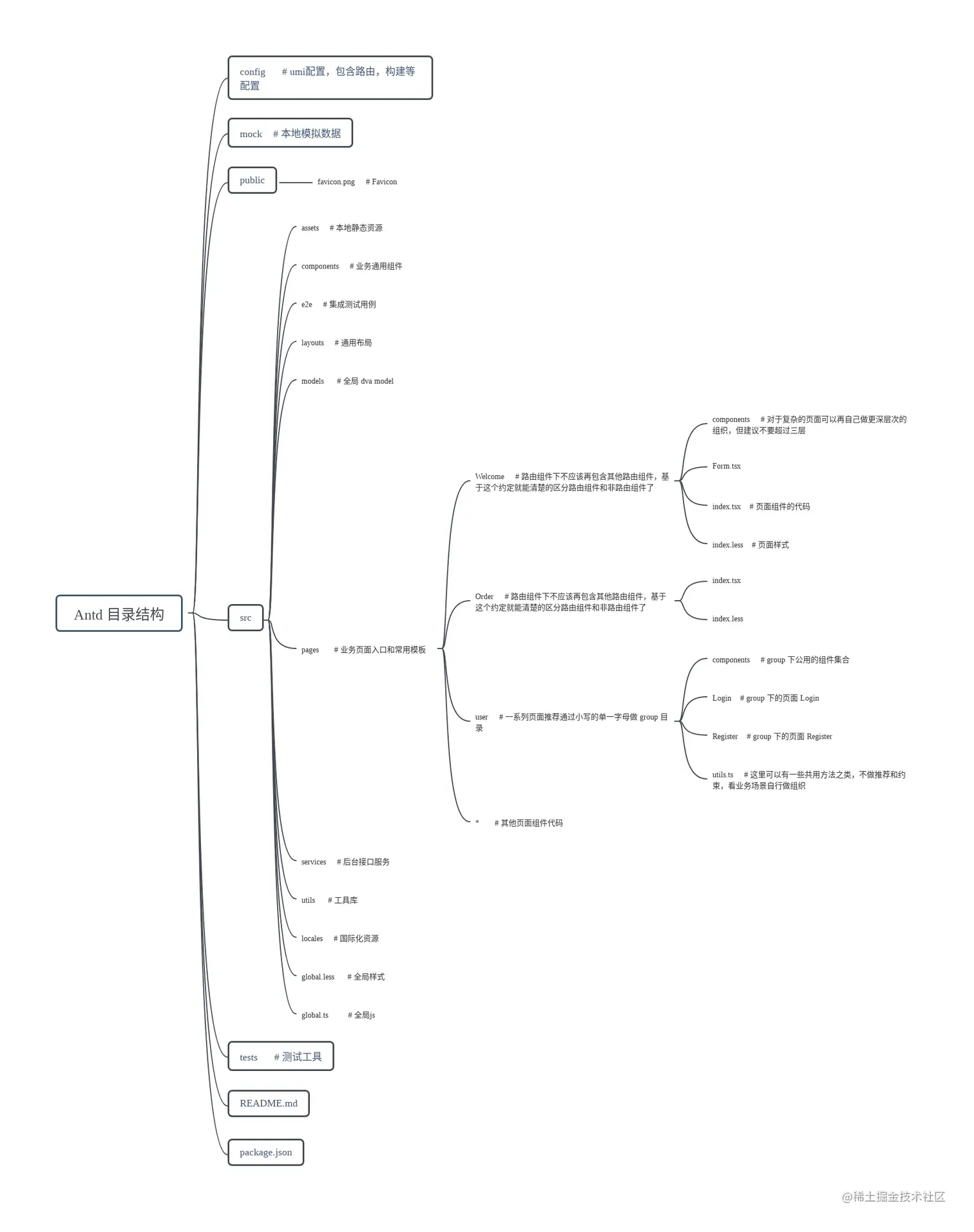
  大家好,我是极智视界。本文介绍 antd 目录结构,以脑图形式展示,如下。

[Antd] 目录结构.png

  其中 config 中主要是 umi 配置,包含路由、构建等的配置。如 config/defaultSetting.js 中可控制界面布局如菜单栏、title 等,其中的一些可配置项如下,主要包括菜单栏的宽度、布局,背景颜色,title 名称、title logo 等。

[Antd] defaultSettings.js 配置.png

  src/pages 中存放业务页面的定义和常用模板,然后通过 config/routes.js 进行页面路由调度,把零散的页面织成有逻辑的结构。

  在 src/pages 中的页面配置中经常需要调用一些图片,这个图片可以是图床里的图片,也可以是本地的图片,如果是本地的图片的话一般就放在 public 下。


  以上分享了 antd 目录结构,希望我的分享能对你的学习有一点帮助。


 【公众号传送】

《【web】antd 目录结构》


logo_show.gif