Axure实战03:如何写一份备受宠爱的需求文档?

568 阅读15分钟

今日职言:写作即是坐下来判断自己。

一、写作背景及目的

kenny-eliason-Ak5c5VTch5E-unsplash.jpg

对于许多产品新人来说,原型工具的使用和需求文档的编写一直都是令人头疼的人,为设计规范的高保真的原型图,写出简洁明了的产品需求文档,产品童鞋们可谓是费了很大一番功夫。而产品原型图的绘制,产品需求文档的编写恰恰是考验一个产品经理的专业度的时候。

原型标注不清晰,需求文档书写概念模糊,最终都会导致开发时候相互“扯皮”,相互推诿。闹的不欢而散也就算了,最终上线的产品要是错漏百出,无法达到预期的效果,那么就不单单是问责那么简单了。

产品通俗来讲,是研发人员与产品经理共同的孩子。产品和研发的共同目标都是希望打造一个令人惊艳的“产品”出来。在未来,无论是在简历上,还是在人生的画卷中,都会留下让人印象深刻且美好的一段回忆。

那么在产品交付给开发时,需求文档的重要性就尤为重要了。

一份专业的需求文档可以体现出一个产品经理的专业度,也能为之后开发过程中减少很多不必要的沟通和错误。简而言之,一份好的需求文档是与研发人员沟通的桥梁,也是体现产品经理专业度的不可或缺的工具之一。

mediensturmer-aWf7mjwwJJo-unsplash.jpg

产品需求文档,即Product Requirement Document,简称PRD。是从产品规划到产品设计阶段的里程碑式综合产出物。对于创业型公司、中小型公司来说,产品需求文档的面向对象是技术开发人员、测试人员,那么产品需求文档的目就需要非常精确:让开发人员快速、充分地了解产品的全部内容,从而将产品实现。

一个好的PRD文档应该是结构化的、逻辑清晰、脉络明确的,能够帮助开发/测试人员快速定位到功能点,而不单单是内容繁杂和杂乱无章的。

下面我们就一起走进PRD的世界,打造一个标准的PRD文档。

二、文档结构设计

对于产品经理而言,PRD有很多种写作方法,写作的工具也是多样,但笔者在这里只讲述一种工作中常用的方法,如想了解其他也请自行在网站上搜索。

笔者所使用的是产品经理必备的原型设计工具Axure进行PRD的撰写,这样的写作好处在于不用对原型图进行二次加工,比如如果是在word上写的PRD,那么需要把原型图一张一张截图出来或者到处进行排版加工,这无疑是不必要的工作,除非公司有特别强制的要求。

如果只是因为安全的要求考虑,那么产品经理也可以将Axure上绘制好的原型图和PRD直接生成本地的静态HTML,打包好发给开发人员,也可以避免信息泄漏引发的数据安全问题。

49.png

okay,回归正题。

在编写PRD的第一步,我们先来了解下PRD的结构,清晰的结构可以帮助我们快速了解产品项目,也可以帮助产品童鞋们评估工作量。

PRD的结构一般分为三部分:产品说明、产品架构、全局说明。

1、产品说明:产品的概述说明(产品简介)、用户需求、修订记录;

2、产品架构:业务流程图、功能结构图、信息结构图;

3、全局说明:原型图+交互说明+逻辑说明

50.png

三、产品说明

说说第一部分,产品说明又分为产品简介、用户需求、修订记录三部分。

1)产品简介

产品简介是快速介绍产品到底是什么的页面,可以帮助读者或者评审人员快速了解,回答了【大家快来看看我做了个啥东西】这个问题。

51.png

产品简介一般包含的内容有:

    • 产品名称:一个好的产品需要一个好的名字,但不要太过于花哨,需要准确而通俗的让读者知道这个东西叫什么,往后沟通时大家都需要一致叫这个产品这个名字。
    • 产品类型:该产品的定位,是属于什么类型的产品,是提升效率的工具类,还是面向内部业务的核心业务类,亦或者对外的电商商场。明确产品的定位,缩小产品的设计范围,切莫在一个产品中承载太多它这个MVP所不能承受的压力。
    • 版本号:一个规范的产品需要有一个规范的版本号,常用的版本命名有V1.0、V2.0。一般来说,大版本功能更新用大版本号,例如V2.0。小版本像是一个功能的优化,或者一个页面逻辑的优化,用户感知不是很大的情况下用小版本号,例如V2.1。一个好的版本命名可以帮助大家做好项目版本管理,对于未来复盘产品时非常有帮助。
    • 端口:如果公司的业务覆盖Web、App、公众号H5、微信小程序等,那么需要表明此次产品的端口,是哪个端口。
    • 编写人:写本人全名。
    • 编写日期:可以写开始编写日期,也可以写最终交付给开发的日期。
    • 产品用户:该产品最终使用的用户群体。
    • 产品目标:这个需要着重写,产品是以实现产品目标为导向的,产品目标也是最初也是最终的导向标,整篇文档都是围绕着产品目标出发,最终也是为了实现产品目标而设计的。因此,强调几遍,产品目标必须清晰明确,界限清晰。

当然,像审阅人、保密程度这些官方用语都可以根据公司需求加上,但最起码的也是最基础的内容就是以上几点了。

2)用户需求

用户需求是使用者,亦或者是需求提出人,希望该产品能够做什么的页面,回答了【为什么会有这个产品】的问题,因为需求方这么需要,所以用了这个产品。

当然,产品目标也是基于用户需求来的,之所以该页面会放在「产品简介」之下,一是为了方便PRD读者(开发/测试)快速阅读,二是除了产品经理外,其他人对于用户的本质需求关注度不大,因此页面结构在「产品简介」之下。

52.png

用户需求调研遵循的原则是:弄清楚用户是谁,在什么时候,需要什么东西,干什么,目的是什么,目的的背后是什么,该东西能为公司带来什么价值。(图中为简单的示例)

产品经理需要就该产品对需求方做深度访谈,从而规划产品边界,设计出超出用户期待的产品。

在其中,需求方会分为两种角色,一种是需求提出方,即提出这个产品设想的人,而不一定是直接使用该产品的人。第二种是直接使用者,产品最终面向的使用群体。

在确定需求方后,需要根据产品主题,调研用户场景,构建出一副产品画像,即需要满足用户最本质的需求的产品大概应该是怎么样的,需要哪些元素。

在「用户需求」画布中的内容有:

    • 序号:方便区分先后顺序,也可以用调研时间编写。
    • 需求方:一般公司内部可以写职位+人名,例如:产品经理~文雨。
    • 用户场景:遵循5W1H原则,谁在什么时间、什么地点、做什么事情、达到什么目的、以前是怎么做的、现在希望怎么做、如何做。
    • 需求提炼:从用户场景中提炼出价值点,比如需要流程化、需要审核机制、需要回复机制等。
    • 对应功能:要完成用户的需求,需要什么样的产品功能支撑,产品经理需要设想出能够满足用户需求的所有产品设计方式,从而找出最优的产品,永远记得,产品经理要以价值为主导,打造出超出用户期待的产品。

3)修订记录

修订记录是产品童鞋在需求评审后,产品业务评审后,还有技术评审后,根据产品童鞋、业务童鞋、需求方、技术童鞋在会议上提出的疑问,以及在往后开发过程中大家所碰到的问题,修订文档后做的记录。要回答读者【我在什么时候改了什么】的问题。

53.png

往往产品童鞋和开发童鞋之间的矛盾在于,大家在信息没有同步的情况下,产品童鞋没有修订文档,然后改了东西人家不知道。以及产品童鞋与开发童鞋对于一个功能的设计理解不同,测试童鞋也不理解该需求功能是如何设计的,测试的时候按照产品童鞋的PRD的要点进行测试,结果就是一堆BUG找开发童鞋返工。

一个好的产品经理必备的技能之一的沟通能力,除了面向于业务一线的童鞋,另一方面也面向于开发的童鞋。与开发童鞋友好沟通,在每次产品变动,以及与开发童鞋沟通后,产品童鞋应该要把注意点都记录下来,在PRD中呈现,也在修订记录中批注。

产品经理的成长,在于每一个产品细节的刻画,在于产品过程中每一次的刻意练习。遇到熟悉的领域可以无私分享,遇到不熟悉的领域,也希望产品童鞋们不耻下问。

在「修订记录」画布中的内容有:

    • 序号:习惯加序号了,个人习惯。
    • 日期:精确到天的日期,格式为需要统一。
    • 版本:如果在过程中没有产品版本(非开发版本)的更新,可以保持一个版本号。
    • 修订描述:写一下在什么页面修改了什么或者增加了什么,可以事无巨细,但切莫遗漏。
    • 作者:写本人名字。
    • 审阅:可以写前端童鞋、后端童鞋、或者业务的童鞋名字,主要取决于想给谁着重看。

四、产品架构

在了解产品简介、用户需求、修订记录后,用户对于整个产品都有了一个大概的了解,知道了这个产品从哪里来,需要谁用,要达成什么目标,修改了几次最终定稿了。那么接下来,我们来聊聊产品是如何设计的。

产品架构也分为三个部分:业务流程图、功能结构图、信息结构图。

1)业务流程图

业务流程图是产品经理,特别是B端产品经理,常用的一种梳理业务流向的方法,其中设计到的所有角色,以及角色需要做的事情,都会在业务流程图中体现。此处要回答读者【我现在设计的路线要怎么走】的问题。

产品经理在设计产品时,需要梳理清楚当前所做产品在公司的业务流中所占的位置,明确该产品功能会对现有流程产品怎样的影响,而不仅仅考虑产品本身。

绘制业务流程图的办法一般笔者会使用「泳道图」的绘制方法,即顶部为涉及业务的人员,下面为该人员需要承担的业务事项。

任务系统业务流程图.jpg

泳道图的绘制方式:一开始和多个结束,方形为用户的动作或者操作,菱形为判断语句,向下为正向判断,侧边为驳回判断,箭头指向为业务流程走向,半括号为注释说明。详细的方法产品的童鞋可以网上看看。

流程图清晰的标出了什么人需要做什么事情,以及人与人之间是什么关系,如何进行交互,通过拆解现有的业务流程,可以很好的为后续产品设计做结构性设计,也方便读者(开发/测试/业务等)对业务进行了解。

2)功能结构图

功能结构图是用来说明产品内部结构/模块的思维导图,方便与开发人员了解产品童鞋设计的产品有什么模块,对应有什么功能,以及这些模块和功能之间的关系是什么。此处要回答读者【我有哪些东西】的问题。

在功能结构图中,如下图所示,我们很清晰可以看出功能与功能之间的关系,谁是主要功能,谁是哪个功能里面的功能,他们之间的逻辑可以很容易被业务部门与开发的同事所理解。而做功能结构图的好处在于,在设计产品结构的时候,大方向下我们设计的功能不会出错,其他的就可以深入再细化。

54.png

如果我们产品童鞋在收集了用户需求后,进行了一系列分析,最终得出用户需要的功能是哪些,在此时应该要反复核对,在结构上的偏差,会导致最终成型的产品原型图变得一文不值,相当于重做,这无疑会浪费许多的时间和增加不必要的工作量。

因此,产品设计前应该要想清楚再做,再三核对好再下手。

3)信息结构图

信息结构图是规划产品中所蕴含必要信息的思维导图,可以帮助产品经理记录模块中的必须的信息,即该功能模块的元素,以便考量数据来源等问题。此处要回答读者【我有哪些重要的信息】的问题。

新人产品童鞋可能经常会被问及数据源的问题,即数据从哪里来的,可能很多时候“臆想”的数据根本就不存在,此时往往有些尴尬。

而信息结构图就很好的展示了,功能模块所需要的数据有哪些,在原型图的时候也可以根据数据的长短进行初步的信息布局。同时也可以在第一时间和开发的同时沟通,特别在还不怎么熟悉现有业务的情况下,了解是否能够获取到该数据,也同时考虑数据量的问题、系统性能等问题。

55.png

通过绘制信息结构图,产品童鞋也可以判断哪些信息对于用户来说是有价值的,而哪些信息价值没那么大可以省略。尽量做到,在不缺失信息量的情况下,不要让数据展示给用户带来压力。

五、全局说明

全局说明主要分为两大块内容,也可以归为一体的内容,叫做原型说明。主要为了阐述每个功能模块所设计的技术点以及产品的特性。

56.png

在全局说明结构上,在大型的项目中,产品童鞋最好就是建立对应的文件夹,然后每一个页面一个原型并附上说明文档(如下图所示),如果是小型的模块或者功能,可以在一个页面进行呈现,然后拼接下一块功能页面及说明。

57.png

在设计好产品原型后,关于说明部分一般位于原型下面,这样的好处是符合阅读人员从上往下阅读的习惯。

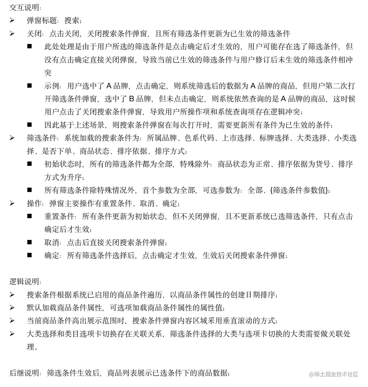
产品说明所包含的内容如下:

    • 页面名称:该页面叫什么名字。
    • 页面入口:该页面从哪里进来的,途径多少个路径。
    • 页面功能:该也买呢所承载什么功能,满足什么需求。
    • 页面逻辑内容及其交互详细说明:这一块需要根据原型图,每个控件,每个交互,数据来源,数据去向都一一列清楚。

举个PRD例子:

59.png

对于单个页面,原型说明的文字可以多达十几二十行,有时候确实会写到奔溃,但产品童鞋写的越细,那么开发童鞋实现起来也会越顺手,测试童鞋根据需求文档写的测试用例就会更加精确,上线后用户使用也会更加规范化。因此,需求文档需要练习,和设计产品功能一样,都需要一定程度的刻意练习。

而且,在编写文档的过程中,也会对于其中的功能有更加深入的了解,也会发现之前考虑不周的地方,在产品交付给开发前就能修订完成,而不是在开发过程中要修改。要知道,开发同事没有任何义务为你的错误背锅和增加工作量,因为这不是他的问题,请三观要正。

六、结语

至此,产品PRD文档的编写方法就告一段落了。洋洋洒洒写了5000+字,感觉还是没有把PRD的编写方式写完.......

如果本专栏对你有帮助,不妨点赞、评论、关注~