matlab如何画出好看的图像(5)

1,156 阅读2分钟

前言

本文已参与「新人创作礼」活动,一起开启掘金创作之路。前几篇文章简单介绍了一下matlab中常见的图像,比如柱状图,线性图和散点图。初次之外,matlab当然还可以绘制其他图形,比如饼状图,以及3D图形甚至是4D图像(但其实我觉得还是3D),本篇主要介绍一些matlab中一些画图的技巧,可以让我们的图形更加美化

化腐朽为神奇的subplot

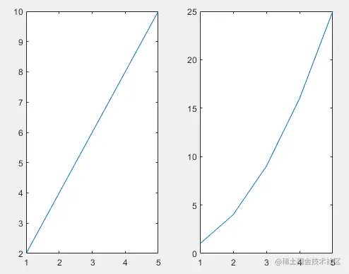
subplot的功能是在一个图像上画出不同的子图,比如subplot(m,n,k)的意思一个m行n列的图像中的第k个图像,简单举个例子如下所示:

image.png

具体代码如下所示:

>> subplot(1,2,1)
>> x=[1,2,3,4,5];
>> y=[2,4,6,8,10];
>> plot(x,y);
>> subplot(1,2,2)
>> y1=[1,4,9,16,25];
>> plot(x,y1)

看到这里大家可能已经明白了subplot的作用,大可自己去试一下加深自己的印象,但是可能没看出来subplot怎么化腐朽为神奇。如果大家在写论文走实验的过程中得到了很多组数据,并且需要用图形把这些数据全都表示出来,大家可能会考虑到,如果化成一幅一幅的图像会很占版面(在发表比较正式的学术论文中,这是一大禁忌),如何避免这种情况的出现呢?我们还简单据举一个例子!

image.png

具体代码如下:

>> clear all
>> subplot(2,3,1)
>> bar(rand(3,1))
>> subplot(2,3,2)
>> bar(rand(3,2))
>> subplot(2,3,3)
>> bar(rand(3,1))
>> subplot(2,3,4)
>> bar(rand(3,1))

>> subplot(2,3,5)
>> bar(rand(3,2))
>> subplot(2,3,6)
>> bar(rand(3,1))

大家可以看到效果其实还不错,如果大家对他进行进一步修饰,比如完善标题等基本信息后,效果可能会更好。

结语

时间太晚了,今天有点不舒服,先写到这吧