Java SPI

100 阅读12分钟

SPI

SPI

image.png Java SPI 实际上是“基于接口的编程+策略模式+配置文件”组合实现的动态加载机制。

系统设计的各个抽象,往往有很多不同的实现方案,在面向的对象的设计里,一般推荐模块之间基于接口编程,模块之间不对实现类进行硬编码。一旦代码里涉及具体的实现类,就违反了可拔插的原则,如果需要替换一种实现,就需要修改代码。为了实现在模块装配的时候能不在程序里动态指明,这就需要一种服务发现机制。 Java SPI就是提供这样的一个机制:为某个接口寻找服务实现的机制。有点类似IOC的思想,就是将装配的控制权移到程序之外,在模块化设计中这个机制尤其重要。所以SPI的核心思想就是解耦

使用场景

  • 数据库驱动加载接口实现类的加载 JDBC加载不同类型数据库的驱动
  • 日志门面接口实现类加载 SLF4J加载不同提供商的日志实现类
  • Spring Spring中大量使用了SPI,比如:对servlet3.0规范对ServletContainerInitializer的实现、自动类型转换Type Conversion SPI(Converter SPI、Formatter SPI)等
  • Dubbo Dubbo中也大量使用SPI的方式实现框架的扩展, 不过它对Java提供的原生SPI做了封装,允许用户扩展实现Filter接口

SPI规范

要使用Java SPI,需要遵循如下约定:

  • 1、当服务提供者提供了接口的一种具体实现后,在jar包的META-INF/services目录下创建一个以“接口全限定名”为命名的文件,内容为实现类的全限定名;
  • 2、接口实现类所在的jar包放在主程序的classpath中;
  • 3、主程序通过java.util.ServiceLoder动态装载实现模块,它通过扫描META-INF/services目录下的配置文件找到实现类的全限定名,把类加载到JVM;
  • 4、SPI的实现类必须携带一个不带参数的构造方法;

SPI使用

步骤1、定义一组接口 (假设是org.foo.demo.IShout),并写出接口的一个或多个实现,(假设是org.foo.demo.animal.Dog、org.foo.demo.animal.Cat)。

public interface IShout {
    void shout();
}
public class Cat implements IShout {
    @Override
    public void shout() {
        System.out.println("miao miao");
    }
}
public class Dog implements IShout {
    @Override
    public void shout() {
        System.out.println("wang wang");
    }
}

步骤2、在 src/main/resources/ 下建立 /META-INF/services 目录, 新增一个以接口命名的文件 (org.foo.demo.IShout文件),内容是要应用的实现类(这里是org.foo.demo.animal.Dog和org.foo.demo.animal.Cat,每行一个类)。 文件位置

- src
    -main
        -resources
            - META-INF
                - services
                    - org.foo.demo.IShout

文件内容

org.foo.demo.animal.Dog org.foo.demo.animal.Cat

步骤3、使用 ServiceLoader 来加载配置文件中指定的实现。

public class SPIMain {
    public static void main(String[] args) {
        ServiceLoader<IShout> shouts = ServiceLoader.load(IShout.class);
        for (IShout s : shouts) {
            s.shout();
        }
    }
}

代码输出:

wang wang
miao miao

Java的SPI机制的源码解读

通过前面扩展Developer接口的简单Demo,我们看到Java的SPI机制实现跟ServiceLoader这个类有关,那么我们先来看下ServiceLoader的类结构代码:

// ServiceLoader实现了【Iterable】接口
public final class ServiceLoader<S>
    implements Iterable<S>{
    private static final String PREFIX = "META-INF/services/";
    // The class or interface representing the service being loaded
    private final Class<S> service;
    // The class loader used to locate, load, and instantiate providers
    private final ClassLoader loader;
    // The access control context taken when the ServiceLoader is created
    private final AccessControlContext acc;
    // Cached providers, in instantiation order
    private LinkedHashMap<String,S> providers = new LinkedHashMap<>();
    // The current lazy-lookup iterator
    private LazyIterator lookupIterator;
    // 构造方法
    private ServiceLoader(Class<S> svc, ClassLoader cl) {
        service = Objects.requireNonNull(svc, "Service interface cannot be null");
        loader = (cl == null) ? ClassLoader.getSystemClassLoader() : cl;
        acc = (System.getSecurityManager() != null) ? AccessController.getContext() : null;
        reload();
    }
	
    // ...暂时省略相关代码
    
    // ServiceLoader的内部类LazyIterator,实现了【Iterator】接口
    // Private inner class implementing fully-lazy provider lookup
    private class LazyIterator
        implements Iterator<S>{
        Class<S> service;
        ClassLoader loader;
        Enumeration<URL> configs = null;
        Iterator<String> pending = null;
        String nextName = null;

        private LazyIterator(Class<S> service, ClassLoader loader) {
            this.service = service;
            this.loader = loader;
        }
        // 覆写Iterator接口的hasNext方法
        public boolean hasNext() {
            // ...暂时省略相关代码
        }
        // 覆写Iterator接口的next方法
        public S next() {
            // ...暂时省略相关代码
        }
        // 覆写Iterator接口的remove方法
        public void remove() {
            // ...暂时省略相关代码
        }

    }

    // 覆写Iterable接口的iterator方法,返回一个迭代器
    public Iterator<S> iterator() {
        // ...暂时省略相关代码
    }

    // ...暂时省略相关代码

}

可以看到,ServiceLoader实现了Iterable接口,覆写其iterator方法能产生一个迭代器;同时ServiceLoader有一个内部类LazyIterator,而LazyIterator又实现了Iterator接口,说明LazyIterator是一个迭代器。

ServiceLoader.load方法,为加载服务提供者实现类做前期准备

那么我们现在开始探究Java的SPI机制的源码, 先来看JdkSPITest的第一句代码ServiceLoader<Developer> serviceLoader = ServiceLoader.load(Developer.class);中的ServiceLoader.load(Developer.class);的源码:

// ServiceLoader.java

public static <S> ServiceLoader<S> load(Class<S> service) {
    //获取当前线程上下文类加载器 
    ClassLoader cl = Thread.currentThread().getContextClassLoader();
    // 将service接口类和线程上下文类加载器作为参数传入,继续调用load方法
    return ServiceLoader.load(service, cl);
}

我们再来看下ServiceLoader.load(service, cl);方法:

我们再来看下ServiceLoader.load(service, cl);方法:

// ServiceLoader.java

public static <S> ServiceLoader<S> load(Class<S> service,
                                        ClassLoader loader)
{
    // 将service接口类和线程上下文类加载器作为构造参数,新建了一个ServiceLoader对象
    return new ServiceLoader<>(service, loader);
}
复制代码

继续看new ServiceLoader<>(service, loader);是如何构建的?

// ServiceLoader.java

private ServiceLoader(Class<S> svc, ClassLoader cl) {
    service = Objects.requireNonNull(svc, "Service interface cannot be null");
    loader = (cl == null) ? ClassLoader.getSystemClassLoader() : cl;
    acc = (System.getSecurityManager() != null) ? AccessController.getContext() : null;
    reload();
}
复制代码

可以看到在构建ServiceLoader对象时除了给其成员属性赋值外,还调用了reload方法:

// ServiceLoader.java

public void reload() {
    providers.clear();
    lookupIterator = new LazyIterator(service, loader);
}
复制代码

可以看到在reload方法中又新建了一个LazyIterator对象,然后赋值给lookupIterator

// ServiceLoader$LazyIterator.java

private LazyIterator(Class<S> service, ClassLoader loader) {
    this.service = service;
    this.loader = loader;
}
复制代码

可以看到在构建LazyIterator对象时,也只是给其成员变量serviceloader属性赋值呀,我们一路源码跟下来,也没有看到去META-INF/services文件夹加载Developer接口的实现类!这就奇怪了,我们都被ServiceLoaderload方法名骗了。

还记得分析前面的代码时新建了一个LazyIterator对象吗?Lazy顾名思义是的意思,Iterator就是迭代的意思。我们此时猜测那么LazyIterator对象的作用应该就是在迭代的时候再去加载Developer接口的实现类了。

4.2 ServiceLoader.iterator方法,实现服务提供者实现类的懒加载

我们现在再来看JdkSPITest的第二句代码serviceLoader.forEach(Developer::sayHi);,执行这句代码后最终会调用serviceLoaderiterator方法:

// serviceLoader.java

public Iterator<S> iterator() {
    return new Iterator<S>() {

        Iterator<Map.Entry<String,S>> knownProviders
            = providers.entrySet().iterator();

        public boolean hasNext() {
            if (knownProviders.hasNext())
                return true;
            // 调用lookupIterator即LazyIterator的hasNext方法
            // 可以看到是委托给LazyIterator的hasNext方法来实现
            return lookupIterator.hasNext();
        }

        public S next() {
            if (knownProviders.hasNext())
                return knownProviders.next().getValue();
            // 调用lookupIterator即LazyIterator的next方法
            // 可以看到是委托给LazyIterator的next方法来实现
            return lookupIterator.next();
        }

        public void remove() {
            throw new UnsupportedOperationException();
        }

    };
}
复制代码

可以看到调用serviceLoaderiterator方法会返回一个匿名的迭代器对象,而这个匿名迭代器对象其实相当于一个门面类,其覆写的hasNextnext方法又分别委托LazyIteratorhasNextnext方法来实现了。

我们继续调试,发现接下来会进入LazyIteratorhasNext方法:

// serviceLoader$LazyIterator.java

public boolean hasNext() {
    if (acc == null) {
        // 调用hasNextService方法
        return hasNextService();
    } else {
        PrivilegedAction<Boolean> action = new PrivilegedAction<Boolean>() {
            public Boolean run() { return hasNextService(); }
        };
        return AccessController.doPrivileged(action, acc);
    }
}
复制代码

继续跟进hasNextService方法:

// serviceLoader$LazyIterator.java

private boolean hasNextService() {
    if (nextName != null) {
        return true;
    }
    if (configs == null) {
        try {
            // PREFIX = "META-INF/services/"
            // service.getName()即接口的全限定名
            // 还记得前面的代码构建LazyIterator对象时已经给其成员属性service赋值吗
            String fullName = PREFIX + service.getName();
            // 加载META-INF/services/目录下的接口文件中的服务提供者类
            if (loader == null)
                configs = ClassLoader.getSystemResources(fullName);
            else
                // 还记得前面的代码构建LazyIterator对象时已经给其成员属性loader赋值吗
                configs = loader.getResources(fullName);
        } catch (IOException x) {
            fail(service, "Error locating configuration files", x);
        }
    }
    while ((pending == null) || !pending.hasNext()) {
        if (!configs.hasMoreElements()) {
            return false;
        }
        // 返回META-INF/services/目录下的接口文件中的服务提供者类并赋值给pending属性
        pending = parse(service, configs.nextElement());
    }
    // 然后取出一个全限定名赋值给LazyIterator的成员变量nextName
    nextName = pending.next();
    return true;
}
复制代码

可以看到在执行LazyIteratorhasNextService方法时最终将去META-INF/services/目录下加载接口文件的内容即加载服务提供者实现类的全限定名,然后取出一个服务提供者实现类的全限定名赋值给LazyIterator的成员变量nextName。到了这里,我们就明白了LazyIterator的作用真的是懒加载,在用到的时候才会去加载。

思考:为何这里要用懒加载呢?懒加载的思想是怎样的呢?懒加载有啥好处呢?你还能举出其他懒加载的案例吗?

同样,执行完LazyIteratorhasNext方法后,会继续执行LazyIteratornext方法:

// serviceLoader$LazyIterator.java

public S next() {
    if (acc == null) {
        // 调用nextService方法
        return nextService();
    } else {
        PrivilegedAction<S> action = new PrivilegedAction<S>() {
            public S run() { return nextService(); }
        };
        return AccessController.doPrivileged(action, acc);
    }
}
复制代码

我们继续跟进nextService方法:

// serviceLoader$LazyIterator.java

private S nextService() {
    if (!hasNextService())
        throw new NoSuchElementException();
    // 还记得在hasNextService方法中为nextName赋值过服务提供者实现类的全限定名吗
    String cn = nextName;
    nextName = null;
    Class<?> c = null;
    try {
        // 【1】去classpath中根据传入的类加载器和服务提供者实现类的全限定名去加载服务提供者实现类
        c = Class.forName(cn, false, loader);
    } catch (ClassNotFoundException x) {
        fail(service,
             "Provider " + cn + " not found");
    }
    if (!service.isAssignableFrom(c)) {
        fail(service,
             "Provider " + cn  + " not a subtype");
    }
    try {
        // 【2】实例化刚才加载的服务提供者实现类,并进行转换
        S p = service.cast(c.newInstance());
        // 【3】最终将实例化后的服务提供者实现类放进providers集合
        providers.put(cn, p);
        return p;
    } catch (Throwable x) {
        fail(service,
             "Provider " + cn + " could not be instantiated",
             x);
    }
    throw new Error();          // This cannot happen
}
复制代码

可以看到LazyIteratornextService方法最终将实例化之前加载的服务提供者实现类,并放进providers集合中,随后再调用服务提供者实现类的方法(比如这里指JavaDevelopersayHi方法)。注意,这里是加载一个服务提供者实现类后,若main函数中有调用该服务提供者实现类的方法的话,紧接着会调用其方法;然后继续实例化下一个服务提供者类。

设计模式:可以看到,Java的SPI机制实现代码中应用了迭代器模式,迭代器模式屏蔽了各种存储对象的内部结构差异,提供一个统一的视图来遍历各个存储对象(存储对象可以为集合,数组等)。java.util.Iterator也是迭代器模式的实现:同时Java的各个集合类一般实现了Iterable接口,实现了其iterator方法从而获得Iterator接口的实现类对象(一般为集合内部类),然后再利用Iterator对象的实现类的hasNextnext方法来遍历集合元素。

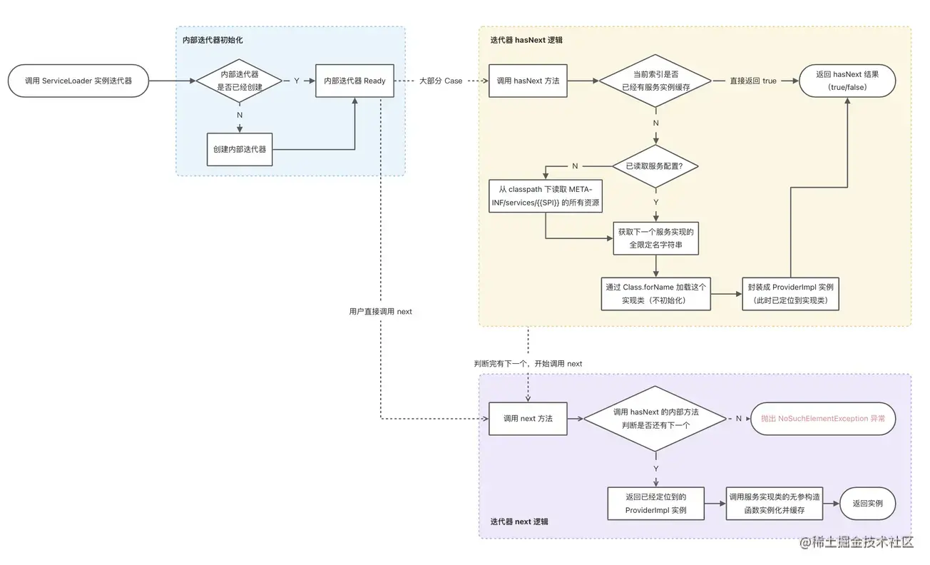
SPI流程

image.png 1 应用程序调用ServiceLoader.load方法 ServiceLoader.load方法内先创建一个新的ServiceLoader,并实例化该类中的成员变量,包括:

  • loader(ClassLoader类型,类加载器)

  • acc(AccessControlContext类型,访问控制器)

  • providers(LinkedHashMap<String,S>类型,用于缓存加载成功的类)

  • lookupIterator(实现迭代器功能) 2 应用程序通过迭代器接口获取对象实例 ServiceLoader先判断成员变量providers对象中(LinkedHashMap<String,S>类型)是否有缓存实例对象,如果有缓存,直接返回。 如果没有缓存,执行类的装载,实现如下:

  • (1) 读取META-INF/services/下的配置文件,获得所有能被实例化的类的名称,值得注意的是,ServiceLoader可以跨越jar包获取META-INF下的配置文件,具体加载配置的实现代码如下:

        try {
            String fullName = PREFIX + service.getName();
            if (loader == null)
                configs = ClassLoader.getSystemResources(fullName);
            else
                configs = loader.getResources(fullName);
        } catch (IOException x) {
            fail(service, "Error locating configuration files", x);
        }
  • (2) 通过反射方法Class.forName()加载类对象,并用instance()方法将类实例化。
  • (3) 把实例化后的类缓存到providers对象中,(LinkedHashMap<String,S>类型) 然后返回实例对象。

JDBC驱动加载源码解读

前面分析了Java的SPI机制的源码实现,现在我们再来看下Java的SPI机制的实际案例的应用。

我们都知道,JDBC驱动加载是Java的SPI机制的典型应用案例。JDBC主要提供了一套接口规范,而这套规范的api在java的核心库(rt.jar)中实现,而不同的数据库厂商只要编写符合这套JDBC接口规范的驱动代码,那么就可以用Java语言来连接数据库了。

java的核心库(rt.jar)中跟JDBC驱动加载的最核心的接口和类分别是java.sql.Driver接口和java.sql.DriverManager类,其中java.sql.Driver是各个数据库厂商的驱动类要实现的接口,而DriverManager是用来管理数据库的驱动类的,值得注意的是DriverManager这个类有一个registeredDrivers集合属性,用来存储数据库的驱动类。

// DriverManager.java

// List of registered JDBC drivers
private final static CopyOnWriteArrayList<DriverInfo> registeredDrivers = new CopyOnWriteArrayList<>();
复制代码

这里以加载Mysql驱动为例来分析JDBC驱动加载的源码。

我们的项目引入mysql-connector-java依赖(这里的版本是5.1.47)后,那么Mysql的驱动实现类文件如下图所示:

可以看到Mysql的驱动包中有两个Driver驱动类,分别是com.mysql.jdbc.Drivercom.mysql.fabric.jdbc.FabricMySQLDriver,默认情况下一般我们只用到前者。

5.1 利用Java的SPI加载Mysql的驱动类

那么接下来我们就来探究下JDBC驱动加载的代码是如何实现的。

先来看一下一个简单的JDBC的测试代码:

// JdbcTest.java

public class JdbcTest {
    public static void main(String[] args) {
        Connection connection = null;  
        Statement statement = null;
        ResultSet rs = null;

        try {
            // 注意:在JDBC 4.0规范中,这里可以不用再像以前那样编写显式加载数据库的代码了
            // Class.forName("com.mysql.jdbc.Driver");
            // 获取数据库连接,注意【这里将会加载mysql的驱动包】
            /***************【主线,切入点】****************/
            connection = DriverManager.getConnection("jdbc:mysql://localhost:3306/jdbc", "root", "123456");
            // 创建Statement语句
            statement = connection.createStatement();
            // 执行查询语句
            rs = statement.executeQuery("select * from user");
            // 遍历查询结果集
            while(rs.next()){
                String name = rs.getString("name");
                System.out.println(name);
            }
        } catch(Exception e) {
            e.printStackTrace();
        } finally {
            // ...省略释放资源的代码
        }
    }
}
复制代码

JdbcTestmain函数调用DriverManagergetConnection方法时,此时必然会先执行DriverManager类的静态代码块的代码,然后再执行getConnection方法,那么先来看下DriverManager的静态代码块:

// DriverManager.java

static {
    // 加载驱动实现类
    loadInitialDrivers();
    println("JDBC DriverManager initialized");
}
复制代码

继续跟进loadInitialDrivers的代码:

// DriverManager.java

private static void loadInitialDrivers() {
    String drivers;
    try {
        drivers = AccessController.doPrivileged(new PrivilegedAction<String>() {
            public String run() {
                return System.getProperty("jdbc.drivers");
            }
        });
    } catch (Exception ex) {
        drivers = null;
    }
    AccessController.doPrivileged(new PrivilegedAction<Void>() {
        public Void run() {
            // 来到这里,是不是感觉似曾相识,对,没错,我们在前面的JdkSPITest代码中执行过下面的两句代码
            // 这句代码前面已经分析过,这里不会真正加载服务提供者实现类
            // 而是实例化一个ServiceLoader对象且实例化一个LazyIterator对象用于懒加载
            ServiceLoader<Driver> loadedDrivers = ServiceLoader.load(Driver.class);
            // 调用ServiceLoader的iterator方法,在迭代的同时,也会去加载并实例化META-INF/services/java.sql.Driver文件
            // 的com.mysql.jdbc.Driver和com.mysql.fabric.jdbc.FabricMySQLDriver两个驱动类
            /****************【主线,重点关注】**********************/
            Iterator<Driver> driversIterator = loadedDrivers.iterator();
            try{
                while(driversIterator.hasNext()) {
                    driversIterator.next();
                }
            } catch(Throwable t) {
            // Do nothing
            }
            return null;
        }
    });

    println("DriverManager.initialize: jdbc.drivers = " + drivers);

    if (drivers == null || drivers.equals("")) {
        return;
    }
    String[] driversList = drivers.split(":");
    println("number of Drivers:" + driversList.length);
    for (String aDriver : driversList) {
        try {
            println("DriverManager.Initialize: loading " + aDriver);
            Class.forName(aDriver, true,
                    ClassLoader.getSystemClassLoader());
        } catch (Exception ex) {
            println("DriverManager.Initialize: load failed: " + ex);
        }
    }
}
复制代码

在上面的代码中,我们可以看到Mysql的驱动类加载主要是利用Java的SPI机制实现的,即利用ServiceLoader来实现加载并实例化Mysql的驱动类。

5.2 注册Mysql的驱动类

那么,上面的代码只是Mysql驱动类的加载和实例化,那么,驱动类又是如何被注册进DriverManagerregisteredDrivers集合的呢?

这时,我们注意到com.mysql.jdbc.Driver类里面也有个静态代码块,即实例化该类时肯定会触发该静态代码块代码的执行,那么我们直接看下这个静态代码块做了什么事情:

// com.mysql.jdbc.Driver.java

// Register ourselves with the DriverManager
static {
    try {
        // 将自己注册进DriverManager类的registeredDrivers集合
        java.sql.DriverManager.registerDriver(new Driver());
    } catch (SQLException E) {
        throw new RuntimeException("Can't register driver!");
    }
}
复制代码

可以看到,原来就是Mysql驱动类com.mysql.jdbc.Driver在实例化的时候,利用执行其静态代码块的时机时将自己注册进DriverManagerregisteredDrivers集合中。

好,继续跟进DriverManagerregisterDriver方法:

// DriverManager.java

public static synchronized void registerDriver(java.sql.Driver driver)
    throws SQLException {
    // 继续调用registerDriver方法
    registerDriver(driver, null);
}

public static synchronized void registerDriver(java.sql.Driver driver,
        DriverAction da)
    throws SQLException {

    /* Register the driver if it has not already been added to our list */
    if(driver != null) {
        // 将driver驱动类实例注册进registeredDrivers集合
        registeredDrivers.addIfAbsent(new DriverInfo(driver, da));
    } else {
        // This is for compatibility with the original DriverManager
        throw new NullPointerException();
    }
    println("registerDriver: " + driver);
}
复制代码

分析到了这里,我们就明白了Java的SPI机制是如何加载Mysql的驱动类的并如何将Mysql的驱动类注册进DriverManagerregisteredDrivers集合中的。

5.3 使用之前注册的Mysql驱动类连接数据库

既然Mysql的驱动类已经被注册进来了,那么何时会被用到呢?

我们要连接Mysql数据库,自然需要用到Mysql的驱动类,对吧。此时我们回到JDBC的测试代码JdbcTest类的connection = DriverManager.getConnection("jdbc:mysql://localhost:3306/jdbc", "root", "123456");这句代码中,看一下getConnection的源码:

// DriverManager.java

@CallerSensitive
public static Connection getConnection(String url,
    String user, String password) throws SQLException {
    java.util.Properties info = new java.util.Properties();

    if (user != null) {
        info.put("user", user);
    }
    if (password != null) {
        info.put("password", password);
    }
    // 继续调用getConnection方法来连接数据库
    return (getConnection(url, info, Reflection.getCallerClass()));
}
复制代码

继续跟进getConnection方法:

// DriverManager.java

private static Connection getConnection(
        String url, java.util.Properties info, Class<?> caller) throws SQLException {
        
        ClassLoader callerCL = caller != null ? caller.getClassLoader() : null;
        synchronized(DriverManager.class) {
            // synchronize loading of the correct classloader.
            if (callerCL == null) {
                callerCL = Thread.currentThread().getContextClassLoader();
            }
        }
        if(url == null) {
            throw new SQLException("The url cannot be null", "08001");
        }
        println("DriverManager.getConnection("" + url + "")");
        // Walk through the loaded registeredDrivers attempting to make a connection.
        // Remember the first exception that gets raised so we can reraise it.
        SQLException reason = null;
        // 遍历registeredDrivers集合,注意之前加载的Mysql驱动类实例被注册进这个集合
        for(DriverInfo aDriver : registeredDrivers) {
            // If the caller does not have permission to load the driver then
            // skip it.
            // 判断有无权限
            if(isDriverAllowed(aDriver.driver, callerCL)) {
                try {
                    println("    trying " + aDriver.driver.getClass().getName());
                    // 利用Mysql驱动类来连接数据库
                    /*************【主线,重点关注】*****************/
                    Connection con = aDriver.driver.connect(url, info);
                    // 只要连接上,那么加载的其余驱动类比如FabricMySQLDriver将会忽略,因为下面直接返回了
                    if (con != null) {
                        // Success!
                        println("getConnection returning " + aDriver.driver.getClass().getName());
                        return (con);
                    }
                } catch (SQLException ex) {
                    if (reason == null) {
                        reason = ex;
                    }
                }

            } else {
                println("    skipping: " + aDriver.getClass().getName());
            }

        }

        // if we got here nobody could connect.
        if (reason != null)    {
            println("getConnection failed: " + reason);
            throw reason;
        }

        println("getConnection: no suitable driver found for "+ url);
        throw new SQLException("No suitable driver found for "+ url, "08001");
    }
复制代码

可以看到,DriverManagergetConnection方法会从registeredDrivers集合中拿出刚才加载的Mysql驱动类来连接数据库。

好了,到了这里,JDBC驱动加载的源码就基本分析完了。

SPI总结

优点: 使用Java SPI机制的优势是实现解耦,使得第三方服务模块的装配控制的逻辑与调用者的业务代码分离,而不是耦合在一起。应用程序可以根据实际业务情况启用框架扩展或替换框架组件。

缺点

  • 虽然ServiceLoader也算是使用的延迟加载,但是基本只能通过遍历全部获取,也就是接口的实现类全部加载并实例化一遍。如果你并不想用某些实现类,它也被加载并实例化了,这就造成了浪费。获取某个实现类的方式不够灵活,只能通过Iterator形式获取,不能根据某个参数来获取对应的实现类。
  • 多个并发多线程使用ServiceLoader类的实例是不安全的。