调试热释电传感器(BISS0001电路)中遇到的问题

272 阅读1分钟

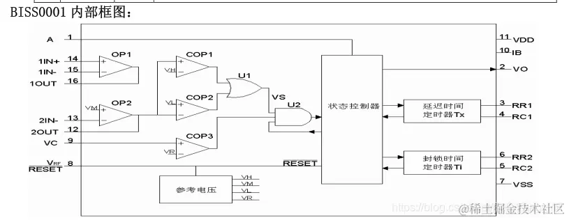
1、手册错误

下图是正确的

下图是不正确的----标红圈的地方多了两个非门

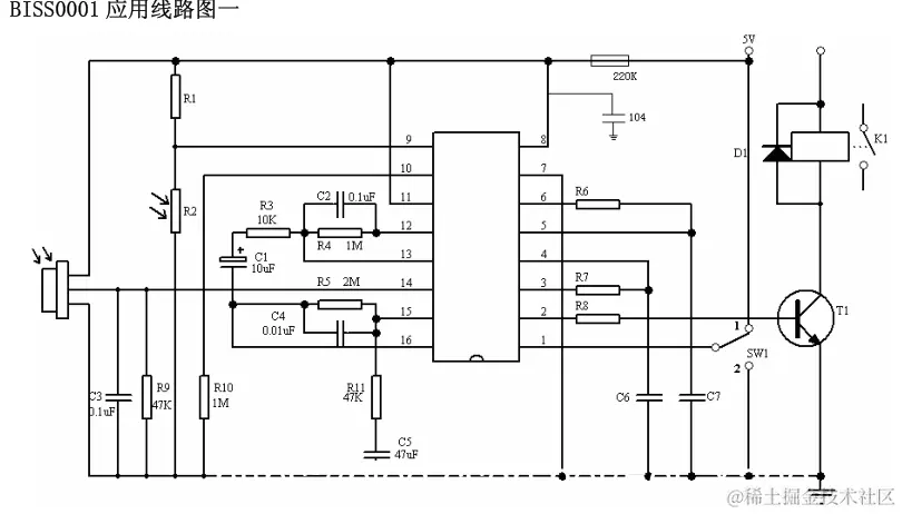
2、部分延迟相关阻容元件选择不合理

上图中阻容元件值及对应的时间概念如下图   

3、部分放大相关阻容元器件选择不合适

BISS0001有1、2两级运算放大电路,一般两级放大倍数之积在2000到2500倍左右;(应用线路二)调R6 R4改变一级放大,忽略R11和RT情况下调R5 R9改变二级放大倍数(参考下图也可以,去掉热敏电阻,添加光敏电阻R2);

下图C5 C1的作用是只有热释电信号波动时才进行信号耦合放大,直流状态下无放大信号输出

4、调试中示波器分辨度不够,导致抓取热释电信号时,以为热释电无电压波动,实际是波动过小,没看出来,也就10mv左右的波动

5、芯片损坏出现两次,可能是静电或其它误操作(放大引脚悬空或C5瞬间放电)造成,分别是第一级放大的正输入极和电源短路、第一级放大的负输入极和电源短路

6、电路中其它部分电路对芯片造成影响

主芯片用的CC2530,模块上有一段天线,参数如下图,当zigbee模块向外发送数据时,放大器输出信号有毛刺,在天线下面垫一块薄铁皮,干扰减少;上述问题出现在铜皮和线间距6mil情况下,12mil情况下未出现(待定)

 

以下资料点击