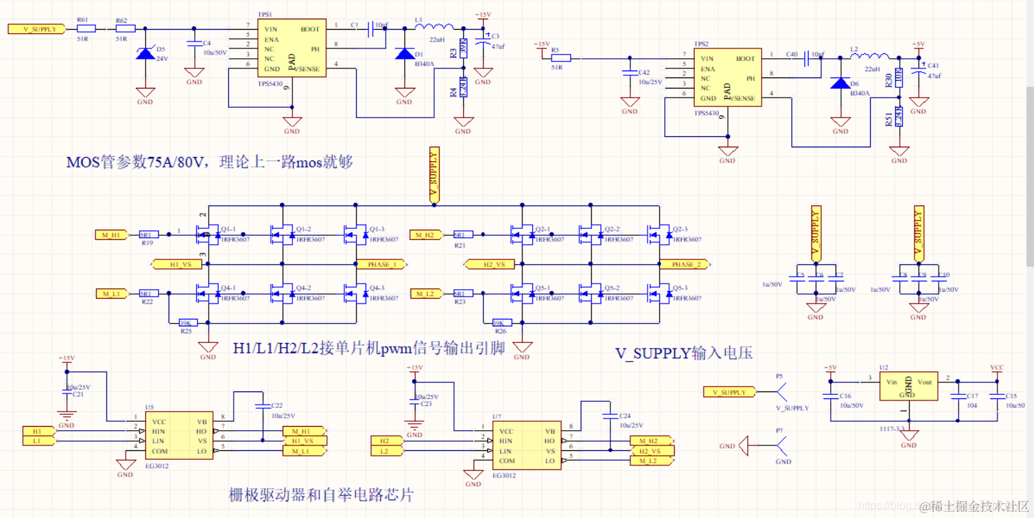
H桥带自举电路 Sky_Lannister 2022-05-02 161 阅读1分钟 EG3012自带自举电路,并个电容,二极管集成在芯片里面,mos是IRFR3607,参数见图,控制方式H-PWM-L-ON; H-ON-L-PWM;H-PWM-LPWM(pwm互补模式),任意情况下,上下桥臂都不能同时导通。稳压TPS5430和AMS1117(给主芯片),有一个重要地方没画出来,如果电压电流较大(大于1A),必须在电源和地间接一个或多个电解电容,如果pwm快,用高频电容,我24V,10A用了3个50V/470UF的高频电容