运算放大器-减法运算

111 阅读1分钟

参考基本运算放大器blog.csdn.net/cyousui/art…

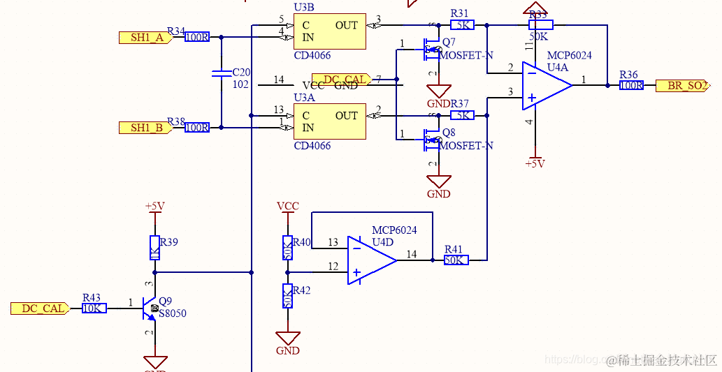
分析下图电路,如下图SH1_B和SH1_A是差压信号,BRSO2输出大小,是将A/B的差压信号A-B放大(R33+R31)/R31倍后加上VCC/2

DC_CAL是控制要不要采集放大差压信号的控制引脚,如果高电平,CD4066的C引脚都低,IN无法到OUT,即信号被切断,同时Q7/Q8导通,将差压的两输入信号都拉到地,所以BR_SO2输出VCC/2,计算:MCP6024放大器的2、3引脚根据放大器属性电压大小相同;【(VCC/2 - Vout2) / (R41+R37)*R37 - Vout3】 / R31 * (R31+R33) = VCC/2 = BR_SO2,其中 Vout2和 Vout3就是被拉到地的差压信号,所以是0,那几个电阻必须相等,公式才成立,VCC/2是因为U4D是等压跟随器