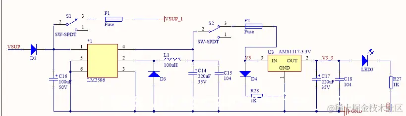
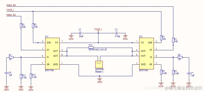
毕设+电路板(BTN7960驱动电路+LM2596/AMS117稳压电路+蜂鸣器+STM32F103C8T6最小系统电路) Sky_Lannister 2022-05-02 313 阅读1分钟 BTN7960驱动电路: LM2596/AMS117稳压电路: 蜂鸣器: STM32F103C8T6最小系统电路: 注意:蜂鸣器驱动电路在主芯片是8051或STM32情况下不太一样,因为有的驱动电路工作只能工作在5v以下 驱动电路用的引脚多的话,可以加一个74LVC245 电压转换是12-5-3.3V 电路板要求最小孔径大于0.3mm,否则有的工厂加钱