IGBT的短路保护和过流保护

447 阅读4分钟

IGBT保护的问题

现在只总结IGBT驱动电路和驱动芯片能保护到的IGBT的项。

1.Vce过压

2.Vge过压

3.短路保护

4.过高的di/dt

主要是看一下短路保护和过流保护

短路的定义

1.桥臂内短路(直通)命名为一类短路;

2.桥臂间短路(大电感短路)命名为二类短路,可以使用霍尔检测,格局电流变化率来判定。

IGBT发生短路时,描述短路电流的数学表达式如下这是个线性方程,它表示,在短路发生时,电流的绝对值与电压,回路中的电感量,及整个过程持续的时间有关系。

在这里插入图片描述

绝大部分的短路,母线电压都是在额定点的,影响短路电流的主要因素是“短路回路中的电感量”。因此对短路行为进行分类定义时,短路回路中的电感量是主要的分类依据。

如果短路回路中的电感量在继续增大,那么电流变化率就变得更低,此时就不是短路了,变成“过流”了。这时候需要电流传感器或者特定的电路来感知电流的绝对数值,从而进行“过流保护”。通常驱动芯片只能进行短路保护,不能进行过流保护。短路保护和过流保护是两个不一样的概念。

短路保护原理:

短路保护,desat保护又叫退饱和保护。

1.如下图是一款驱动芯片内部的原理框图

在这里插入图片描述

其原理是:

(1)当IGBT关断时,T1导通,电流源1被T1旁路,Ca的点位被钳位到低位,比较器不翻转;

(2)当IGBT进入开通过程中,T1截止,IGBT进入饱和导通,电流源1流过Rm,Dm及IGBT形成回路,比较器不翻转;

(3)当IGBT出现短路时,会退出饱和区,Vce快速上升直至母线电压,Dm马上截止,电流源1则向 Ca充电,Ca的点位线性上升,达到门槛时比较器翻转。

短路保护其实是驱动芯片监测的 Vce之间的压降。可以参考数据手册得知desat设定的阈值,Vce达到这个阈值就开始进行短路保护动作。

在这里插入图片描述

IGBT发生短路时,电流上升至4倍额定电流以上,最终IGBT是要将这个电流关断掉的,这时的电流数值比平常工作的电流高了许多,所以此时的电压尖峰也是非常高的。所以为了防止高的电压尖峰损坏IGBT,还需要引入有源钳位电路吸收掉此时的高电压尖峰。

过流保护:

IGBT过流是回路电感较大,电流爬升缓慢(相较于短路),IGBT不会发生退饱和现象,所以需要靠电流传感器来感知电流的数值,对系统进行保护。

除了通过电流传感器来采集电流之外,和可以在驱动电路中引入过流检测电路。Di/dt检测,Vce饱和压降检测都可以检测过流。

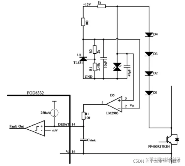
电流传感器检测主要采用闭环霍尔电流传感器进行采样,受限于霍尔传感器的频带宽度及控制采样电路的延迟,实时性可能还有待提高;di/dt检测主要是依据IGBT的功率E级和驱动E级之间的寄生电感来判断电流的大小,而此电感参数并不容易测量;Vce饱和压降检测可采用IGBT驱动芯片的去饱和Desat检测功能。 原理图如下图:

D5为 低 温 漂 型 电 压 比 较 器LM2903。通过调整 R1、R2的阻值可在 D5的 2 脚端得到 需要的阈值电压 Vth。IGBT 正常工作时,D5的 3 脚端电压低于 Vth,比较器输出为低电平,由于比较器输出为三极管 OC 门输出,DESAT 端电压箝位在约 0 V 的低电平,无过流故障发生; 当 IGBT 的 VCE因过流上升,D5的 3 脚电压高于 Vth时,比较器翻转输出高电平,OC 门关断,DESAT 端电压上升到 + 15 V,超过芯片内部的 6. 5 V 比较门限,过流故障发生。

在这里插入图片描述

采用电压基准源 TL431 和电压比较器 LM2903 的过流保护电路可根据 IGBT 的不同调整 R1、R2的阻值,生产调试较为方便。