quarkus实战之六:配置

1,434 阅读6分钟

一起养成写作习惯!这是我参与「掘金日新计划 · 4 月更文挑战」的第30天,点击查看活动详情

欢迎访问我的GitHub

这里分类和汇总了欣宸的全部原创(含配套源码):github.com/zq2599/blog…

本篇概览

  • 本文是《quarkus实战》系列的第六篇,咱们来掌握一个常用知识点:配置
  • 如同SpringBoot中的application.properties文件,对一个quarkus应用来说,配置是其重要的组成部分,web端口、数据库这些重要信息都放在配置中,咱们在编码时也会将一些业务参数做成配置,而不是硬编码(hard code)
  • 与配置有关的知识点不少,本文重点是如何设置,下一篇会详细说明如何使用配置
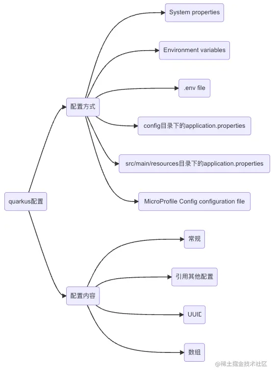
  • 本篇要学习和掌握的内容:先实践六种具体的配置方式,例如通过在系统变量、application.properties中去设置配置项,它们都是不同的配置方式,然后,再一起去了解配置文件中可以输入什么样的内容,除了常见的key&value,还有哪些类型可以用来配置
  • 将本篇的内容整理如下所示:

image.png

演示代码

  • 创建一个demo工程,参考下面的命令,这样的工程会自带一个web服务类HobbyResource.java:
mvn "io.quarkus:quarkus-maven-plugin:create" \
  -DprojectGroupId="com.bolingcavalry" \
  -DprojectArtifactId="hello-quarkus" \
  -DprojectVersion="1.0-SNAPSHOT" \
  -DclassName="HobbyResource" \
  -Dpath="actions"
  • 用下面这段代码来演示配置是否生效,可见用了一个配置项greeting.message,所以我们需要配置它的值才行
package com.bolingcavalry;

import org.eclipse.microprofile.config.inject.ConfigProperty;

import javax.ws.rs.GET;
import javax.ws.rs.Path;
import javax.ws.rs.Produces;
import javax.ws.rs.core.MediaType;
import java.time.LocalDateTime;

@Path("/actions")
public class HobbyResource {

    @ConfigProperty(name = "greeting.message")
    String message;

    @GET
    @Produces(MediaType.TEXT_PLAIN)
    public String hello() {
        return "Hello RESTEasy, " + LocalDateTime.now() + " [" + message + "]";
    }
}
  • 写好演示代码后,执行以下命令,将项目构建成单一jar文件,用于稍后的验证操作
mvn clean package -U -DskipTests -Dquarkus.package.type=uber-jar
  • 构建成功后,在target目录下生成文件hello-quarkus-1.0-SNAPSHOT-runner.jar,咱们就用它来验证各种配置方式是否生效

配置方式一览

  • 官方给出一张图,说明了所有配置方式以及它们的优先级

    config sources

  • 接下来挨个试试这些配置方式

方式一:System properties

  • 最常见的是启动应用时候通过-D参数指定环境变量,例如下面的命令
java -Dgreeting.message="from system properties" -jar hello-quarkus-1.0-SNAPSHOT-runner.jar
  • 如下图,可以成功获取属性值

image-20220305231052913

方式二:Environment variables

  • 在设置环境变量时,要注意转换规则:全大写、点号变下划线,因此greeting.message在环境变量中应该写成GREETING_MESSAGE

  • 打开控制台,执行以下命令,即可在当前会话中设置环境变量:

export GREETING_MESSAGE="from Environment variables"
  • 在同一个控制台执行java -jar hello-quarkus-1.0-SNAPSHOT-runner.jar启动应用,浏览器访问接口,如下图,可见环境变量已生效:

image-20220306085525814

方式三:.env file

  • 为了避免之前的操作带来的影响,请重新打开一个控制台
  • 在pom.xml文件所在目录新建文件.env,内容如下:
GREETING_MESSAGE=from .env file
  • 执行java -jar hello-quarkus-1.0-SNAPSHOT-runner.jar启动应用,浏览器访问接口,如下图,可见环境变量已生效:

image-20220306090306171

  • 这种配置方式有个问题要注意:.env中的配置,在代码中使用System.getenv(String)无法取得
  • 官方建议不要将.env文件提交到git、svn等版本控制工具中

方式四:config目录下的application.properties

  • 为了避免之前的操作带来的影响,请删除刚才创建的.env文件

  • 于hello-quarkus-1.0-SNAPSHOT-runner.jar文件所在目录,新建文件夹config

  • 在config文件夹下新建文件application.properties,内容如下:

    greeting.message=from config/application.properties
    
  • 执行java -jar hello-quarkus-1.0-SNAPSHOT-runner.jar启动应用,浏览器访问接口,如下图,可见环境变量已生效:

image-20220306094258427

方式五:src/main/resources目录下的application.properties

  • 为了避免之前的操作带来的影响,请删除刚才创建的config文件夹(里面的文件也删除)
  • src/main/resources目录下的application.properties,这个配置相信您应该很熟悉,SpringBoot也是这样配置的:

image-20220306094630564

  • 运行应用试试,配置生效了

image-20220306094943167

方式六:MicroProfile Config configuration file

  • 为了避免之前的操作带来的影响,请将src/main/resources/application.properties文件中的greeting.message配置项删除
  • MicroProfile是一个 Java 微服务开发的基础编程模型,它致力于定义企业 Java 微服务规范,其中的配置规范有如下描述:

image-20220306100652974

  • 上图红框指出了MicroProfile规定的配置文件位置,咱们来试试在此位置放置配置文件是否能生效

  • 如下图红框,在工程的src/main/resources/META-INF目录下新建文件microprofile-config.properties,内容如黄框所示

    image-20220306102242975

  • 运行应用试试,配置生效了

image-20220306102406598

  • 注意:microprofile-config.properties文件所在目录是src/main/resources/META-INF,不是src/main/resources/META-INF/resources

  • 至此,六种配置方式及其实例验证都完成了,您可以按照自己的实际情况灵活选择

配置内容:常规

  • 现在我们知道了通过何种途径将配置信息传给应用,接下来要看的是配置信息本身:我们可以在配置文件中输入哪些内容呢?
  • 最常用的当然是字符串类型的键值对了,如下所示,刚才一直在用的,就不赘述了:
greeting.message=from config/application.properties

配置内容:引用其他配置

  • 配置项的值可以引用其他配置项,如下所示,greeting.message的值由两部分拼接而成:固定的hello, 、以及配置项greeting.name的值,表达式的格式是${配置项名称:配置项找不到时的默认值},:xxxxxx的意思是如果找不到配置项greeting.name,就用字符串xxxxxx代替
greeting.name=Will
greeting.message=hello, ${greeting.name:xxxxxx}
  • 运行代码,浏览器收到响应如下,符合预期,greeting.message的值可以引用greeting.name配置项的值: 在这里插入图片描述
  • 现在去掉配置项greeting.message,看看默认值xxxxxx能否生效,如下图,在找不到配置项greeting.message的时候,咱们配置的默认值已经生效了 在这里插入图片描述

配置内容:UUID

  • 当同一个应用同时在多个机器上运行时,如何让每个进程有个独立的身份?
  • quarkus提供了一个生成UUID的方式,可以低成本解决上述问题,如下所示,应用启动时,${quarkus.uuid}会生成一个UUID,此时的greeting.message的值也是唯一的
greeting.message=hello, ${quarkus.uuid}
  • 运行应用试试,如下图,UUID成功生成了 在这里插入图片描述
  • 多刷几次浏览器,UUID始终不变,看来此UUID在整个进程存活期间都不会改变
  • 重启应用,再用浏览器访问,如下图,UUID已更新,看来进程身份的唯一性可以通过此配置来保证 在这里插入图片描述

配置内容:集合

  • 集合类型的配置也是常见需求,下面是常规的集合配置
my.collection=dog,cat,turtle
  • 对应的代码如下,可见只要被ConfigProperty修饰的成员变量是集合类型就行
@Path("/actions")
public class HobbyResource {

    @ConfigProperty(name = "my.collection")
    List<String> message;

    @GET
    @Produces(MediaType.TEXT_PLAIN)
    public String hello() {
        return "Hello RESTEasy, " + LocalDateTime.now() + ", " + message + "";
    }
}
  • 浏览器访问此接口,响应如下,符合预期 在这里插入图片描述
  • 还可以将集合中的每个元素分开写,如下所示,代码不变,效果和前面的配置一样
my.collection[0]=dog
my.collection[1]=cat,turtle
my.collection[2]=turtle
  • 至此,输入配置的常规操作已经讲完了,接下来的文章与本篇是配套的,会详细说明如何在代码中使用这些配置

欢迎关注掘金:程序员欣宸

学习路上,你不孤单,欣宸原创一路相伴...