第三代电力电子半导体:SiC MOSFET学习笔记(四)SiC MOSFET传统驱动电路保护

313 阅读4分钟

碳化硅 MOSFET 驱动电路保护

SiC MOSFET 作为第三代宽禁带器件之一,可以在多个应用场合替换 Si MOSFET、IGBT,发挥其高频特性,实现电力设备高功率密度。然而被应用于桥式电路时,由于较高的 di/dt 与 du/dt 容易产生电压电流尖峰、振荡、上下管直通或超过负向安全电压,干扰驱动电路输出电压等问题。因此为了保障 SiC MOSFET 安全可靠性的运行,需从驱动侧对 SiC MOSFET 进行有效保护。

1、 过电压保护

a) 漏源极过电压保护

SiC MOSFET 在实际场景应用时,漏源极发生过电压情况主要有以下两种: 第一种是在电动汽车、电力系统等应用场合,母线电压较高且不稳定,使得电力电子变换装置主电路上电压超过了 SiC MOSFET 漏源极的额定电压,导致器件击穿损坏,因此在实际场景下应用时,应该考虑留有一定裕量。第二种是 SiC MOSFET 关断时,漏极电流变化率 di/dt 较高,在电路回路寄生电感上产生电压,并与母线电压一起叠加在 SiC MOSFET 漏源极两端。从而使 SiC MOSFET 漏源极电压产生较大的电压过冲,严重会超过器件安全电压,损坏 SiC MOSFET 器件。

因此,直流母线电压不稳定及漏源极电压过冲是产生漏源极电压过电压的主要因素。为了保护器件及变换器安全运行,需要对漏源极电压保护电路进行研究。目前,在大功率场合人们常用的漏源极过电压保护措施是:针对直流电压不稳定采取降低额定电压使用方法,针对回路中杂散电感与电流变化较大引起的过电压常采用无源缓冲电路或者有源箝位电路进行保护。

RC 缓冲电路如图

在这里插入图片描述

b) 栅源极过电压保护

SiC MOSFET 栅源极过电压发生原因主要在两个方面:一方面驱动电路性能不稳定,使得输出的电压超过栅源极电压;另一方面 SiC MOSFET 应用在桥式电路时,其中某开关管开关瞬态下,桥式电路另一开关管栅源极电压超过栅源极开启电压或负向安全电压。因此,一般将 SiC MOSFET 栅源极电压控制在-1025V范围内,如果超出这个范围,SiC MOSFET 产生永久性损坏。因此,在 SiC MOSFET 的驱动电路中应设置栅源极保护措施。本文采用传统栅源极并联电容的方式,使得栅源极保持在允许范围内.

在这里插入图片描述

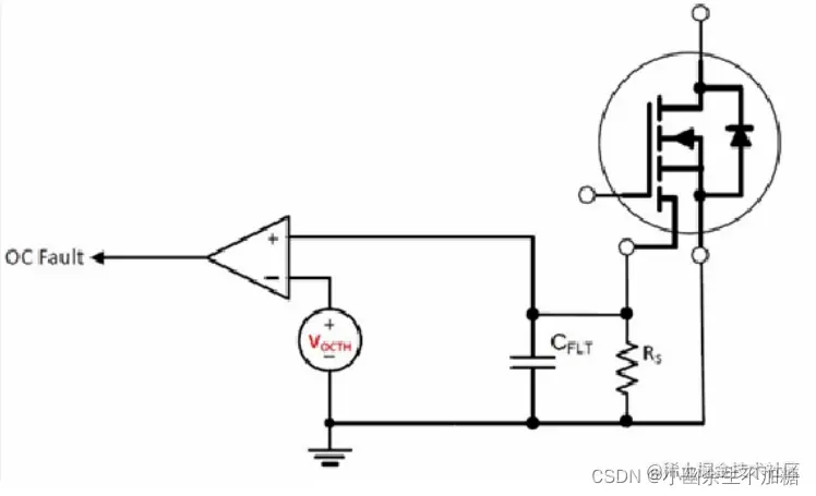
2、 过电流保护

过电流故障指的是 SiC MOSFET 因控制信号与负载端异常,器件漏极电流大于额定值使得器件损坏现象。根据 SiC MOSFET 的过电流故障时的电流值对额定电流的倍数将过电流故障分为过载故障与短路故障。 过载故障指 SiC MOSFET 在实际应用场景下,其所在电子装置的输出值大于负载额定值而发生的故障,此时 SiC MOSFET 电流值约为额定电流的 1.4 倍左右。SiC MOSFET 在过载过流故障状况下,电流变化较小且 SiC MOSFET 能承受时间相对较长。短路故障指的是负载发生短路或桥式电路结构中上下管近乎同时导通时发生的故障,此时 SiC MOSFET 电流值将会迅速地增大到其额定电流值 9 倍左右。在这种情况下,由于快速经过 SiC MOSFET 电流过大,SiC MOSFET承受时间相对较短,因此需要安全可靠且快速检测电流保护方案。如图 ,采用目前测量电流最简单分流电阻检测方法,在回路中串联一个电阻器来检测电流,该方案较为简单且可在任意系统中自由选择使用。与此同时,为了最大限度减少对电路的影响及降低自身功率耗散,分流电阻阻抗值一般很低。 在这里插入图片描述