test

42 阅读1分钟

目录一

muluyi

muluer

姓名拼音
张三zhangsan

目录二

综述

public int[] sortArray(int[] nums){
    if(nums.length == 1) return nums;

    boolean flag = false;
    int temp;
    for (int i = nums.length - 1; i > 0; i--) {
        //每一次遍历,将前面最大的元素,冒泡至array[i]的位置
        for (int j = 0; j < i; j++) {
            if(nums[j] > nums[j+1]){
                flag = true;
                temp = nums[j];
                nums[j] = nums[j+1];
                nums[j+1] = temp;
            }
        }
        // 本趟冒泡过程中没有发生交换,说明已经有序了
        if(!flag) break;
        else flag = false;
    }
    return nums;
}

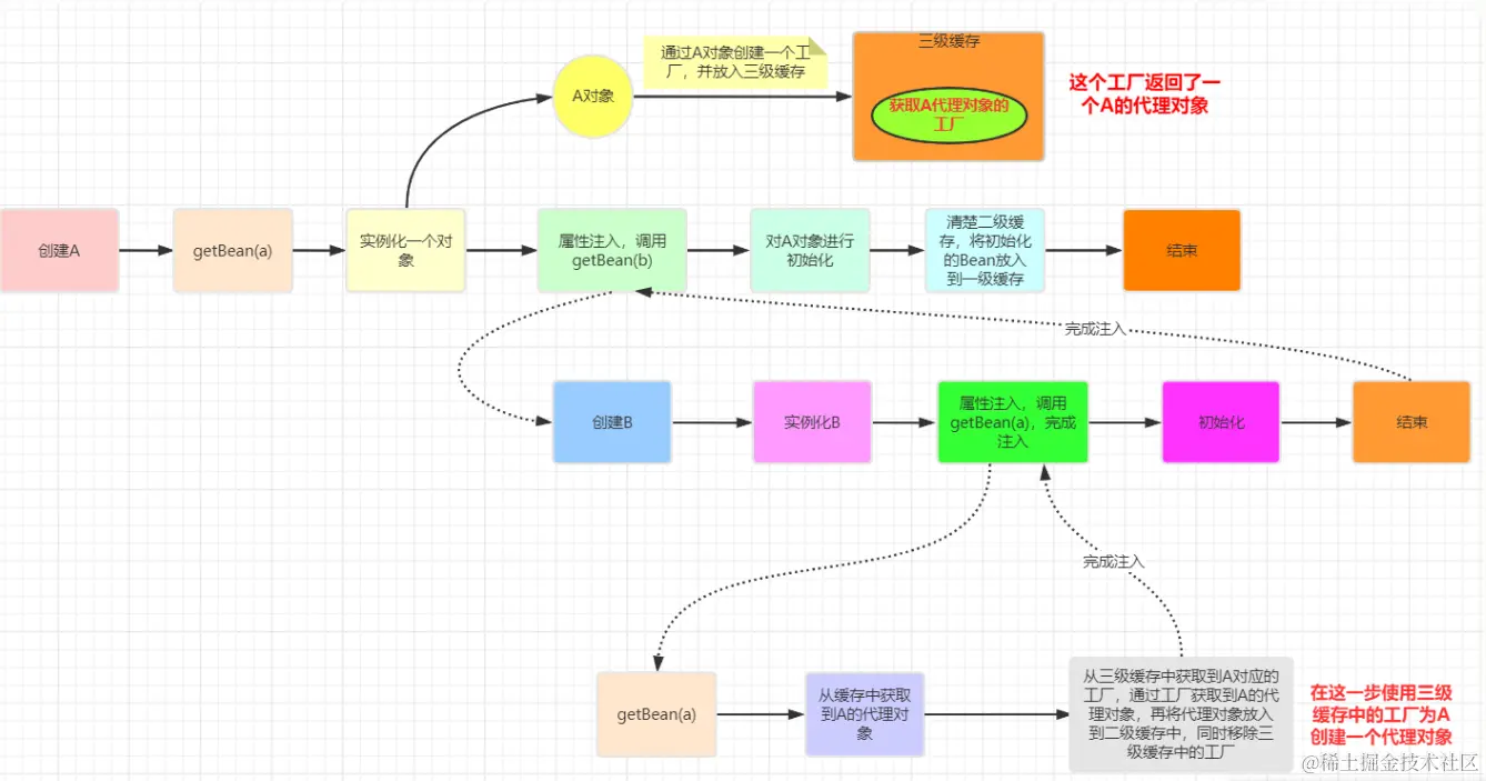
百度

图片

686.png

  1. Spring
    • IOC
      public int[] sortArray(int[] nums){
          if(nums.length == 1) return nums;
      
          boolean flag = false;
          int temp;
          for (int i = nums.length - 1; i > 0; i--) {
              //每一次遍历,将前面最大的元素,冒泡至array[i]的位置
              for (int j = 0; j < i; j++) {
                  if(nums[j] > nums[j+1]){
                      flag = true;
                      temp = nums[j];
                      nums[j] = nums[j+1];
                      nums[j+1] = temp;
                  }
              }
              // 本趟冒泡过程中没有发生交换,说明已经有序了
              if(!flag) break;
              else flag = false;
          }
          return nums;
      }
      
    • AOP
      • test1
      • test2
  2. SpringBoot
  3. SpringCloud