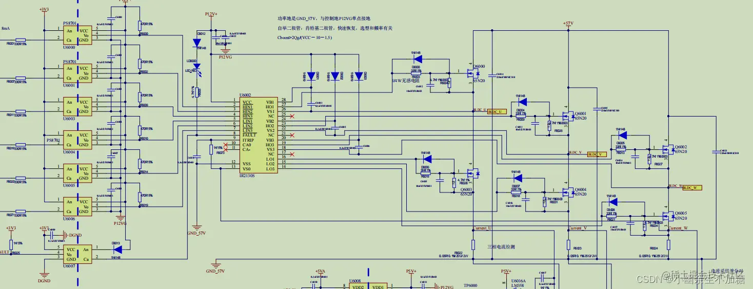
IR2130与MOSFET驱动电路分析

1,312 阅读11分钟

1.IR2130与MOS管总体驱动框图

在这里插入图片描述

2.IR2130芯片简单介绍

是一款很老的片子。

IR公司推出的IR21xx系列集成芯片是MOS、IGBT功率器件专用栅极驱动芯片,通过自举电路工作原理,使其既能驱动桥式电路中低压侧的功率器件,又能驱动高压侧的功率元件,因而在电机控制、伺服驱动、UPS电源等方面得到广泛应用。这些器件集成了特有的负电压免疫电路,提高了系统耐用性和可靠性,有些器件不仅有过流、过温检测输入等功能,还具有欠压锁定保护、集成死区时间保护、击穿保护、关断输入、错误诊断输出等功能。

IR2130是600V以下高压集成驱动器件,它具有六路输入信号和六路输出信号,且只需一个供电电源即可驱动三相桥式逆变电路的6个功率开关器件,一片IR2130可替代3片IR2110,使整个驱动电路更加简单可靠。

IR2130 对自举技术的巧妙运用节约了多路辅助触发电源,简化了驱动电路的设计,提高了系统的可靠性。 IR2130 驱动芯片内置死区电路以及过流保护欠压保护等功能,进一步提高了系统的可靠性。

采用分离器件搭建的 3 个 P 沟道以及 3 个 N 沟道组成的逆变桥驱动电路,由于存在上拉电阻,限制了 CMOS 管的开关速度,增大了系统的非线性性。采用该方法当 PWM波的频率达到 10KHZ时就已经有比较严重的失真。

IR2130 除集成了一个全桥的驱动器以及各种保护功能外,最主要的技术是对自举技术的巧妙应用。如图,Vbs(驱动电路 Vb 与 Vs 管脚之间的电压差)给功率主电路上桥臂提供电源。

IR2130芯片具有以下一些特点:

  (1)可直接驱动高达600V电压的高压系统,输出端具有dV/dt抑制功能;

  (2)最大正向峰值驱动电流为250mA,反向峰值驱动电流为500mA;

  (3)具有电流放大和过电流保护功能,同时关断六路输出;

  (4)自动产生成上、下侧驱动所必需的死区时间(2.5μs);

  (5)具有欠压锁定功能并能及时关断六路输出;

  (6)2.5V逻辑信号输入兼容。

  IR2130的内部结构如图1所示,引脚定义VCC为输入电源, HIN1、HIN2、HIN3、LIN1、LIN2、LIN3为输入端,FALUT为故障输出端, ITRIP为电流比较器输入端,CAO为电流放大器输出端, CA-为电流放大器反向输入端,VSS为电源地,VSD为驱动输出地,L01、L02、L03为三路低侧输出,VB1、VB2、VB3为三路高侧电源端,HO1、HO2、HO3为三路高侧输出端,VS1、VS2、VS3为高端侧电源地。 芯片内部框图:

在这里插入图片描述

正常工作时,输入的6 路逻辑控制信号经内部的3个输入信号处理器处理,下桥臂信号L1-L3经输出驱动器功放后,直接送往被驱动功率器件。而上桥臂功率管的信号H1-H3先经集成于IR2130内部的3 个电平移位器中的自举电路进行电位变换, 变为3 路电位悬浮的驱动信号, 再经对应的3路输出锁存器锁存并经严格的电压检验之后, 送到输出驱动器后才加到被驱动的功率管。

当外部电流发生过流时,电流检测单元送来的信号高于内部给定电压0.5V,IR2130内部的电流比较器迅速翻转,使故障逻辑处理单元输出低电平,快速封锁3路输入脉冲信号处理器的输出,使IR2130的输出全为低电平,保护功率管;同时IR2130的FAULT脚电平拉低,输出故障指示。若发生工作电源欠压,则欠压检测器迅速翻转,也会进行类似动作。发生故障后,IR2130内的故障逻辑处理单元的输出将保持故障闭锁状态,直到故障清除。在信号输入端LIN1-LIN3同时被输入高电平时,才可以解除故障闭锁状态。

3.IR2130的管脚定义

在这里插入图片描述

HIN1,2,3:高侧栅驱动器输出(HO1、2、3)的逻辑输入,反相输出;

LIN1,2,3:低侧栅驱动器输出的逻辑输入(LO1、2、3),反相输出;

FAULT:错误信号输出,表示发生过流或者欠压信号,低电平有效;

ITRIP:过流关闭输入引脚;

CAO:内部电流放大器输出;

CA-:内部电流放大器反向输入端;

VB1,2,3:提供高侧驱动电源;

VS1,2,3:低侧电源返回;

VSO:电流放大器的低侧回路和正极输入。

4.MOS管驱动电路要求特点

(1)每个MOSFET 高压侧需要一个隔离电源,电平转换电路 错综复杂;

(2)变压器隔离驱动:虽然简单便宜,但用于宽占空比范围时技术复杂,且在频率下降时变压器尺寸显著增加;

(3)自举驱动:虽简单便宜,但具有类似的限制,即占空比和开通时间都受自举电容刷新的限制;

(4)电荷泵电路构成 MOSFET 驱动电路:功率管可以得到很好的开关波形,同时电路具有结构简单、成本低、易实现等优点。

电力电子装置的小型化对功率开关器件的工作频率提出了越来越高的要求,各种全控型功率器件相继出现,已经在开关变换器中得到了广泛应用。MOSFET 是一种单极性器件,没有少数载流子的存储效应,工作频率可达几十 kHz 至 MHz,具有驱动功率小、功率容量大等优点。应用在逆变器上的MOSFET 能比其他功率元件提供更好效益,其中包括高载流能力,并能与逆并联二极管配合使用

5.IR2130与MOS管驱动电路

类似于上图,IR2130可以驱动六只MOS管,构成全桥驱动电路;

在这里插入图片描述

由于IR2130采用了不隔离的驱动方式,若主电路功率器件损坏,高压将直接串入 IR2130,引起IR2130永久性损坏;严重时还 会将IR2130前级电路击穿。

当IR2130的输入信号来自微处理器 时必须采取隔离措施,由于IR2130具有高侧驱动功能,因此可使用普通光电耦合器,以降低成本。

6.IR2130的自举电路 在这里插入图片描述

自举电源主要由二极管和电容组成,电路工作原理如下:当 Vs 通过下端器件被拉到地电位时,15V Vcc 电源通过自举二极管(Dbs)给自举电容(Cbs)充电,因此 Vb 与 Vs 之间产生一个接近于 Vcc 的电势差;当 Vdc 导通后,Vs 的电压变成主电路电源电压,由于自举二极管的单向导通性,Vbs 的电压基本维持不变,但 Vb 相对于功率地的电平却变成了 Vdc+Vbs,这就是“自举”名称的由来,显然,Vbs 为上桥臂驱动提供了一个悬浮电源。IR2130 集成芯片同时提供了 Vbs 的欠压保护,当Vbs 电压下降到 8.35V 以下时,将关闭高端驱动输出,从而保证了CMOS 管不会在高功耗下工作。下面就自举电容和自举二极管的选择作出分析。

首先要指出的是,以下五方面影响自举电源的工作:

a)驱动高压侧功率器件所需要的电荷

b)高端驱动电路静态电流的大小

c)驱动 IR2130 中电平转换电路的电流大小

d)CMOS 管栅源漏电流大小

e)自举电容的漏电流(仅当自举电容为电解电容时考虑)

依据上述因素可得自举电容应该提供的最小电荷要求:

在这里插入图片描述

其中,Qgs———高端功率器件栅极电荷;f———功率器件的工作频率;Icbs(leak)———自举电容的漏电流;Iqbs(max)———高压侧驱动部分的静态电流;QIs———每个周期内 IR2130 内部电平转换所需的电荷量。自举电容必须能够提供这些电荷,并且保持其电压基本不变。否则,Vbs 将会有很大的电压纹波,并且可能低于欠压值 VVSUV(8.35),使高端无输出并停止工作。因此,Cbs 电容的电荷应该至少是最小电荷的 2 倍。最小电容值可以由下式计算得:

在这里插入图片描述

其中,Vf———自举二极管正向压降;VIs———低端器件压降由上式计算得到的数值仅仅是自举电容的最小容值,考虑到工作的可靠性,自举电容的实际容值一般都选为最小容值 15 倍以上。

7.IR2130保护电路和故障逻辑

IR2130自带过流保护功能:驱动电路的正常运转离不开保护电路,通过电路保护,可以大大提高逆变驱动电路的可靠性。之前介绍过 IR2130的 过流保 护引脚 ITRIP 与故障输出引 脚FAULT,利用此设计了三相逆变电路的过流保护电路。过流检测电路如图所示:

在这里插入图片描述

该电路主要由一个采样电阻R311,和一个电压比较器U182组成,R311上端接低侧 MOS 管的漏极,取值 22 mΩ,作用是将电流信号转化为电压信号。当逆变驱动电路中的电流超过阈值,则电压 U1>U2。电压比较器会输出一个高电平给 ITRIP 引脚,IR2136 会切断门极驱动输出信号,并通过FAULT 引脚给主控芯片发送过流信号。阈值电压 为:

在这里插入图片描述 故障逻辑:

ITRIP 是过流保护的逻辑输入信号,该信号来自于由内部放大器、外部电阻、电位器构成的比较电路,电流比较输出与电源欠压监测电路接入封锁

逻辑电路。一旦信号高电平有效,则封锁 6 个输出通道,同时送出一个故障信号给外部电路,实现在过流或欠压情况下通过封锁驱动输出信号来达到 保护 IGBT 的目的。

电流 信号放大电路:

IR2130 提供了一个信号放大器,以使三相逆变桥直流电源返回支路中的电流可以被检测到。检测电阻 R 所检出的电压(0~0.5V)可由电流放大器放大为 0~5V 的模拟信号并从 CAO 输出,用于外部控制电路。

8.IR2130的不足之处

a.IR2130的故障输出只有一个通道,在 实际应用中很难判断是过电流还是欠压故障。特别是在上电过程中,控制电源必然从0上升至某值,在此过程中,IR2130的故障输出 端因内部欠压而动作,将此信号作为过电流 信号去触发前级保护电路时‚如果前级保护 电路具有自锁功能。可能使电路无法起动。

b.由于IR2130的电流检测输入端直接与主电路连接,很容易引入干抗而使系统停机或出现异常。因此,电流检测电阻应采用无感电阻。

c.由于IR2130采用了不隔离的驱动方式,若主电路功率器件损坏,高压将直接串入 IR2130,引起IR2130永久性损坏,严重时还会将IR2130前级电路击穿。

d.当IR2130的输入信号来自微处理器时必须采取隔离措施,由于IR2130具有高侧驱动功能,因此可使用普通光电耦合器,以降低成本。